支部书记:路 纲
成员名单:王小明 张立臣 路 纲 李 黎 卢俊岭 李 鹏 王艳娥 胡曦明 张玉梅 苏玉萍 王 亮 董 蓓 于汪洋
支部所辖科研团队:普适计算
普适计算党支部召开党史学习教育专题组织生活会
7月16日,普适计算党支部召开党史学习教育专题组织生活会,总结学习教育情况,联系思想和工作实际,检视问题,整改落实。公司党史学习教育第一督导组成员魏茜、公司党委副书记郭康凌列席了会议。
路纲同志首先代表支委会向大会汇报了支部上半年进行的各项活动,包括主题教育、领学宣讲、党课、课程思政、交流研学等方面,着重介绍了支部组织实施党史学习教育过程中所形成的理念、方法和途径,在教书育人和院校事业发展中取得的成效等。会议第二阶段,支部委员张玉梅同志、张立臣同志带头,各位同志围绕习近平总书记在庆祝中国共产党成立一百周年大会上的重要讲话和党史学习教育材料的学习,谈了各自的感悟和收获,同时,对照党史学习教育目标、结合工作实践,剖析了不足和差距、开展了批评和自我批评。王小明同志从公司建设和个人职业发展的角度谈到,党史学习教育的成效要落实体现到工作实践中,每位同志都应针对各自面临的具体问题明确整改措施,要实打实可操作;支部建设要抓住主要矛盾改进,为公司发展贡献更大力量。郭康凌同志认为支部能严格按照校公司党委工作部署,认真组织会前学习,组织生活会开展程序规范,今后应针对查摆出的问题和意见建议,及时逐项落实各项整改措施,持续提升学习教育成效。
本次组织生活会围绕“学党史、悟思想、办实事、开新局”主题,贯彻“学史明理、学史增信、学史崇德、学史力行”要求,及时交流了学习体会,找出了差距、不足和改进方向。支部将不断努力,做好各项工作,为引导党员增强“四个意识”、坚定“四个自信”、做到“两个维护”,推进公司“双一流”建设和高质量发展提供动力。


普适计算党支部组织党员师生收看
习近平总书记在庆祝中国共产党成立一百周年大会上的讲话
2021年7月1日,在中国共产党历史上,在中华民族历史上,都是一个十分重大而庄严的日子。普适计算支部党员和公司师生以各种方式,同全党全国各族人民一道,庆祝中国共产党成立一百周年,收看了习近平总书记在庆祝中国共产党成立一百周年大会上的讲话,和广大党员一起回顾中国共产党百年奋斗的光辉历程,展望中华民族伟大复兴的光明前景。
庆祝中国共产党百年华诞!祝愿祖国和世界的明天更加美好!




学党史、悟思想、办实事、开新局,以优异成绩迎接建党一百周年到学习“七一勋章”获得者事迹及中国共产党一百年大事记
2021年6月30日下午,普适计算党支部召开会议,集体学习了习近平同志在“七一勋章”颁授仪式上的重要讲话,学习了29名七一勋章获得者的事迹和中国共产党一百年大事记(1921年7月-2021年6月)节选。
同志们都怀着激动的心情,迎接建党100周年这个伟大时刻的到来!

王小明经理为普适计算党支部讲党课
2021年6月16日下午,王小明经理为普适计算党支部讲党课,落实公司党委关于“学百年党史,立教育报国志,做接续奋斗者”党史学习教育实施方案的安排,落实公司党委关于开展师生支部党课的工作部署。
党课内容围绕习近平总书记两院院士大会重要讲话展开。王小明同志介绍了在党的领导下我国取得的重要科技进展和加快科技强国建设战略,结合本学科发展他进一步指出,我们需增强使命感、责任感和紧迫感;在工作中,我们要落实总书记号召,直面问题、迎难而上,把科教兴国战略落实到具体工作中,为基础教育培育德智体美劳全面发展的卓越信息技术教育人才,为人才强国战略、创新驱动发展战略贡献力量。
同志们学习党课后纷纷表示,总书记的话深入人心,通过党课学习教育,使大家深刻地认识到党为国家和民族做出的重大历史性贡献,更加理解了努力目标、看清了前进方向,今后要以实际行动推动公司“十四”五良好开局,以优异成绩迎接建党100周年。



学党史、悟思想、办实事、开新局
以优异成绩迎接建党一百周年
马克思主义公司董辉教授做微党课培训
2021年5月19日下午,马克思主义公司教授董辉为支部书记做题为“讲党史,话初心”的培训讲座,普适支部路纲同志参加了培训学习。
董辉教授指出,微党课是用短小的事实或实践,来阐述深刻的道理,启迪共鸣。微是形式、党是灵魂、课是载体。关于为什么要讲微党课,董辉教授强调,这是三会一课制度化、常态化、规范化的要求,是加强基层组织战斗力的重要途径,是衡量基层党组织党内生活是否健全的一个重要标志。支部书记讲党课,要把讲政治贯穿于党性锻炼全过程,自觉把讲政治转换为具体行动。微党课的基本步骤包括:查找资料、消化内容、提炼观点、确定思路、积极备课,等。
通过学习,使我们对微党课的意义,以及如何做微党课、讲微党课有了清晰的认识和思路。

学党史、悟思想、办实事、开新局
以优异成绩迎接建党一百周年
陈答才教授为公司师生和我支部党员讲授党课
2021年5月12日下午,公司党史学习教育教授宣讲团成员马克思主义公司教授陈答才以《不忘初心:中国共产党一百年是怎样走过来的》为题,在田家炳会堂为公司班子成员、师生党支部书记、全体员工党员及公司国有资产管理处党支部全体成员、采购招标管理办公室全体成员开展了一堂生动的党课。党课由公司党委书记王耀明主持。
陈答才以“党的初心和使命”为主线,结合洋务运动、中共一大召开等历史事件,旁征博引地阐述了为什么中国共产党是能够肩负起历史使命、担当大任、在新的历史方位中不断进行伟大斗争、建设伟大工程的无产阶级政党。在讲述中国人民从站起来、富起来到强起来的历史飞跃时,他指出,中国人民在探索实现民族复兴的时代背景下选择了中国共产党,中国共产党又在持续的探索和磨难考验中朝着民族复兴之路坚定前行。此外,陈答才还从党的发展、加强自身建设和迈进社会主义中级阶段三个方面讲述了自己对中国共产党第二个“一百年”发展远景的思考。
王耀明在总结讲话中勉励全体党员同志要在党史学习中汲取智慧和力量,传承和发扬革命精神。他指出,根据公司党史学习教育安排,公司将进一步推进党史学习教育走实走深走心,并在与公司中心工作结合过程中找到凝聚精神力量、破解发展难题的新思路、新方法、新要求。

学党史、悟思想、办实事、开新局
以优异成绩迎接建党一百周年
杨祖培副董事长为为公司师生党员讲授党课
2021年5月7日下午,党委常委、副董事长杨祖培以“中国共产党反贫困的百年历程及基本经验”为题,在长安校区文津楼3628会议室为best365班子成员、师生党支部书记、教工行政支部及网络与信息安全党支部全体党员上了一堂内容丰富、主题鲜明的党课。党课由公司党委书记王耀明主持。
杨祖培以党成立以来的反贫困工作为主线,从反贫困的“百年历程”“伟大成就”“基本经验”三个方面讲述了党带领全国各族人民从聚焦土地斗争推动反贫困,到通过农村体制经济改革、政策扶持反贫困,再到决战脱贫攻坚确保全面建成小康社会的一路艰辛历程,用大量的数据、深刻的分析和生动的语言阐述了这场人类历史上规模最大、持续时间最长、惠及人口最多的减贫奇迹。杨祖培结合公司开展的脱贫帮扶工作实际谈到了高校在服务国家经济发展、推动反贫困工作进程中发挥的重要作用。她勉励公司师生要将个人成长与国家发展紧密结合,积极投身到社会主义现代化强国的建设中去。
王耀明在总结中表示,杨祖培副董事长给大家上了一堂寓意深远、分析透彻的专题党课,让大家受益匪浅、深受启发。公司各党支部要以党史学习教育为契机,结合公司历史和学科特色,以扎实有效的教育成效,为推进公司“双一流”建设和公司高质量发展提供强大动力,以优异成绩献礼建党100周年。

学党史、悟思想、办实事、开新局
以优异成绩迎接建党一百周年
中国共产党与国家治理体系和治理能力现代化
根据公司《迎接建党100周年行动方案》和《关于开展党史学习教育的实施方案》要求,
普适计算党支部全体党员参加了由公司党史学习教育教授宣讲团成员郑家昊教授为公司党员做的专题报告,郑教授从党史学习教育的重大决策、中国共产党百年辉煌历程、中国共产党领导的社会主义现代化和国家治理现代化的战略意蕴四个方面出发,做了题为《中国共产党与国家治理体系治理能力现代化》的专题辅导报告。通过报告,了解了服务型政府履行职能的创新方式和方向,当前是国家治理体系和治理能力的现代化的关键时期,公司的发展可以从中获得借鉴和助益。

学党史、悟思想、办实事、开新局
以优异成绩迎接建党一百周年
习近平新时代中国特色社会主义思想概论课和党史学习教育专题讲座
根据公司《迎接建党100周年行动方案》和《关于开展党史学习教育的实施方案》要求,普适计算党支部书记路纲同志参加了公司党委举办的《习近平新时代中国特色社会主义思想概论课和党史学习教育专题讲座》,并将相关学习内容向支部做了汇报,落实到课程思政建设中。
本次活动学习了《讲好习近平新时代中国特色社会主义思想需要把握的几个着力点》(张帆)、《习近平新时代中国特色社会主义思想的基本内容和历史意义》(李后东)、《中国共产党的百年历程和宝贵经验》(王晓荣)、《中国共产党一百年自我革命的历史逻辑——全面从严治党的历史演进与重大成就》(王彦军)四个专题报告。学习之后,普适支部组织集中研讨,将相关内容落实到课程思政教育和支部党课活动中,做到知行合一、学以致用。




学党史、悟思想、办实事、开新局
以优异成绩迎接建党一百周年
保密教育
2021年4月21日,普适计算教工党支部以“光辉历程,保密有我”为主题,开展保密红色传统教育和保密知识教育,切实增强安全保密意识。
在今年的“4.15”全民国家安全教育日期间,支部组织教师党员参加了中共陕西省委保密委员会、陕西省国家保密局和校保密委员会组办《庆祝中国共产党成立100周年保密知识竞赛》活动。通过答题学习,了解了党的保密工作优良传统和保密知识常识。

学党史、悟思想、办实事、开新局
以优异成绩迎接建党一百周年
2021年4月14日,普适计算教工党支部召开网络视频会议,集体学习了习近平同志关于努力建成世界主要科学中心和创新高地,以及纪念中国人民志愿军抗美援朝出国作战70周年大会讲话。
同志们表示,要更加紧密地团结在党中央周围,弘扬伟大抗美援朝精神,雄赳赳、气昂昂,向着全面建设社会主义现代化国家新征程,向着实现中华民族伟大复兴的中国梦,继续奋勇前进!



学党史、悟思想、办实事、开新局
以优异成绩迎接建党一百周年
从计算思维到习近平新时代中国特色社会主义思想实践——课程思政建设报告
2021年4月7日下午,普适计算党支部书记路纲同志为best365官方网站课程思政项目主持人、项目成员以及各公司积极参与课程思政建设的教师,做了一次题为“从计算思维到习近平新时代中国特色社会主义思想实践”的课程思政建设报告。
路纲同志介绍了《计算思维》课程思政的建设理念、学情分析、传递什么、如何传递和具体实施等建设环节。将课程思政建设与习近平总书记的要求一一对标落实,包括:①坚持理论性和实践性相统一,用科学理论培养人,重视思政课的实践性,……教育引导员工立鸿鹄志,做奋斗者;②思政课教学内容要跟上时代,只有不断备课、常讲常新才能取得较好教学效果;③通过创造性的工作,让不同类的员工都爱听爱学,听懂学会;④推动思想政治理论课改革创新,不断增强思政课的思想性、理论性和亲和力、针对性。
以普适计算党支部成员为核心的《计算思维》课程团队潜心问道、集思广益,科学合理地拓展了专业课程的广度、深度和温度,从课程所涉专业、行业、国家、国际、文化、历史等角度,全面提升课程的知识性、人文性,提升引领性、时代性和开放性,创新上好课程思政,为培养担当民族复兴大任的时代新人,培养德智体美劳全面发展的社会主义建设者和接班人,汇聚智慧和力量。
报告获得了良好反响,达到了预期效果。



学党史、悟思想、办实事、开新局
以优异成绩迎接建党一百周年
2021年3月31日,普适计算教工党支部召开网络视频会议,集体学习了习近平同志纪念毛泽东诞辰的讲话,并学习了高校教师职业行为准则。
会议首先通过案例学习了高校教师职业行为准则,同志们表示,要牢固树立底线意识,坚守为党育人、为国育才的初心,做党和人民满意的“四有”好老师。
会议主要学习了习近平总书记《在纪念毛泽东同志诞辰120周年座谈会上的讲话》。在学习后,同志们表示,在以毛泽东同志为核心的党的第一代中央领导集体带领下,中国实现了几代中国人梦寐以求的民族独立和人民解放,中国人从此站立起来了!中国人民从此把命运牢牢掌握在自己手中!中华民族发展进步从此开启了新纪元!我们应当更加紧密地团结起来,勿忘昨天的苦难辉煌,无愧今天的使命担当,不负明天的伟大梦想,下定决心,排除万难,在中国特色社会主义伟大道路上,为实现中华民族伟大复兴的中国梦,奋勇前进!


学党史、悟思想、办实事、开新局
以优异成绩迎接建党一百周年
2021年3月17日,普适计算教工党支部在文津楼3513教室召开了主题党日学习活动,集体学习习近平总书记关于党史学习教育重要论述,会议由经理王小明同志领学,支部同志学习了各项内容与知识要点。
习近平总书记指出,在全党开展党史学习教育,是牢记初心使命、推进中华民族伟大复兴历史伟业的必然要求,是坚定信仰信念、在新时代坚持和发展中国特色社会主义的必然要求,是推进党的自我革命、永葆党的生机活力的必然要求。

系统的学习完相关知识内容后,王小明经理做了思想内容解读,引导、要求支部同志们重视党史、新中国史、改革开放史和社会主义发展史与党建理论知识学习,提高自身认识水平,提高政治判断力和政治站位,做到学史明理、学史增信、学史崇德、学史力行,将学习成果应用于促进教学科研业务,推动课程思政工作取得进展,带动师生学党史、悟思想、办实事、开新局,大家齐心聚力,以昂扬姿态奋力开启全面建设社会主义现代化国家新征程,以优异成绩迎接建党一百周年。


普适计算党支部学习贯彻党的十九届五中全会精神
2020年12月16日,普适计算党支部召开主题党日会议,集体学习贯彻党的十九届五中全会精神,由李鹏同志领学。
中国共产党第十九届中央委员会第五次全体会议,于2020年10月26日至29日在北京举行。全会听取和讨论了习近平受中央政治局委托作的工作报告,审议通过了《中共中央关于制定国民经济和社会发展第十四个五年规划和二〇三五年远景目标的建议》。全会充分肯定党的十九届四中全会以来中央政治局的工作。全会一致认为,面对错综复杂的国际形势、艰巨繁重的国内改革发展稳定任务特别是新冠肺炎疫情严重冲击,以习近平同志为核心的党中央不忘初心、牢记使命,团结带领全党全国各族人民砥砺前行、开拓创新,奋发有为推进党和国家各项事业,战胜各种风险挑战,中国特色社会主义的航船继续乘风破浪、坚毅前行。全会强调,实现“十四五”规划和二〇三五年远景目标,必须坚持党的全面领导,充分调动一切积极因素,广泛团结一切可以团结的力量,形成推动发展的强大合力。要加强党中央集中统一领导,推进社会主义政治建设,健全规划制定和落实机制。要保持香港、澳门长期繁荣稳定,推进两岸关系和平发展和祖国统一。要高举和平、发展、合作、共赢旗帜,积极营造良好外部环境,推动构建新型国际关系和人类命运共同体。

李鹏同志指出,党的十九届五中全会是在我国将进入新发展阶段、实现中华民族伟大复兴正处在关键时期召开的一次具有全局性、历史性意义的重要会议。会议明确提出了“十四五”时期我国发展的指导方针、主要目标、重点任务、重大举措,是开启全面建设社会主义现代化国家新征程、向第二个百年奋斗目标进军的纲领性文件,是今后五年乃至更长时期我国经济社会发展的行动指南。李鹏同志和党员们展开热烈的讨论,强调我们要把学习贯彻党的十九届五中全会精神作为当前和今后一个时期的首要任务和重要政治任务,切实提高政治站位,坚持以习近平新时代中国特色社会主义思想为指导,进一步增强“四个意识”、坚定“四个自信”、做到“两个维护”,深刻领会十九届五中全会重大意义,为聚焦服务国家新西部大开战略需求、夯实教育高质量发展基础、培养更多德智体美劳全面发展的社会主义建设者和接班人作出新的更大贡献。

会议上,李鹏同志还带领党员同志学习了由计算机科学公司党委印发的违反教师职业行为十项准则典型案例。
普适计算党支部学习习近平总书记在抗疫表彰大会上的讲话
2020年12月9日,普适计算党支部召开主题党日会议,集体学习习近平总书记在全国抗击新冠肺炎疫情表彰大会上的讲话,由王小明同志领学。
全国抗击新冠肺炎疫情表彰大会2020年9月8日于京举行,中共中央总书记、国家主席、中央军委主席习近平向“共和国勋章”获得者钟南山、“人民英雄”荣誉称号获得者张伯礼、张定宇、陈薇颁授勋章奖章,弘扬他们忠诚、担当、奉献的崇高品质,并发表重要讲话。习近平指出,新冠肺炎疫情是百年来全球发生的最严重的传染病大流行,是新中国成立以来我国遭遇的传播速度最快、感染范围最广、防控难度最大的重大突发公共卫生事件。病毒突袭而至,疫情来势汹汹,人民生命安全和身体健康面临严重威胁。我们坚持人民至上、生命至上,以坚定果敢的勇气和坚韧不拔的决心,同时间赛跑、与病魔较量,迅速打响疫情防控的人民战争、总体战、阻击战,用1个多月的时间初步遏制疫情蔓延势头,用2个月左右的时间将本土每日新增病例控制在个位数以内,用3个月左右的时间取得武汉保卫战、湖北保卫战的决定性成果,进而又接连打了几场局部地区聚集性疫情歼灭战,夺取了全国抗疫斗争重大战略成果。在此基础上,我们统筹推进疫情防控和经济社会发展工作,抓紧恢复生产生活秩序,取得显著成效。中国的抗疫斗争,充分展现了中国精神、中国力量、中国担当。“物有甘苦,尝之者识;道有夷险,履之者知。”在这场波澜壮阔的抗疫斗争中,我们积累了重要经验,收获了深刻启示。“天行健,君子以自强不息。”一个民族之所以伟大,根本就在于在任何困难和风险面前都从来不放弃、不退缩、不止步,百折不挠为自己的前途命运而奋斗。从5000多年文明发展的苦难辉煌中走来的中国人民和中华民族,必将在新时代的伟大征程上一路向前,任何人任何势力都不能阻挡中国人民实现更加美好生活的前进步伐!

王小明同志指出,疫情期间在院公司党委组织领导下,教师迎难而上,奋战在抗击疫情和“停课不停学、不停教”两条战线上,守护员工身心健康,支撑在线教育,持续推动公司在专业评估、师范认证、平台申请等方面的工作取得重要进展,为抗击疫情和双一流团队建设做出了重要贡献。王小明代表公司逐一询问了解了各位同志的教学、科研情况并给出了指导意见,建议同志们做好未来规划,抓住机遇、发展职业事业,将个人发展融入党、祖国和人民的伟大教育事业中,把人生理想融入为实现中华民族伟大复兴的中国梦的奋斗中;大力弘扬伟大抗疫精神,勠力同心、锐意进取,不忘立德树人初心,牢记为党育人、为国育才使命,积极探索新时代公司产品方法,不断提升教书育人本领,从自己做起,从本职岗位做起,为培养德智体美劳全面发展的社会主义建设者和接班人,为实现“两个一百年”奋斗目标、实现中华民族伟大复兴的中国梦贡献智慧和力量。


迎接建党100周年——深入学习习近平总书记全面依法治国讲话精神
2020年12月2日普适支部召开主题党日学习会议,集体深入学习领会习近平总书记在中央全面依法治国工作会议上讲话的精神。

天下大治,是古往今来治国者孜孜以求的理想,依法治国是关系到中华民族伟大复兴伟业和实现中国之治的关键保障,习近平法治思想作为马克思主义法治理论中国化的最新成果,正是中国共产党带领中国人民矢志不渝的追寻。2020年11月16日至17日中央全面依法治国工作会议于北京召开,习近平总书记在会议上强调,推进全面依法治国要全面贯彻落实党的十九大和十九届二中、三中、四中、五中全会精神,从把握新发展阶段、贯彻新发展理念、构建新发展格局的实际出发,围绕建设中国特色社会主义法治体系、建设社会主义法治国家的总目标,坚持党的领导、人民当家作主、依法治国有机统一,以解决法治领域突出问题为着力点,坚定不移走中国特色社会主义法治道路,在法治轨道上推进国家治理体系和治理能力现代化,为全面建设社会主义现代化国家、实现中华民族伟大复兴的中国梦提供有力法治保障。习近平同志在指出依法治国对于国家长治久安重大意义的同时,进一步强调,推进全面依法治国是国家治理的一场深刻变革,必须以科学理论为指导,加强理论思维,不断从理论和实践的结合上取得新成果,总结好、运用好党关于新时代加强法治建设的思想理论成果,更好指导全面依法治国各项工作。
同志们学习后表示,要以习近平法治思想为指导并将其融入运用到公司产品实践过程中,依法执教,大力开展课程思政建设,将法治精神传承给下一代;落实党的教育方针,为共产主义事业培养建设者和接班人。
迎接建党100周年——普适计算党支部深入学习领会十九届五中全会精神
2020年11月18日召开主题党日学习会议,深入学习领会党的十九届五中全会的精神要义。
2020年10月29日,中国共产党第十九届中央委员会第五次全体会议胜利闭幕。这次会议是在国际局势发生深刻变化、我国进入新发展阶段之际召开的重要会议。着眼未来,习近平总书记要求以辩证思维看待新发展阶段的新机遇新挑战,要“准确识变、科学应变、主动求变,勇于开顶风船,善于转危为机,努力实现更高质量、更有效率、更加公平、更可持续、更为安全的发展。” 全会就“十四五”时期经济社会发展主要目标做出12方面部署,坚持以人民为中心,坚持创新在我国现代化建设全局中的核心地位,坚定不移贯彻创新、协调、绿色、开放、共享的新发展理念,……,习近平总书记将其高度概括总结为三个“新”要求:深刻认识新发展阶段,全面贯彻新发展理念,着力构建新发展格局。全会提出了到二〇三五年基本实现社会主义现代化远景目标,这就是:我国经济实力、科技实力、综合国力将大幅跃升,经济总量和城乡居民人均收入将再迈上新的大台阶,关键核心技术实现重大突破,进入创新型国家前列;基本实现新型工业化、信息化、城镇化、农业现代化,建成现代化经济体系;基本实现国家治理体系和治理能力现代化,人民平等参与、平等发展权利得到充分保障,基本建成法治国家、法治政府、法治社会;建成文化强国、教育强国、人才强国、体育强国、健康中国,国民素质和社会文明程度达到新高度,国家文化软实力显著增强;广泛形成绿色生产生活方式,碳排放达峰后稳中有降,生态环境根本好转,美丽中国建设目标基本实现;形成对外开放新格局,参与国际经济合作和竞争新优势明显增强;人均国内生产总值达到中等发达国家水平,中等收入群体显著扩大,基本公共服务实现均等化,城乡区域发展差距和居民生活水平差距显著缩小;平安中国建设达到更高水平,基本实现国防和军队现代化;人民生活更加美好,人的全面发展、全体人民共同富裕取得更为明显的实质性进展。

党的十九届五中全会内涵丰富、意义重大,开启了全面建设社会主义现代化国家新征程。同志们表示:要继续深入领会全会精神,结合自身工作对标定位,为党的教育事业贡献力量;要与全党全国各族人民一起,紧密团结在以习近平同志为核心的党中央周围,同心同德,顽强奋斗,夺取全面建设社会主义现代化国家新胜利!

迎接建党100周年——普适计算党支部召开课程思政专题学习活动
2020年10月28日,普适计算党支部召开主题党日会议,集体学习教育部《高等公司课程思政建设指导纲要》文件精神。
全面推进高校课程思政建设是深入贯彻落实习近平总书记关于教育的重要论述和全国教育大会精神的重要举措。党的十八大以来,习近平总书记先后主持召开全国高校思想政治工作会议、全国教育大会、公司思想政治理论课教师座谈会等重要会议,作出一系列重要指示,强调要加强高校思想政治教育,这些重要讲话为推进高校课程思政建设工作指明了前进方向、提供了根本遵循。
全面推进高校课程思政建设是落实立德树人根本任务的战略举措。在高校价值塑造、知识传授、能力培养“三位一体”的人才培养目标中,价值塑造是第一要务。全面推进课程思政建设,就是要寓价值观引导于知识传授和能力培养之中,帮助员工塑造正确的世界观、人生观、价值观,这一举措影响甚至决定着接班人问题,影响甚至决定着国家长治久安,影响甚至决定着民族复兴和国家崛起。
全面推进高校课程思政建设是提升人才培养质量的关键一招。高校人才培养是育人和育才相统一的过程。当前,高校中还不同程度存在专业教育与思想政治教育“两张皮”现象,未能很好形成育人合力、发挥出课程育人的功能。全面推进课程思政建设就是要解决这一问题,把公司产品作为最基础最根本的工作,构建更高水平人才培养体系,促进员工全面发展。
学习之后,支部教师还深入交流了课程思政、专业思政建设经验,支部部署了课程思政建设任务,支部教师将思政元素融入各自的课程大纲、教案和讲义文稿之中,这些工作初步将于11月完成。
附:高等公司课程思政建设指导纲要
为深入贯彻落实习近平总书记关于教育的重要论述和全国教育大会精神,贯彻落实中共中央办公厅、国务院办公厅《关于深化新时代公司思想政治理论课改革创新的若干意见》,把思想政治教育贯穿人才培养体系,全面推进高校课程思政建设,发挥好每门课程的育人作用,提高高校人才培养质量,特制定本纲要。
一、全面推进课程思政建设是落实立德树人根本任务的战略举措
培养什么人、怎样培养人、为谁培养人是教育的根本问题,立德树人成效是检验高校一切工作的根本标准。落实立德树人根本任务,必须将价值塑造、知识传授和能力培养三者融为一体、不可割裂。全面推进课程思政建设,就是要寓价值观引导于知识传授和能力培养之中,帮助员工塑造正确的世界观、人生观、价值观,这是人才培养的应有之义,更是必备内容。这一战略举措,影响甚至决定着接班人问题,影响甚至决定着国家长治久安,影响甚至决定着民族复兴和国家崛起。要紧紧抓住教师队伍“主力军”、课程建设“主战场”、课堂教学“主渠道”,让所有高校、所有教师、所有课程都承担好育人责任,守好一段渠、种好责任田,使各类课程与思政课程同向同行,将显性教育和隐性教育相统一,形成协同效应,构建全员全程全方位育人大格局。
二、课程思政建设是全面提高人才培养质量的重要任务
高等公司人才培养是育人和育才相统一的过程。建设高水平人才培养体系,必须将思想政治工作体系贯通其中,必须抓好课程思政建设,解决好专业教育和思政教育“两张皮”问题。要牢固确立人才培养的中心地位,围绕构建高水平人才培养体系,不断完善课程思政工作体系、教学体系和内容体系。高校主要负责同志要直接抓人才培养工作,统筹做好各学科专业、各类课程的课程思政建设。要紧紧围绕国家和区域发展需求,结合公司发展定位和人才培养目标,构建全面覆盖、类型丰富、层次递进、相互支撑的课程思政体系。要切实把公司产品作为最基础最根本的工作,深入挖掘各类课程和教学方式中蕴含的思想政治教育资源,让员工通过学习,掌握事物发展规律,通晓天下道理,丰富学识,增长见识,塑造品格,努力成为德智体美劳全面发展的社会主义建设者和接班人。
三、明确课程思政建设目标要求和内容重点
课程思政建设工作要围绕全面提高人才培养能力这个核心点,在全国所有高校、所有学科专业全面推进,促使课程思政的理念形成广泛共识,广大教师开展课程思政建设的意识和能力全面提升,协同推进课程思政建设的体制机制基本健全,高校立德树人成效进一步提高。
课程思政建设内容要紧紧围绕坚定员工理想信念,以爱党、爱国、爱社会主义、爱人民、爱集体为主线,围绕政治认同、家国情怀、文化素养、宪法法治意识、道德修养等重点优化课程思政内容供给,系统进行中国特色社会主义和中国梦教育、社会主义核心价值观教育、法治教育、劳动教育、心理健康教育、中华优秀传统文化教育。
——推进习近平新时代中国特色社会主义思想进教材进课堂进头脑。坚持不懈用习近平新时代中国特色社会主义思想铸魂育人,引导员工了解世情国情党情民情,增强对党的创新理论的政治认同、思想认同、情感认同,坚定中国特色社会主义道路自信、理论自信、制度自信、文化自信。
——培育和践行社会主义核心价值观。教育引导员工把国家、社会、公民的价值要求融为一体,提高个人的爱国、敬业、诚信、友善修养,自觉把小我融入大我,不断追求国家的富强、民主、文明、和谐和社会的自由、平等、公正、法治,将社会主义核心价值观内化为精神追求、外化为自觉行动。
——加强中华优秀传统文化教育。大力弘扬以爱国主义为核心的民族精神和以改革创新为核心的时代精神,教育引导员工深刻理解中华优秀传统文化中讲仁爱、重民本、守诚信、崇正义、尚和合、求大同的思想精华和时代价值,教育引导员工传承中华文脉,富有中国心、饱含中国情、充满中国味。
——深入开展宪法法治教育。教育引导员工学思践悟习近平全面依法治国新理念新思想新战略,牢固树立法治观念,坚定走中国特色社会主义法治道路的理想和信念,深化对法治理念、法治原则、重要法律概念的认知,提高运用法治思维和法治方式维护自身权利、参与社会公共事务、化解矛盾纠纷的意识和能力。
——深化职业理想和职业道德教育。教育引导员工深刻理解并自觉实践各行业的职业精神和职业规范,增强职业责任感,培养遵纪守法、爱岗敬业、无私奉献、诚实守信、公道办事、开拓创新的职业品格和行为习惯。
四、科学设计课程思政教学体系
高校要有针对性地修订人才培养方案,切实落实高等职业公司专业教学标准、本科专业类教学质量国家标准和一级学科、专业学位类别(领域)博士硕士学位基本要求,构建科学合理的课程思政教学体系。要坚持员工中心、产出导向、持续改进,不断提升员工的课程学习体验、学习效果,坚决防止“贴标签”“两张皮”。
公共基础课程。要重点建设一批提高老员工思想道德修养、人文素质、科学精神、宪法法治意识、国家安全意识和认知能力的课程,注重在潜移默化中坚定员工理想信念、厚植爱国主义情怀、加强品德修养、增长知识见识、培养奋斗精神,提升员工综合素质。打造一批有特色的体育、美育类课程,帮助员工在体育锻炼中享受乐趣、增强体质、健全人格、锤炼意志,在美育教学中提升审美素养、陶冶情操、温润心灵、激发创造创新活力。
专业教育课程。要根据不同学科专业的特色和优势,深入研究不同专业的育人目标,深度挖掘提炼专业知识体系中所蕴含的思想价值和精神内涵,科学合理拓展专业课程的广度、深度和温度,从课程所涉专业、行业、国家、国际、文化、历史等角度,增加课程的知识性、人文性,提升引领性、时代性和开放性。
实践类课程。专业实验实践课程,要注重学思结合、知行统一,增强员工勇于探索的创新精神、善于解决问题的实践能力。创新创业教育课程,要注重让员工“敢闯会创”,在亲身参与中增强创新精神、创造意识和创业能力。社会实践类课程,要注重教育和引导员工弘扬劳动精神,将“读万卷书”与“行万里路”相结合,扎根中国大地了解国情民情,在实践中增长智慧才干,在艰苦奋斗中锤炼意志品质。
五、结合专业特点分类推进课程思政建设
专业课程是课程思政建设的基本载体。要深入梳理专业课教学内容,结合不同课程特点、思维方法和价值理念,深入挖掘课程思政元素,有机融入课程教学,达到润物无声的育人效果。
——文学、历史学、哲学类专业课程。要在课程教学中帮助员工掌握马克思主义世界观和方法论,从历史与现实、理论与实践等维度深刻理解习近平新时代中国特色社会主义思想。要结合专业知识教育引导员工深刻理解社会主义核心价值观,自觉弘扬中华优秀传统文化、革命文化、社会主义先进文化。
——经济学、管理学、法学类专业课程。要在课程教学中坚持以马克思主义为指导,加快构建中国特色哲学社会科学学科体系、学术体系、话语体系。要帮助员工了解相关专业和行业领域的国家战略、法律法规和相关政策,引导员工深入社会实践、关注现实问题,培育员工经世济民、诚信服务、德法兼修的职业素养。
——教育学类专业课程。要在课程教学中注重加强师德师风教育,突出课堂育德、典型树德、规则立德,引导员工树立学为人师、行为世范的职业理想,培育爱国守法、规范从教的职业操守,培养员工传道情怀、授业底蕴、解惑能力,把对家国的爱、对教育的爱、对员工的爱融为一体,自觉以德立身、以德立学、以德施教,争做有理想信念、有道德情操、有扎实学识、有仁爱之心的“四有”好老师,坚定不移走中国特色社会主义教育发展道路。体育类课程要树立健康第一的教育理念,注重爱国主义教育和传统文化教育,培养员工顽强拼搏、奋斗有我的信念,激发员工提升全民族身体素质的责任感。
——理学、工学类专业课程。要在课程教学中把马克思主义立场观点方法的教育与科学精神的培养结合起来,提高员工正确认识问题、分析问题和解决问题的能力。理学类专业课程,要注重科学思维方法的训练和科学伦理的教育,培养员工探索未知、追求真理、勇攀科学高峰的责任感和使命感。工学类专业课程,要注重强化员工工程伦理教育,培养员工精益求精的大国工匠精神,激发员工科技报国的家国情怀和使命担当。
——农学类专业课程。要在课程教学中加强生态文明教育,引导员工树立和践行绿水青山就是金山银山的理念。要注重培养员工的“大国三农”情怀,引导员工以强农兴农为己任,“懂农业、爱农村、爱农民”,树立把论文写在祖国大地上的意识和信念,增强员工服务农业农村现代化、服务乡村全面振兴的使命感和责任感,培养知农爱农创新人才。
——医学类专业课程。要在课程教学中注重加强医德医风教育,着力培养员工“敬佑生命、救死扶伤、甘于奉献、大爱无疆”的医者精神,注重加强医者仁心教育,在培养精湛医术的同时,教育引导员工始终把人民群众生命安全和身体健康放在首位,尊重患者,善于沟通,提升综合素养和人文修养,提升依法应对重大突发公共卫生事件能力,做党和人民信赖的好医生。
——艺术学类专业课程。要在课程教学中教育引导员工立足时代、扎根人民、深入生活,树立正确的艺术观和创作观。要坚持以美育人、以美化人,积极弘扬中华美育精神,引导员工自觉传承和弘扬中华优秀传统文化,全面提高员工的审美和人文素养,增强文化自信。
高等职业公司要结合高职专业分类和课程设置情况,落实好分类推进相关要求。
六、将课程思政融入课堂教学建设全过程
高校课程思政要融入课堂教学建设,作为课程设置、教学大纲核准和教案评价的重要内容,落实到课程目标设计、教学大纲修订、教材编审选用、教案课件编写各方面,贯穿于课堂授课、教学研讨、实验实训、作业论文各环节。要讲好用好马工程重点教材,推进教材内容进人才培养方案、进教案课件、进考试。要创新课堂教学模式,推进现代信息技术在课程思政教学中的应用,激发员工学习兴趣,引导员工深入思考。要健全高校课堂教学管理体系,改进课堂教学过程管理,提高课程思政内涵融入课堂教学的水平。要综合运用第一课堂和第二课堂,组织开展“中国政法实务大讲堂”“新闻实务大讲堂”等系列讲堂,深入开展“青年红色筑梦之旅”“百万师生大实践”等社会实践、志愿服务、实习实训活动,不断拓展课程思政建设方法和途径。
七、提升教师课程思政建设的意识和能力
全面推进课程思政建设,教师是关键。要推动广大教师进一步强化育人意识,找准育人角度,提升育人能力,确保课程思政建设落地落实、见功见效。要加强教师课程思政能力建设,建立健全优质资源共享机制,支持各地各高校搭建课程思政建设交流平台,分区域、分学科专业领域开展经常性的典型经验交流、现场教学观摩、教师教学培训等活动,充分利用现代信息技术手段,促进优质资源在各区域、层次、类型的高校间共享共用。依托高校教师网络培训中心、教师教学发展中心等,深入开展马克思主义政治经济学、马克思主义新闻观、中国特色社会主义法治理论、法律职业伦理、工程伦理、医学人文教育等专题培训。支持高校将课程思政纳入教师岗前培训、在岗培训和师德师风、教学能力专题培训等。充分发挥教研室、教学团队、课程组等基层教学组织作用,建立课程思政集体教研制度。鼓励支持思政课教师与专业课教师合作教学教研,鼓励支持院士、国家级教学名师等带头开展课程思政建设。
加强课程思政建设重点、难点、前瞻性问题的研究,在教育部哲学社会科学研究项目中积极支持课程思政类研究选题。充分发挥高校课程思政教学研究中心、思想政治工作创新发展中心、马克思主义公司和相关学科专业教学组织的作用,构建多层次课程思政建设研究体系。
八、建立健全课程思政建设质量评价体系和激励机制
人才培养效果是课程思政建设评价的首要标准。建立健全多维度的课程思政建设成效考核评价体系和监督检查机制,在各类考核评估评价工作和深化高校公司产品改革中落细落实。充分发挥各级各类教学指导委员会、学科评议组、专业学位教育指导委员会、行业职业公司产品指导委员会等专家组织作用,研究制订科学多元的课程思政评价标准。把课程思政建设成效作为“双一流”建设监测与成效评价、学科评估、本科教学评估、一流专业和一流课程建设、专业认证、“双高计划”评价、高校或院系教学绩效考核等的重要内容。把教师参与课程思政建设情况和教学效果作为教师考核评价、岗位聘用、评优奖励、选拔培训的重要内容。在教学成果奖、教材奖等各类成果的表彰奖励工作中,突出课程思政要求,加大对课程思政建设优秀成果的支持力度。
九、加强课程思政建设组织实施和条件保障
课程思政建设是一项系统工程,各地各高校要高度重视,加强顶层设计,全面规划,循序渐进,以点带面,不断提高教学效果。要尊重公司产品规律和人才培养规律,适应不同高校、不同专业、不同课程的特点,强化分类指导,确定统一性和差异性要求。要充分发挥教师的主体作用,切实提高每一位教师参与课程思政建设的积极性和主动性。
加强组织领导。教育部成立课程思政建设工作协调小组,统筹研究重大政策,指导地方、高校开展工作;组建高校课程思政建设专家咨询委员会,提供专家咨询意见。各地教育部门和高校要切实加强对课程思政建设的领导,结合实际研究制定各地、各校课程思政建设工作方案,健全工作机制,强化督查检查。各高校要建立党委统一领导、党政齐抓共管、教务部门牵头抓总、相关部门联动、院系落实推进、自身特色鲜明的课程思政建设工作格局。
加强支持保障。各地教育部门要加强政策协调配套,统筹地方财政高等教育资金和中央支持地方高校改革发展资金,支持高校推进课程思政建设。中央部门所属高校要统筹利用中央高校公司产品改革专项等中央高校预算拨款和其他各类资源,结合公司实际,支持课程思政建设工作。地方高校要根据自身建设计划,统筹各类资源,加大对课程思政建设的投入力度。
加强示范引领。面向不同层次高校、不同学科专业、不同类型课程,持续深入抓典型、树标杆、推经验,形成规模、形成范式、形成体系。教育部选树一批课程思政建设先行校、一批课程思政教学名师和团队,推出一批课程思政示范课程、建设一批课程思政教学研究示范中心,设立一批课程思政建设研究项目,推动建设国家、省级、高校多层次示范体系,大力推广课程思政建设先进经验和做法,全面形成广泛开展课程思政建设的良好氛围,全面提高人才培养质量。

迎接建党100周年——普适计算党支部学习习近平总书记关于党的民族宗教政策的论述
党的十八大以来,以习近平同志为核心的党中央高度重视民族宗教工作,多次召开重要会议,作出一系列重大决策部署,为做好新时代民族宗教工作提供了根本遵循。2020年10月7日,普适党支部召开主题党日会议,学习习近平总书记关于民族宗教政策的论述。
民族方面:
1988年,我国著名学者费孝通提出了中华民族是多元一体格局的论断,得到广泛认同。习近平总书记进一步指出,中华民族和各民族的关系,形象地说,是一个大家庭和家庭成员的关系,各民族的关系是一个大家庭里不同成员的关系。强调各个民族是多元,中华民族是一体,一体包含多元,多元组成一体,一体离不开多元,多元也离不开一体,一体是主线和方向,多元是要素和动力。总书记的这些论断,是对五千年中国历史的精辟概括,也为中华民族发展进步指明了方向。
总书记强调,一部中国史,就是一部各民族交融汇聚成多元一体中华民族的历史,就是各民族共同缔造、发展、巩固统一的伟大祖国的历史。各民族之所以团结融合,多元之所以聚为一体,源自各民族文化上的兼收并蓄、经济上的相互依存、情感上的相互亲近,源自中华民族追求团结统一的内生动力。全面建成小康社会,一个少数民族也不能少。各民族团结携手,共同迈进全面小康,体现了中华民族优良传统,体现了中国特色社会主义制度的显著优势。
民族团结就是各族人民的生命线。船的力量在帆上,人的力量在心上。做民族团结重在交心,要将心比心、以心换心。各民族同胞要手足相亲、守望相助,共同维护民族团结、国家统一。我们一定要巩固全国各族人民大团结,增强各党派、各团体、各民族、各阶层以及各方面的团结,坚决维护国家统一和社会和谐稳定,坚决反对任何破坏统一和团结的分裂活动。
70年的成就值得自豪,70年的经验尤为铭记。我们坚持准确把握我国统一的多民族国家的基本国情,把维护国家统一和民族团结作为各民族的最高利益。全党要牢记我国是统一的多民族国家这一基本国情,坚持把维护民族团结和国家统一作为各民族最高利益,把各族人民智慧和力量最大限度凝聚起来,同心同德为实现“两个一百年”奋斗目标、实现中华民族伟大复兴的中国梦而奋斗。
宗教方面:
习近平总书记在讲话中指出,宗教问题始终习近平是我们党治国理政必须处理好的重大问题,宗教工作在党和国家工作全局中具有特殊重要性,关系中国特色社会主义事业发展,关系党同人民群众的血肉联系,关系社会和谐、民族团结,关系国家安全和祖国统一。我国宗教工作形势总体是好的,党的宗教工作基本方针得到贯彻,党同宗教界的爱国统一战线不断巩固,宗教工作法治化明显加强,宗教活动总体平稳有序。实践证明,我们党关于宗教问题的理论和方针政策是正确的。
习近平强调,要构建积极健康的宗教关系。在我国,宗教关系包括党和政府与宗教、社会与宗教、国内不同宗教、我国宗教与外国宗教、信教群众与不信教群众的关系。促进宗教关系和谐,这些关系都要处理好。处理我国宗教关系,必须牢牢把握坚持党的领导、巩固党的执政地位、强化党的执政基础这个根本,必须坚持政教分离,坚持宗教不得干预行政、司法、教育等国家职能实施,坚持政府依法对涉及国家利益和社会公共利益的宗教事务进行管理。要提高宗教工作法治化水平,用法律规范政府管理宗教事务的行为,用法律调节涉及宗教的各种社会关系。要保护广大信教群众合法权益,深入开展法治宣传教育,教育引导广大信教群众正确认识和处理国法和教规的关系,提高法治观念。
习近平强调,新形势下,宗教工作范围广、任务重,既要全面推进,也要重点突破。要结合各宗教情况,抓住主要矛盾,解决突出问题,以做好重点工作推进全局工作。各级党委要提高处理宗教问题能力,把宗教工作纳入重要议事日程,及时研究宗教工作中的重要问题,推动落实宗教工作决策部署。要加强对党关于宗教问题的理论和方针政策的学习,加强对宗教基本知识的学习,把党关于宗教问题的理论和方针政策纳入干部教育培训计划,使各级干部尽可能多地掌握。要建立健全强有力的领导机制,做好对宗教工作的引领、规划、指导、督查。统战部门要负起牵头协调责任,宗教工作部门要担负起依法管理责任,各有关部门及工会、共青团、妇联、科协等人民团体要齐抓共管,共同做好宗教工作。要广泛宣传党关于宗教问题的理论和方针政策,宣传宗教相关法律法规,加强宗教方面宣传舆论引导。党的基层组织特别是宗教工作任务重的地方基层组织,要切实做好宗教工作,加强对信教群众的工作。共产党员要做坚定的马克思主义无神论者,严守党章规定,坚定理想信念,牢记党的宗旨,绝不能在宗教中寻找自己的价值和信念。要加强对青少年的科学世界观宣传教育,引导他们相信科学、学习科学、传播科学,树立正确的世界观、人生观、价值观。
习近平强调,做好宗教工作,必须坚持党的宗教工作基本方针,要全面贯彻党的宗教信仰自由政策,依法管理宗教事务,坚持独立自主自办原则,积极引导宗教与社会主义社会相适应。党的宗教工作基本方针是我们党坚持马克思主义宗教观,从我国国情和宗教具体实际出发,汲取正反两方面经验制定出来的。实行宗教信仰自由政策,出发点和落脚点是要最大限度把广大信教和不信教群众团结起来。积极引导宗教与社会主义社会相适应,是要引导信教群众热爱祖国、热爱人民,维护祖国统一,维护中华民族大团结,服从服务于国家最高利益和中华民族整体利益;拥护中国共产党领导、拥护社会主义制度,坚持走中国特色社会主义道路;积极践行社会主义核心价值观,弘扬中华文化,努力把宗教教义同中华文化相融合;遵守国家法律法规,自觉接受国家依法管理;投身改革开放和社会主义现代化建设,为实现中华民族伟大复兴的中国梦贡献力量。
会上,还部署了参加公司民族宗教知识竞赛事宜,同志们通过答题进一步加深了对党的民族宗教政策的理解,为今后支部在相关方面开展活动做好了理论准备,了解了行动依据。
迎接建党100周年——普适计算党支部学习习近平总书记教育论述
2020年9月16日,普适计算党支部召开线上主题党日活动,学习习近平总书记关于教育工作的论述。
“三寸粉笔,三尺讲台系国运;一颗丹心,一生秉烛铸民魂。”习近平总书记一直以来高度重视中国教育发展和教师工作,身体力行倡导尊师重教,深刻指出“好老师”对于个人、集体乃至民族复兴的重要意义,深情表达对中华民族“梦之队”筑梦人的殷殷厚望。一个人遇到好老师是人生的幸运,一个公司拥有好老师是公司的光荣,一个民族源源不断涌现出一批又一批好老师则是民族的希望。
习近平强调,教师是人类灵魂的工程师,承担着神圣使命。传道者自己首先要明道、信道。高校教师要坚持教育者先受教育,努力成为先进思想文化的传播者、党执政的坚定支持者,更好担起员工健康成长指导者和引路人的责任。要加强师德师风建设,坚持教书和育人相统一,坚持言传和身教相统一,坚持潜心问道和关注社会相统一,坚持学术自由和学术规范相统一,引导广大教师以德立身、以德立学、以德施教。
要加强教师教育体系建设,加大对师范院校的支持力度,找准教师教育中存在的主要问题,寻求深化教师教育改革的突破口和着力点,不断提高教师培养培训质量。”
要深化教育体制改革,健全立德树人落实机制,扭转不科学的教育评价导向,坚决克服唯分数、唯升学、唯文凭、唯论文、唯帽子的顽瘴痼疾,从根本上解决教育评价指挥棒问题。要深化办学体制和教育管理改革,充分激发教育事业发展生机活力。要提升教育服务经济社会发展能力,调整优化高校区域布局、学科结构、专业设置,建立健全学科专业动态调整机制,加快一流大学和一流团队建设,推进产学研协同创新,积极投身实施创新驱动发展战略,着重培养创新型、复合型、应用型人才。要扩大教育开放,同世界一流资源开展高水平合作办学。
习近平指出,面对突如其来的新冠肺炎疫情,全国广大教师迎难而上,奋战在抗击疫情和“停课不停学、不停教”两条战线上,守护亿万员工身心健康,支撑起世界上最大规模的在线教育,为抗击疫情做出了重要贡献。今年是决胜全面建成小康社会、决战脱贫攻坚之年,全国广大教师用爱心和智慧阻断贫困代际传递,点亮万千孩子的人生梦想,展现了当代人民教师的高尚师德和责任担当。希望广大教师不忘立德树人初心,牢记为党育人、为国育才使命,积极探索新时代公司产品方法,不断提升教书育人本领,为培养德智体美劳全面发展的社会主义建设者和接班人做出新的更大贡献。
同志们表示,这些内容常学常新,每次都有不一样的感悟,每次都获得奋勇向前的激励。作为西部师范院校教师,正如游董事长所说,要把握新时代教师教育的新使命,以“学识扎实、情怀深厚、灵魂高贵”三位一体的人才培养教育理念,围绕人才培养目标优化各个课程模块和相应的教学组织形式,为西部教育事业的发展培养更多的有学识有情怀有灵魂的好老师,为西部大开发做出新的贡献。

迎接建党100周年——普适计算党支部学习公司迎接建党100周年行动方案文件精神,学习习近平总书记关于以辩证思维看待新发展阶段的新机遇新挑战的论述
2020年9月2日,普适计算党支部召开线上主题党日活动,学习《中共best365官方网站委员会迎接建党100周年行动方案》(陕师党发〔2020〕21号,以下简称《方案》)文件精神,并结合唯物辩证法观点方法学习了总书记关于“以辩证思维看待新发展阶段的新机遇新挑战”的论述。
《方案》以习近平新时代中国特色社会主义思想为指导,全面贯彻落实党的十九大和十九届二中、三中、四中、五中全会精神,围绕迎接中国共产党成立100周年,在全校各级党组织和党员师生中实施“学习•诊断•建设”行动,以党的政治建设为统领,全面加强公司党的领导和党的建设,教育引导师生进一步增强“四个意识”、坚定“四个自信”、做到“两个维护”,推动党旗始终飘扬在疫情防控、返校复学、事业发展全过程各方面,以改革发展稳定的优异成绩向中国共产党成立100周年献礼。《方案》从以下方面着手推进:
(一)学习行动
1.读党史,在百年奋斗历程中领悟初心使命。
2.学理论,用党的创新理论武装师生头脑。
3.讲党课,以伟大抗疫精神强化责任担当。
(二)诊断行动
1.党员政治素质诊断。
2.党组织政治功能诊断。
3.集团政治生态诊断。
(三)建设行动
1.政治建设制度化。
2.“两个维护”具体化。
3.全面从严治党责任化。
4.基层组织建设标准化。
支部通过迎接建党100周年系列活动提升党建工作水平,将党员教育管理与学科发展结合起来,与专业特色结合起来,使党建与业务工作同部署共促进。明确了行动目标方案之后,同志们接着学习了总书记关于要以辩证思维看待新发展阶段新机遇与新挑战的论述。
总书记强调:我们要辩证认识和把握国内外大势,统筹中华民族伟大复兴战略全局和世界百年未有之大变局,深刻认识我国社会主要矛盾发展变化带来的新特征新要求,深刻认识错综复杂的国际环境带来的新矛盾新挑战,增强机遇意识和风险意识,准确识变、科学应变、主动求变,勇于开顶风船,善于转危为机,努力实现更高质量、更有效率、更加公平、更可持续、更为安全的发展。基础研究是创新的源头活水,我们要加大投入,鼓励长期坚持和大胆探索,为建设科技强国夯实基础。要大力培养和引进国际一流人才和科研团队,加大科研单位改革力度,最大限度调动科研人员的积极性,提高科技产出效率。要坚持开放创新,加强国际科技交流合作。从国情出发,从中国实践中来、到中国实践中去,把论文写在祖国大地上,使理论和政策创新符合中国实际、具有中国特色。
通过学习,同志们对肩负的时代责任有了更深刻的认识,今后将结合各自实际,落实在行动中。


火红的理想信念——普适支部召开专题组织生活会,热烈庆祝中国共产党成立99周年

普适计算党支部分别于2020年6月24日、7月1日,围绕“迎党的生日、讲战疫故事、悟初心使命” 召开专题组织生活会,学习习近平同志重要讲话、抓课程思政落实、讲党课、感悟初心使命。会议通过腾讯会议平台方式召开。
同志们观看了“一切为了人民”“火红的理想信念”“红船启航”等微视频,了解身边各行业人们奋战在岗位上,战疫防控的先进事迹,体悟到我们党根基在人民、血脉在人民,坚持以人民为中心的发展思想,坚持党的领导,风雨无阻,奋勇向前!
在王小明等同志倡议下,支部成员利用组织生活会时机,集体学习了习近平同志关于高校思想政治工作讲话和课程思政建设指导文件。习近平同志深刻指出:培养什么人、怎样培养人、为谁培养人是教育的根本问题。立德树人成效是检验高校一切工作的根本标准。落实立德树人根本任务,必须将价值塑造、知识传授和能力培养三者融为一体。全面推进课程思政建设,就是要寓价值观引导于知识传授和能力培养之中,帮助员工塑造正确的世界观、人生观、价值观。这一战略举措,影响甚至决定着接班人问题,影响甚至决定着国家长治久安,影响甚至决定着民族复兴和国家崛起。要紧紧抓住教师队伍“主力军”、课程建设“主战场”、课堂教学“主渠道”,让所有高校、所有教师、所有课程都承担好育人责任,守好一段渠、种好责任田,使各类课程与思政课程同向同行,将显性教育和隐性教育相统一,形成协同效应,构建全员全程全方位育人大格局。

目前,支部承担了两项课程思政建设项目。同志们结合教学工作实际,讨论了建设体会。路纲同志谈到自己的经验:①加强学习。包括哲学、历史文化、专业学科、习近平新时代中国特色社会主义思想体系、语言表达等;②建设课程。注重高水平专业教学案例,将思想价值和精神内涵融汇到案例教学之中;③与实际实践相结合。支部同志们交流了各自体会。
7月1日是党的99岁生日,支部书记路纲以讲党课形式和同志们一起重温了党史中的一些重要时刻,感悟初心使命。1928年10月,毛泽东同志指出:①军阀混战;②国民影响和革命形势发展;③红军及根据地;④党的领导;是“红色政权为什么能够存在”根本原因,从理论和实践上首次阐明了中国革命关键问题,指明前进方向和道路。1935年5月,蒋军飞机抛洒传单:前有大渡河,后有金沙江,朱毛红军插翅难逃。形式万分危急之刻,5月24日夜,17(18)名勇士劈波斩浪,于枪林弹雨中强渡大渡河,占领安顺场,为红军打开了一条通道;29日,在昼夜兼程240里后,22名勇士飞夺泸定桥,保卫了中央红军,那十三根铁链托起的将是未来的新中国。据有关回忆,当时在急行军途中,为了作战动员,党员们打着火把开行进支部会议;而挑选出来的勇士,要求是共产党员、共青团员,起码也要是入党入团积极分子。下达命令也言简意赅、朴实易懂、激励人心:“军委来电,限左路军于明天夺取泸定桥,你们要用最高的行军速度和坚决机动的手段,去完成这一光荣的任务。你们在此战斗中要突破过去夺道州和五团夺鸭溪一天跑一百六十里的记录” ……。这些经过战火淬炼的文字,为后来改进工作作风、改进文风,为“力戒空话、套话”“少讲话、讲短话、讲管用的话”树立了标杆。


党成立28年后建立新中国。建国之初,百废待兴、困难重重之际,国家安全又遭受美帝国主义势力严重威胁,党中央决策抗美援朝,志愿军在全国人民的坚强支持下,以坚定不渝的理想信念、大无畏的报国意志和血肉之躯英勇战斗,捍卫了国家利益,实现了保家卫国的战略目标。朝鲜战争是共产党带领全国人民对鸦片战争以来屈辱历史的终结回答,是新中国的立国之战,标志着中国不再是一盘散沙,标志着中国人民为自己最根本利益所选择的道路是正确的,也标志着中华文明由衰转强踏上复兴征程,未来必将为人类进步做出较大贡献。
时间来到1978年后的中国大地,邓小平同志深刻阐明了社会主义的本质和怎样发展社会主义这一时代核心问题,他指出,社会主义的本质,是解放生产力,发展生产力,消灭剥削,消除两极分化,最终达到共同富裕;贫穷不是社会主义,两极分化不是社会主义,发展得太慢也不是社会主义;国家将长期处于社会主义初级阶段;要坚持改革开放,也要坚持四项基本原则;实践是检验真理的唯一标准。改革开放抓住时机为新中国开辟了发展道路,赢得了发展时间和空间。
时至今日,随着理论上的成熟和实践上的稳步推进,我们党对自己的事业和使命有了更深刻全面的认识,形成了习近平新时代中国特色社会主义思想体系:

组织生活会上及其前后,同志们通过线上线下等方式交流了一学期来各方面的心得体会,也结合各自情况谈了工作上的优点、不足以及意见建议,大家表示要以在疫情一线奋战的勇士们为榜样,鼓足干劲,攻坚克难,做优本职工作。
九十九年过去了,党在内忧外患中诞生,在磨难挫折中成长,在攻坚克难中壮大。明年此时,就是党的百岁华诞,放眼于中华民族伟大复兴大局,百年恰是风华正茂时,使党永葆青春的是坚定不渝的理想信念、砥砺前行的使命担当、国家民族的繁荣富强和老百姓获得的实实在在的幸福生活!
普适计算支部学习《高等公司课程思政建设指导纲要》
2020年6月24日,普适计算党支部通过腾讯会议软件平台组织主题党日活动,集体学习了《高等公司课程思政建设指导纲要》,部署了近期工作。
《纲要》指出,课程思政建设工作要围绕全面提高人才培养能力这个核心点,在全国所有高校、所有学科专业全面推进,促使课程思政的理念形成广泛共识,广大教师开展课程思政建设的意识和能力全面提升,协同推进课程思政建设的体制机制基本健全,高校立德树人成效进一步提高。课程思政建设内容要紧紧围绕坚定员工理想信念,以爱党、爱国、爱社会主义、爱人民、爱集体为主线,围绕政治认同、家国情怀、文化素养、宪法法治意识、道德修养等重点优化课程思政内容供给,系统进行中国特色社会主义和中国梦教育、社会主义核心价值观教育、法治教育、劳动教育、心理健康教育、中华优秀传统文化教育。
目前支部教师主要从事专业课、实践课和公共基础课教学,因此重点学习了关于这三类课程的建设指导意见。
就公共基础课程来说,要重点建设一批提高老员工思想道德修养、人文素质、科学精神、宪法法治意识、国家安全意识和认知能力的课程,注重在潜移默化中坚定员工理想信念、厚植爱国主义情怀、加强品德修养、增长知识见识、培养奋斗精神,提升员工综合素质。打造一批有特色的体育、美育类课程,帮助员工在体育锻炼中享受乐趣、增强体质、健全人格、锤炼意志,在美育教学中提升审美素养、陶冶情操、温润心灵、激发创造创新活力。就专业教育课程来说,要根据不同学科专业的特色和优势,深入研究不同专业的育人目标,深度挖掘提炼专业知识体系中所蕴含的思想价值和精神内涵,科学合理拓展专业课程的广度、深度和温度,从课程所涉专业、行业、国家、国际、文化、历史等角度,增加课程的知识性、人文性,提升引领性、时代性和开放性。实践类课程来说,专业实验实践课程,要注重学思结合、知行统一,增强员工勇于探索的创新精神、善于解决问题的实践能力。创新创业教育课程,要注重让员工“敢闯会创”,在亲身参与中增强创新精神、创造意识和创业能力。社会实践类课程,要注重教育和引导员工弘扬劳动精神,将“读万卷书”与“行万里路”相结合,扎根中国大地了解国情民情,在实践中增长智慧才干,在艰苦奋斗中锤炼意志品质。

最后,路纲同志还就思政课程建设谈了自己的经验感悟,①加强学习:哲学、历史文化、专业学科、习近平新时代中国特色社会主义思想体系,语言表达;②课程建设:高水平专业教学案例,将思想价值和精神内涵融汇到案例教学之中;③与实际实践相结合:从专业、行业、国家、国际、文化、历史等角度阐述。会议还就近期工作进行了部署,有序推动支部各项工作开展。

普适计算支部学习习近平总书记全面建成小康社会重要讲话
2020年6月3日,普适计算党支部通过腾讯会议软件平台组织主题党日活动,集体学习了习近平总书记重要讲话,部署了近期工作。
首先,组织观看了“一切为了人民”微视频,学习了两会工作报告中教育相关工作的论述介绍。接着,支部重点学习了习近平同志关于全面建成小康社会的重要讲话。王小明同志表示,距离建党百年只有一年时间了,要积极响应党中央号召和决策部署,在教书育人岗位上,为全面建成小康社会跑好“最后一公里”,乘势而上开启全面建设社会主义现代化国家新征程,实现“两个一百年”奋斗目标有机衔接,在公司、公司的“双一流”建设中做出自己的贡献。当前复杂国际形势下,要完成好各岗位任务,努力在危机中育新机,于变局中开新局。会议上,同志们还就支部扶贫助力工作积极建言献策,同志们表示,支部要以实际行动响应总书记号召,社会主义道路上,一个也不能少,共同富裕、全面小康,大家一起走这条路。
会议还就近期工作进行了部署,推动支部各项工作开展。



普适计算党支部召开预备党员转正会议
2019年12月18日,best365普适计算党支部在文津楼党建室召开党员转正会议,讨论于汪洋同志的转正事项。会议由支部书记路纲同志主持,支部成员出席会议。会议气氛庄严肃穆而又不失活力。
本次会议严格按照预备党员转正流程进行。首先,支部书记路纲同志带领大家进一步学习了党员入党流程。随后,支委代表李鹏同志、入党介绍人李黎同志等普适计算党支部成员分别对于汪洋同志做出评价,针对学习、工作、生活等方面,说明该同志在这一年预备期内的优缺点,以及有待改善和提高的地方,并表达是否建议其转为正式党员。然后,于汪洋同志宣读了《转正申请书》,并汇报了自己在预备期间的各方面表现。于汪洋同志言辞恳切地表达了自己迫切想要加入党组织的愿望,并表示在今后的工作与学习中将努力提高思想政治素养,践行社会主义核心价值观,以更加严格的标准要求自己,不断向做一名合格的共产党员的目标靠拢。经支部研究讨论,与会全体正式党员以无记名投票方式表决、海外同志通过信函转达了个人意见,一致同意其转为正式党员,并申报上级党委请求批准。
在随后的讨论中,王小明同志首先肯定了于汪洋同志一年来取得的进步和成绩以及他在公司团队建设中做出的重要贡献,又对他今后工作提出了期望,然后指出,此次党员大会对支部所有同志来说,都是一次很好的教育学习机会,党的领导是我们做好各项工作的根本,发展党员要把政治标准放在首位。党员体现模范作用要从身边手头点滴抓起,慎独慎微,积少成多,在平凡的岗位上做出不平凡的成绩来;当前国内国际形势严峻,高校内部也存在各种发展问题,我们必须以对党、对师生、对历史高度负责的态度把党建抓好,吸引优秀学者人才加入党组织,不断充实壮大队伍。同时,更要加强党员队伍教育管理,加强党支部的政治建设、思想建设、组织建设、作风建设、纪律建设,加强和规范支部内部政治生活,增强支部工作的政治性、时代性、原则性、战斗性,发展积极健康的支部政治文化,使每个教师党员都做到在党爱党、在党言党、在党为党。
最后,支部书记路纲带领同志们重温了《中国共产党章程》中规定的党员的权利、义务以及责任,学习了《中国共产党发展党员工作细则》,李黎同志带领大家重温了入党誓词。路纲做了总结发言,对转正的党员给予肯定的同时,还强调在形式上入党后,在思想上仍要积极进步,不断提升理论实践水平,各位同志在以后的学习生活中要更加刻苦、更加自律,时刻以党员的标准严格要求自己,从思想上和行动上不断完善自己。发展党员工作是我们党组织生活的一件大事,要做好入党积极分子的教育和培养工作,做好宣传和统战工作,提升组织力,发挥堡垒作用,卓有成效地开展党建。


普适支部召开民主生活会,找差距抓落实开展主题教育
2019年12月4日,普适支部召开党员大会,总结主题教育开展以来各项工作落实情况,民主评议党员。
会议首先由路纲同志代表支委会向大会汇报了“不忘初心、牢记使命”主题教育工作开展及落实情况。本次主题教育的具体目标是理论学习有收获、思想政治受洗礼、干事创业敢担当、为民服务解难题、清正廉洁作表率。1.理论学习有收获方面:认真学习了习近平同志在全国教育大会和全国高校思想政治工作会议上的讲话,深刻领会了党的教育方针即“立德树人,培养德智体美劳全面发展的社会主义建设者和接班人”的重大意义;认真学习了十九届四中全会精神,深刻领会了坚持党的领导是我们制度的最大优势;等。这些理论指明了前进道路和努力方向,坚定了理论自信、道路自信和制度自信,对今后开展教学、科研和育人工作具有深远和巨大的影响作用。2. 思想政治受洗礼方面:2019年以来支部成员利用工作之余到火箭军工程大学、科大讯飞、重庆歌乐山烈士陵园、百色起义纪念馆、旅顺国防教育基地、best365官方网站教育博物馆等学习体验,缅怀英烈、传承红色基因,深刻体会了总书记“红色政权是怎么来的、新中国是怎么来的、今天的幸福生活是怎么来的”讲话的历史和实践意义,她真正体现了共产党人不忘初心担当使命,在为中国人民谋幸福、为中华民族谋复兴的伟大事业中为实现伟大梦想所进行的伟大斗争,所建设的伟大工程。同志们学习后更加坚定了对马克思主义的信仰、对中国特色社会主义的信念,增强了“四个意识”、坚定了“四个自信”、今后要自觉做到“两个维护”,自觉在思想上政治上行动上同党中央保持高度一致,始终忠诚于党、忠诚于人民、忠诚于马克思主义。3.干事创业敢担当方面:支部成员全力配合、参与公司一流专业建设、教学工作和团队科研项目,先后完成了国家双万计划一流专业申报工作;科技部国家重点研发项目中期检查工作;一流专业制度建设;2019年计算机科学技术师范和创新实验班(网络信息安全)方向的培养方案(约折合6万字),对标师范认证3级标准,为今后的认证工作打基础;best365官方网站首批金课和课程思政建设项目,融合教育和计算机学科的专业特色课程(包括计算思维、Office可视化集成开发、教育机器人、学科竞赛指导、教育统计学)建设,卓越教师智慧教学实训实验室申报及方案考察等。团队成员获得陕西省科学技术二等奖、best365官方网站教学成果一等奖、国家教学成果一等奖。4.为民服务解难题方面:针对大学一、二年级员工组织了学业帮扶、专业教育引导、翱翔班科研能力提升等多次第二课堂助学活动;援助有实际困难的员工;在家属楼排除数十处安全隐患,保护居民人身安全;组织成员,为教师服务,助力公司基金申请。5. 清正廉洁作表率方面:团队成员干干净净做事、老老实实做人,不为个人谋私利,遵守法律法规和公司的规章制度。

支部学习材料
会议的第2阶段,每位同志对照个人学习计划,谈落实情况、交流感悟、找差距、互相批评帮助。
王小明同志谈到,通过认真研读不忘初心、牢记使命论述摘编和选编,对习近平新时代中国特色社会主义思想体系有了更加全面深入的理解,在实际行动中坚决做到“两个维护”、自觉增强“四个意识”,坚定“四个自信”,政治站位和认识水平得到进一步提高。他从谋划公司总体发展和一岗双责责任履行角度介绍了落实情况,在主题教育开展期间,先后调研了党员的模范带头作用如何进一步发挥问题、本科人工智能与数据科学专业建设协调推进问题、教学科研鼓励措施调整问题、面向学科前沿领域如何布局、员工生活思想情况、青年教师职业发展问题等,调研对象涉及公司师生和国内外专家学者,形成“计算机学科发展再上新台阶的制约因素与重要举措”调研报告、“改进党员的思想状况,推动教学科研和人才培养工作进展”整改措施、加强课程理论与实践融合等总结材料和相关措施办法。王小明同志还从政治站位、思想觉悟、能力素质、道德修养、作风形象五个方面,依据《中国共产党章程》、《党规》,按照“四个对照”和“18个问题”衡量尺度,对自身存在的不足进行了深入检视,找出差距,并对产生问题和差距的原因进行了深刻剖析。对于整改措施和今后努力方向,王小明提到:1.进一步加强理论学习。把加强政治理论学习摆在自身思想提高的首要位置,系统深入学习习近平系列重要讲话、党章党规和党的十九届四中全会精神,切实增强政治敏锐性和鉴别力,以理论上的清醒,促进政治上的坚定。增强党性修养,坚守共产党人的精神追求,时刻提醒自己,严把思想关口,认真践行党章赋予的历史使命。坚持把学习作为一种政治责任、一种精神追求、一种工作习惯,不断提高自己的思想内涵和精神境界。在系统深入正确把握党的最新理论成果的深刻内涵和精神实质上下功夫。学习党的优良传统,学习党纪党规,学习法律知识,学习中华优秀传统文化,切实做到学以致用、以用促学。 2.进一步强化责任担当。认真履行一岗双责,始终坚持严守信念不动摇。深入学习和坚决贯彻全面从严治党的新要求新部署。按照”一岗双责”要求,明确和细化责任主体、责任内容、工作措施等,经常性开展主体责任落实的自查自纠。进一步改进工作作风,增强宗旨意识,发挥先锋模范作用。紧密联系群众,倾听群众意见,努力克服消极思想和模糊认识所造成的各种束缚,迎难而上,结合实际创造性的开展工作。努力提高工作能力和服务水平,扎扎实实推动公司工作再上新台阶。 3.进一步强化宗旨意识。为人民服务是党的根本宗旨,艰苦奋斗是党的优良传统,作为经理,只有把自己的所想所思和工作谋划融入到为广大师生服务,为公司“双一流”建设服务,为立德树人服务中,才能实现自身价值,才能不负众望。在今后的工作中, 继续坚持实事求是、与时俱进,在科学理论的指导下,通过学习方式、工作理念、工作手段和工作机制的创新,最终达到工作成效的不断提高。要不断总结和完善工作经验,提出新思路、新方案,拿出新举措,开创工作新局面。始终围绕公司的中心工作, 贯彻落实公司的各项决策和部署,履行好“一岗双责”责任,严格执行各项规章制度, 尽职尽责做好各项工作。4.进一步强化纪律意识。按照党风廉政建设和《准则》《条例》要求,努力提高政治理论水平,坚持道德高线,严守纪律底线,做忠诚、干净、担当的党员干部。对照党章党规党纪,不断净化自己的思想、校正自己的行为,养成遵规守纪的高度自觉。 培育高尚的道德情操,养成良好的生活作风,自觉抵制形式主义、官僚主义、享乐主义和奢靡之风的侵蚀;严于律己,时刻以党章党规严格要求自己,进一步规范自身行为,增强慎独意识和自律观念,努力做到勤政务实,严于用权,勤俭节约,自觉接受党组织和群众的监督,以实际行动践行“不忘初心、牢记使命”主题教育要求,始终保持清醒的头脑,严格遵守“八项规定”,严于律己,艰苦奋斗,立德树人,为公司事业发展作出贡献。
王小明同志的个人总结报告体现了一名优秀党员干部真抓实干、攻坚克难、干事创业的工作作风,体现了谦虚谨慎、批评与自我批评的觉悟情操,深深触动了在场的每一位同志。大家表示,这些年公司在团队建设和人才培养质量上取得的进步有目共睹,是公司班子领导有力和师生共同努力的结果。
随后,同志们汇报了各自学习情况和存在问题,见人见事见思想地开展了自我批评,开诚布公地相互指出缺点问题和改进方向。在支部大家庭中,大家闻过则喜,知过不讳,达到了红脸出汗、排毒治病的效果。会议还评选了主题教育活动中表现优秀的党员。
为中国人民谋幸福、为中华民族谋复兴,是中国共产党人的初心和使命,是激励一代代中国共产党人前赴后继、英勇奋斗的根本动力。通过主题教育,我们教师党员要筑牢信仰之基、补足精神之钙、把稳思想之舵,增强“四个意识”、坚定“四个自信”、做到“两个维护”;勇于担当负责,积极主动作为,保持斗争精神,攻坚克难,在实践历练中不断增长经验智慧;对照习近平新时代中国特色社会主义思想和党中央决策部署,对照党章党规,对照人民群众新期待,对照先进典型、身边榜样,找差距,有的放矢进行整改,把初心使命变成锐意进取、开拓创新的精气神和埋头苦干、真抓实干的自觉行动;干干净净做事、老老实实做人,把身边的事情一件件做好、一桩桩做优,全心全意为广大师生服务、为公司公司发展贡献力量,在新时代教育战线上奋力夺取新的胜利!

学习十九届四中全会精神,坚定“四个自信”,做到“两个维护”
2019年11月20日,普适计算党支部集体学习了十九届四中全会公报。全会听取和讨论了习近平受中央政治局委托作的工作报告,审议通过了《中共中央关于坚持和完善中国特色社会主义制度、推进国家治理体系和治理能力现代化若干重大问题的决定》。
党的十九届四中全会《决定》鲜明指出了我国国家制度和国家治理体系的显著优势,第一个就是“坚持党的集中统一领导,坚持党的科学理论,保持政治稳定,确保国家始终沿着社会主义方向前进的显著优势”。这是把马克思主义基本原理同中国具体实际相结合所取得的历史性成就。“经国序民,正其制度。”。新中国成立70年来,党领导人民不断探索实践,逐步形成了中国特色社会主义国家制度,为当代中国发展进步提供了根本保障和重要经验。而反观世界上一些国家的制度,往往陷入“否决型体制”不能动弹,改革迟迟难以推动,制度过于讲究制衡而导致僵化。



中国特色社会主义制度是一个总括性的概念,治理体系则是一个系统,由多方面的制度组成,比如党的领导、经济、政治、文化、社会、生态文明、军事、外事等各方面制度。而治理能力则是制度在运行中的表现。正如《决定》所指出的:中国特色社会主义制度是党和人民在长期实践探索中形成的科学制度体系,而治理体系治理能力是中国特色社会主义制度及其执行能力的集中体现。经过几代革命者和建设者的实践,我们已将体系、制度、能力较好地融为一体,今后要着力固根基、扬优势、补短板、强弱项,构建系统完备、科学规范、运行有效的制度体系,加强系统治理、依法治理、综合治理、源头治理,把我国制度优势更好转化为国家治理效能。
同志们表示,通过学习十九届四中全会公报,一方面厘清了制度、治理体系、执行能力等概念,这种国家理政思维也能运用到公司和专业建设之中而发挥作用;另一方面,全会指出的制度优势鼓舞振奋了人心,使大家对我们的理论、道路、制度、文化和力量更加坚定自信,对做到“两个维护”的深远意义认识更加充分。今后工作中,在党的领导下,我们要在教育战线发挥效能,同全国人民一道,勠力同心,为中华民族伟大复兴汇聚磅礴力量!

努力学习马克思主义基本理论,坚定、自觉地做到“两个维护”
2019年是马克思诞辰201周年,也是《共产党宣言》发表171周年。2019年11月27日,普适计算党支部开展“不忘初心、牢记使命”主题教育,集体学习了习近平同志重要讲话《学习马克思主义基本理论是共产党人的必修课》和《不忘初心、牢记使命论述汇编》。
习近平同志指出:学习马克思主义基本理论是共产党人的必修课。马克思给我们留下的最有价值、最具影响力的精神财富,就是以他名字命名的科学理论——马克思主义。这一理论犹如壮丽的日出,照亮了人类探索历史规律和寻求自身解放的道路。重温《共产党宣言》,就是要把《共产党宣言》蕴含的科学原理和科学精神运用到统揽伟大斗争、伟大工程、伟大事业、伟大梦想的实践中去,不断谱写新时代坚持和发展中国特色社会主义新篇章。

学习马克思主义原理的根本方法是理论联系实际。中国共产党坚持马克思主义基本原理,把马克思主义基本原理运用到治理党、治理国家的实践中,以全新的视野,从理论和实践的结合上系统回答了新时代坚持和发展什么样的中国特色社会主义,怎样坚持和发展中国特色社会主义这个重大时代课题,形成了习近平新时代中国特色社会主义思想,这是马克思主义中国化的最新成果,也开启了中国特色社会主义的康庄大道。一部马克思主义发展史就是马克思、恩格斯以及他们的后继者们不断根据时代、实践、认识发展而发展的历史,是不断吸收人类历史上一切优秀思想文化成果丰富自己的历史。因此,马克思主义能够永葆青春,不断探索时代发展提出的新课题、回应人类社会面临的新挑战。

党的历史、新中国历史都告诉人们,要治理好我们这个大党、治理好我们这个大国、保证党的团结和集中统一,至关重要,维护党中央权威至关重要。同志们表示,在紧密结合新时代特点和实践要求学习马克思主义基本理论之后,更加认识到,作为党员教师在政治上增强“四个意识”、坚定“四个自信”,坚定自觉地做到“两个维护”,对于党的治理和国家健康发展具有深远重大意义;在各人工作中,也要理论联系实际,不断创新做好教学和科研实践工作,以实绩落实学习效果。
再过29年,也就是到2048年《共产党宣言》发表200周年之时,正是我们全面建成社会主义现代化强国、实现中华民族伟大复兴之际。届时,中国共产党人和中国人民将以自己的壮举进一步证明马克思主义的科学性、真理性、预见性,让我们以实际行动迎接这个伟大时刻的到来!

学习感悟习近平同志关于新时代中国共产党历史使命的重要论述
2019年11月13日,普适计算党支部集体学习了习近平同志关于新时代中国共产党的历史使命的重要论述。
中国特色社会主义进入新时代,我国经济实力、科技实力、国防实力、综合国力进入世界前列,国际地位得到空前提升,党的面貌、国家面貌、人民的面貌、军队面貌、中华民族的面貌焕然一新,为解决人类问题贡献了中国智慧和中国方案。当前,我国社会的主要矛盾已经转化为人们日益增长的物质文化需要和不平衡不充分发展之间的矛盾,从有没有过渡到了好不好阶段。但是,应当看到主要矛盾的改变并未改变我国将长期处于社会主义初级发展阶段的判断。从十九大到二十大的历史交汇期,我们既要全面建成小康社会,实现第一个百年奋斗目标,又要乘势开启全面建设社会主义现代化国家新征程,向第二个百年奋斗目标迈进。团结带领全国人民在中国特色社会主义道路上全面建成小康社会,进而全面建成社会主义现代化强国,实现中华民族伟大复兴,是新时代中国共产党的历史使命。
同志们表示,要坚定“四个自信”、做到“两个维护”,在教育战线上,不负人民重托,无愧历史选择,以奋进姿态,在党的领导下,立德树人,朝向培养高素质社会主义建设者和接班人的使命目标,坚定前进!

普适支部党课:
国庆阅兵与初心使命
70年前,毛泽东同志向世界庄严宣告中华人民共和国成立,中国人民从此站起来了。今天,习近平同志庄严宣告,社会主义中国巍然屹立在世界东方,没有任何力量能够撼动我们伟大祖国的地位,没有任何力量能够阻挡中国人民和中华民族的前进步伐。
2019年11月6日,普适计算党支部以党课形式开展国史党史学习教育,通过学习国庆阅兵内涵,深刻领略总书记宣告的内涵,感受70年来中国共产党为民为国坚守初心、履行使命所进行的不懈奋斗及取得的伟大成就。

1.新中国70华诞在北京天安门广场举行了盛大的阅兵仪式。70年来,在党的坚强领导下,中国人民勇于探索、不断实践,成功开辟中国特色社会主义道路,推动中国特色社会主义进入新时代,中国大踏步赶上时代,中国人民意气风发走在时代前列!。此次阅兵包含三个板块:一、徒步方队:15个,是我军武装力量体系的展示;二、装备方队:32个,包含7个作战模块,70个型号,均为中国制造,其中40%首次亮相;三、空中梯队:12个。

2.徒步方队体现我军作战体系和战略思想

3.装备方队与空中梯队
本次阅兵是建国以来在天安门广场举行的第16次阅兵,第15次国庆阅兵,新时代首次国庆大阅兵。在新中国成立的开国大典上,周恩来总理曾说:飞机如果不够,我们飞两遍;1984年大阅兵时,一种型号坦克,编了4个方队;本次阅兵一个方队多种型号,已成常态,如海军舰载方队,红旗9B-远程,红旗22-中远程,红旗12-中程,红旗6A-近程末段:远-中-近、高-中-低,一个方队四种型号五种武器,为祖国的碧海蓝天撑起了多把无形的防御伞。本次所有亮相武器都已列装部队,自2017年朱日和沙场阅兵以来,又有近30件新型装备投入使用,国防力量呈喷涌式发展。


4.70年前的开国大典,周恩来总理曾说:飞机如果不够,我们飞两遍,当时仅有17架P51D野马飞机,其中9架飞了两遍(飞过26架次)。如今,我们的军队已成为支持强国梦和强军梦的坚强实力、维护和平捍卫和平的坚强盾牌,用网友的话说:总理,开国大典的时候飞机不够,您说飞两遍,现在再也不需要飞两遍了,要多少有多少。这盛世,如你所愿吧,山河犹在,国泰民安。
军力发展源于背后国力的支撑,国力发展更体现了我国国家制度和国家治理体系的显著优势,正如十九届四中全会《决定》所鲜明指出的,这些优势第一个就是“坚持党的集中统一领导,坚持党的科学理论,保持政治稳定,确保国家始终沿着社会主义方向前进的显著优势”。70年来,从一穷二白,到世界第二大经济体;从连火柴、煤油都要进口,到拥有联合国产业分类目录中全部工业门类的制造业第一大国,“两弹一星”、载人航天、高速铁路、北斗组网、“蛟龙”入海、“天眼”巡空、港珠澳大桥和北京大兴国际机场等超级工程;从百业萧条,到活跃着上亿的市场主体,货物贸易第一大国、商品消费第二大国、外资流入第二大国、外汇储备第一大国;从民不聊生,到7亿多农村人口脱贫、党的十八大以来减贫达8000多万人,千百年来困扰中华民族的绝对贫困即将历史性地画上句号,建成覆盖十几亿人的世界最大社会保障体系,人均预期寿命由35岁增长到2018年的77岁;从饱受欺凌,到携手各国共建“一带一路”、推动构建人类命运共同体。70年来,正是因为始终坚持党的集中统一领导,我们才能从积贫积弱起步,让社会主义制度在古老的东方大国扎根生长,让一种新型国家制度和国家治理体系在神州大地上完善发展,历经无数风雨艰辛而生机勃发。70年在人类历史长河中只是弹指一挥间,但对中国人民和中华民族来讲,这是沧桑巨变、换了人间的70年。中华民族迎来了从站起来、富起来到强起来的伟大飞跃,迎来了实现伟大复兴的光明前景。习近平说:“对此,每个中华儿女都感到无比自豪!”
党的领导,是新中国成立70年来谱写中华民族壮丽史诗的制胜密码。任何重大成就的取得,背后都有一个个感人至深的奋斗故事,都体现了我们党为中国人民谋幸福、为中华民族谋复兴所进行的不懈努力。以本次阅兵展示的东风17导弹为例,它利用了高超音速飞行器产生空气激波、太空打空气水漂和改进桑格尔弹道的钱学森弹道等原理,实现了超音速打击,现阶段已知武器无法对其进行有效防御。利用它可以摧毁类似萨德这样的探测雷达及低速目标,为东风洲际导弹开辟真理通道,恢复大国平衡。钱学森及老一辈革命家的传奇奋斗故事已经广为流传,从中体现了我们党肩负实现中华民族伟大复兴的历史使命,勇于担当负责,积极主动作为,用科学的理念、长远的眼光、务实的作风谋划事业;保持斗争精神,敢于直面风险挑战,知重负重、攻坚克难,以坚韧不拔的意志和无私无畏的勇气战胜前进道路上的一切艰难险阻。


5.钱学森弹道;钱学森与毛泽东同志
然而,前进道路绝非坦途,对此要有清醒认识。2019年4月29日,美国国务院负责国家政策规划的精英说:“与苏联的竞争,在某种程度上是西方家庭内部的斗争,这是我们第一次面临一个非白人的强大竞争对手(中国)。这是与一种完全不同的文明和不同的意识形态之间的斗争,美国以前从未经历过” 。要看到,商贸、科技、知识产权等争端只是中美分歧表象,甚至制度、意识形态、价值观、人种也只是旗号借口,其实质是发展权和生存权之争:一方自诩为山巅之城、人类灯塔,其实质却是要独坐地球之巅,支配攫取全球利益,不允许其他人发展(超过甚至是接近它);另一方以东方文明为代表,全人类平等自由和谐的共同发展。今年(2019)是五四运动100周年、巴黎和会100年,当年的历史教训中国人民不会忘记。放眼世界,历史上古文明如古埃及、古印度、古希腊、古罗马、古巴比伦文明发展都被打断,原因有三:内部原因(统治集团的腐朽纷争以及社会矛盾的激化)、外部原因(被周边军事民族征服)和自然原因。当前,打出科技、贸易牌后,帝国主义反华势力又在新疆、台湾、香港制造事端挑起危机,其进行军事冒险的企图、准备和实际行动更从未停止过,抵近侦察、闯入12海里领海的自由航行、威逼执行南海非法仲裁,等等。甲午战争的历史不能重演、中华民族伟大复兴的进程不允许被中断,所以,习近平同志反复告诫全党:中华民族伟大复兴,绝不是轻轻松松、敲锣打鼓就能实现的。全党必须准备付出更为艰巨、更为艰苦的努力。
要战胜各种风险挑战,中国人民认定了中国共产党这个主心骨、压舱石、定盘星。正如十九大报告和十九届四中全会决定所指出的:只有坚定不移坚持和加强党的全面领导、坚持不懈完善和健全党的全面领导制度,才能始终坚定正确政治方向,增强“四个意识”,坚定“四个自信”,做到“两个维护”,万众一心、矢志不渝沿着中国特色社会主义道路奋勇前进;才能更好地集中力量办大事,充分发挥党总揽全局、协调各方的作用,既合理分工、又密切配合,既充分发扬民主、又有效进行集中,克服议而不决、决而不行、行而不实等不良现象,避免相互掣肘、效率低下等弊端;才能有效应对各种风险挑战,统筹推进“五位一体”总体布局、协调推进“四个全面”战略布局、贯彻落实新发展理念,有力有效地把9000多万党员、十多亿人民组织起来、凝聚起来,推动经济社会持续健康发展,维护国家主权、安全、发展利益,增进中国人民和中华民族福祉,奋力谱写社会主义现代化国家新征程的壮丽篇章。

王小明经理调研普适计算党支部工作
11月6日,王小明同志到普适计算党支部进行调研,了解了支部近期各项工作开展的情况及面临的问题。调研内容主要围绕两个方面展开,一是如何充分开展支部党建工作,更好地发挥党员在工作岗位上的先锋模范作用,二是一流专业建设工作及认证工作中存在问题及下一步工作措施。
针对党员充分发挥模范带头作用问题,王小明同志指出,首先,正如习近平总书记在此次主题教育讲话中指出的,无论是教学、科研还是管理岗位,缺乏理论思维是难以战胜各种风险和困难的,也是难以前进的,要加强理论学习,掌握和运用辩证唯物主义和历史唯物主义,掌握贯穿其中的马克思主义立场、观点、方法,深入各项工作内在的规律。其次,要深入思考,联系实际学。针对工作中的具体问题,紧密结合新时代新实践,紧密结合思想和工作实际,有针对性地重点学习,多思多想、学深悟透,知其然又知其所以然,把自己摆进去、把职责摆进去、把工作摆进去,做到学、思、用贯通,知、信、行统一。第三,个人和支部都要有具体工作学习计划,要解决实际问题,要结合专业特长和中心任务,工作要有新理念、新举措、新作为、新成果,关键是要多思多想,采取理论和实践、历史和现实、当前和未来相结合的方法,把每一点都领会深、领会透。第四,建立、完善支部各项工作制度,保障党建的长效机制。要把建章立制贯穿全过程各方面,使各项决策有章可循、有据可依;使各项工作都有明确标准;制度执行要严格,加大宣传教育和执行力度,督促党员规范标准刻印在心上、落实在行动上。第五,加强监督问责,坚决维护制度权威,对建设工作不力要失责必问,问责必严,同时也要把握好关心爱护同志的度。对违反党的政治纪律和政治规矩的行为严肃追责问责,要坚定做到“两个维护”。王小明同志还了解了支部在发展党员、学业帮扶、教学和科学研究方面的工作进展。他表示,希望同志们牢记作为党的教育工作者应担负的使命,在岗位上努力钻研更创辉煌。
针对一流专业建设及专业认证工作,王小明同志强调,这是当前工作的当务之急,重中之重,事关学科和公司今后若干年的发展,要以时不我待的精神立即针对短板不足和存在的问题开展改革实践行动,要逐条对照工科认证和师范认证标准,从培养理念、培养目标、人才培养规格、培养方案、课程大纲、教材建设、课程思政、教学理论、教学内容、教学模式、课堂教学实施、课程考核标准、教师队伍、员工个体发展、师范专业特色、科研与教学联动、资源保障、评价机制、用人单位和社会各界反馈、人才培养质量量化评价、专业制度建设、学科发展、国际化视野等方面实施全方面全方位全员参与的改革,提升内外学习动力,让员工真正有效地忙起来,让教学和指导真正发挥效用,提升人才核心素养能力,从而建成新时代的特色突出、实力厚重的一流专业及一流学科,为中国梦的实现和“两个一百年”奋斗目标贡献力量,这也是广大师大教育者的初心和使命!
同志们表示,公司专业和团队建设意义重大,实际也是事关党的教育事业的重大政治问题,要以此次主题教育强调的干事创业敢担当的精神,以强烈的政治责任感和历史使命感,保持只争朝夕、奋发有为的奋斗姿态和越是艰险越向前的斗争精神,以钉钉子精神抓各项工作落实,努力创造经得起实践、广大师生、历史检验的实绩。
参观讯飞,感受祖国建设的科技成就
为进一步有效推进“不忘初心、牢记使命”主题教育工作,深入学习贯彻习近平新时代中国特色社会主义思想,积极响应关于加强新一代人工智能研发应用的号召,引导广大党员和员工了解人工智能发展过程、感受人工智能发展成果,2019年10月30日下午,公司教工行政党支部与基信、计软、普适党支部及公司18、19级部分员工联合开展特色党日活动,共同参观西安科大讯飞丝路总部。


来到公司总部工作人员热情带领大家一起穿越时光隧道,虚拟主播“小晴”用6种不同国家的语言欢迎客人的到来。走进产品展示厅,师生们首先了解了公司的基本情况,包括公司的发展历程、主要研究方向和实时产品使用等。接着工作人员向大家展示“讯飞听见智能会议系统”的语音转写技术,随着她的讲述,系统将语音信息实时转写成文字,且精准匹配,重点一目了然,令大家赞叹不已。在手机端APP产品方面,工作人员演示了如何实现从语音到文字的智能识别与转换,大家积极参与实践互动,即使方言也难不倒语音识别技术。这项技术同样用于智能控制,回家动动嘴,沉寂的家居竟能乖乖听话,打开遥控器,就能欣赏掌握九种国家语言的虚拟主播“小晴”播报新闻,走出国境线,200多种外语“秒变”汉语,一个小小的翻译机就能带你走遍天下……


工作人员的生动讲解和现场演示,使大家面对面接触了人工智能语音系统,亲身体验了人工智能与语言、工作和生活的有机融合,亲身感受到人工智能给人们日常生活和工作带来的变化和便捷,看到了人工智能语音系统为教育做出的贡献,及在医学、司法、政务等领域的有效应用,见证了新时代人工智能科技创新的魅力。


本次参观学习,使师生们对人工智能和语音识别技术的飞速发展及广泛应用前景有了更为深刻的了解,同时也激发了老师们利用信息化技术创新教学的热情,大家纷纷表示有这样的信息化技术支持,更应快速从员工知识学习的传递者转变为员工知识实践的指导者。同学们则表示此次活动不仅开阔了视野,了解了智能语音技术的最新发展趋势,也对人工智能的认识有了进一步提高,是一次宝贵的参观学习经历。

“不忘初心、牢记使命”观影活动
1949-2019,70年来,祖国风风雨雨,一路走来,从积贫积弱到今天的繁荣富强,我们经历了磨难,创造了奇迹。上世纪六十年代,苏联人背信弃义,撕毁合同,反倒激发了中国人民自力更生艰苦奋斗不畏艰险的斗争精神。科研人员和战士们来到罗布泊,隐姓埋名多年,战胜了水源,风沙、烈日等自然考验,攻克了科技难关,演算稿纸能铺满整个罗布泊。1964年10月16日,爆炸了中国第一颗原子弹,中国人民站起来有了实力支撑。
今年是新中国成立70周年。在这个重要时间节点开展“不忘初心、牢记使命”主题教育,其特别意义在于,无论我们走得多远,都不能忘记来时的路。习近平同志参观中央红军长征出发地,缅怀当年党中央和中央红军在苏区浴血奋战的峥嵘岁月,牢记红色政权是从哪里来的、新中国是怎么建立起来的,不忘历史、不忘初心。习近平强调,为中国人民谋幸福、为中华民族谋复兴,是中国共产党人的初心和使命,是激励一代代中国共产党人前赴后继、英勇奋斗的根本动力。
同志们表示,通过《横空出世》观影活动使大家深刻感受了党带领人民走过的历史道路之艰辛和取得发展成就的不易,对于今后各项工作,正如总书记所指出的,现在,我们正在进行实现中华民族伟大复兴的新长征,必须牢记党的理想信念和根本宗旨,必须弘扬伟大的长征精神,必须发扬革命战争年代那种敢于战斗、不怕困难的奋斗精神,勇于战胜各种艰难险阻、风险挑战,奋力夺取新时代中国特色社会主义新胜利。


把握“不忘初心、牢记使命”主题教育的目标要求和意义
2019年5月31日,“不忘初心、牢记使命”主题教育工作会议在北京召开,习近平同志号召在全党开展“不忘初心、牢记使命”主题教育。2019年10月16日,普适计算党支部集体学习重温了习近平总书记在“不忘初心、牢记使命”主题教育工作会议上的讲话。今年是中华人民共和国成立70周年,也是我们党在全国执政第70个年头,在这个时刻开展这次主题教育,正当其时。


同志们表示,许多问题之所以成为问题,从根源上说都是思想上的问题。希望通过此次主题教育,读原著、学原文、悟原理,强化理论武装,聚焦解决思想根子问题,自觉对表对标,及时校准偏差。支部将采取多种形式,深入开展革命传统教育、形势政策教育、先进典型教育,增强学习教育针对性、实效性、感染力,推动中心工作业务向前发展。
普适计算党支部围绕总书记“三个怎么来的”开展主题教育
习近平总书记强调,“党员、干部要多学党史、新中国史,自觉接受红色传统教育,常学常新,不断感悟,巩固和升华理想信念。革命博物馆、纪念馆、党史馆、烈士陵园等是党和国家红色基因库。要讲好党的故事、革命的故事、根据地的故事、英雄和烈士的故事,要采取多种形式,加强革命传统教育、爱国主义教育、青少年思想道德教育,把红色基因传承好,确保红色江山永不变色。在讲话中,习近平总书记告诫全党同志不能忘记“红色政权是怎么来的、新中国是怎么来的、今天的幸福生活是怎么来的”。学习了总书记这段讲话后,“三个怎么来的”萦绕在同志们心头,在迎来新中国70华诞之际,2019年10月12-14日,在王小明经理和吴晓军处长的提议下,普适计算党支部组织团队师生,利用CWSN2019会议之余,到重庆歌乐山烈士陵园缅怀先烈,接受党史、国史和爱国主义学习教育,亲身感受革命先辈为人民谋幸福为国家谋复兴的不屈奋斗精神,用实际行动开展“不忘初心、牢记使命”主题教育。

图1.烈士陵园:原为“中美合作所”,重庆解放前夕,国民党特务在溃逃时将其炸毁。重庆解放后,人民政府将前后殉难的三百多烈士遗骸合葬于原废墟上,1955年修建了烈士墓园和烈士纪念碑,1986年,由重庆市千百万少年儿童集资和政府拨款修建的大型群雕《浩气长存》落成,分为“宁关不屈”、“前仆后继”、“坐穿牢底”、“迎接曙光”四个面,梁柱上镌刻着牺牲在集中营里的312位烈士英名,环墙是主题为《血与火的洗礼》壁画。

图2.高扬我们的旗帜:原中共四川省委书记,中共川西特委军委委员,车耀先在军阀部队历任连长团长等职,原是一名基督徒,目睹权者腐败、民不聊生、民族危亡,思想发生巨变,1929年加入共产党。监狱斗争尖锐复杂,特务对革命者分化瓦解,是真共产党员还是假党员,有没有坚定信仰,经过这个大熔炉火炼,假的立即显出原形,而真的共产党员则耀眼光芒。两位烈士识破了敌人的诡计,团结起来,在罗世文的领导下,组建了狱中秘密临时党支部,罗世文任支书,车耀先、韩子栋任支委,有组织地带领难友们开展了艰苦卓绝的斗争,他们巧妙利用图书室传播党的著作如《中国社会各阶级的分析》、《新民主主义论》等,使狱中难友了解外界真实情况,提高理论修养,增强斗争的信心和决心。1946年8月,遇害前,罗世文从俄文册中撕下一页纸,匆忙写下了给党的最后留言:“据说将押往南京,也许凶多吉少!决面对一切困难,高扬我们的旗帜!老宋处留有一万元望兄等分用。心绪尚宁,望你们保重奋斗!世文,八月十八正午”。利用握手告别之际,罗世文将纸条塞给韩子栋(红岩华子良原型)。1955年找到了二人遗骨,周恩来总理亲笔题写了墓碑。

图3.血火洗礼:白公馆是原四川军阀白驹的别墅,被称为活棺材;渣滓洞原是一个煤窑,被改为看守所,是另一副活棺材。图为渣滓洞看守所刑讯室,是名副其实的人间魔窟。炼狱般的折磨,考验的不仅是肉体精神的顽强,更是革命意识和理想信念的坚定与否。“11·27”大屠杀幸存者罗广斌同志总结道:毒刑拷打单凭个人勇气和肉体忍耐是没法忍受的,没有坚强的革命意识,没有牺牲个人、贡献革命的思想准备,便不能通过考验…,入党动机不纯、革命目的不对,必将导致思想上堕落、行为上腐化,叛徒尤其领导者叛变的行为充分证明了这点。江竹筠同志说过:“毒刑、镣铐,是太小的考验”。在越狱后的第28天,代表狱友,怀着沉痛的心情罗广斌向党组织提出了八条意见:一、防止领导成员腐化;二、加强党内教育和实际斗争锻炼;三、不要理想主义,对上级也不迷信;四、注意路线问题;五、切勿轻敌;六、注意党员、特别是干部的经济、恋爱和生活问题;七、严格整党整风;八、严惩叛徒特务。这份渗透革命烈士血泪的嘱托,后世当深思。

图4.年龄最小的烈士:宋绮云(杨虎城将军秘书)和徐林侠烈士是小萝卜头的父母,1941年9月遭特务秘密逮捕,1949年9月6日在白公馆松林坡遇害。小萝卜头本名宋振中,1岁多时就失去自由,6岁要“上学了”,父亲把树枝磨尖当笔、母亲把破布和棉花烧焦兑水当墨,狱友叔叔阿姨每天省出一张草纸当本,由被关押在楼上的东北军黄显声将军做老师,在看守所过道上,开始了学习。这个特殊的课堂里没有课本、没有黑板,只有一位老师、一位员工、一名特务。小萝卜头对学习有着强烈渴望和克服种种苦难的勇气。据资料记载,解放后,在特务警卫室地下发现他的遗体时,手边有一支已经腐烂的铅笔头。小罗卜头是新中国成立后评定出烈士中年龄最小的一位。

图5.西安事变:九一八事变后,日本加紧侵吞中国,中华民族处于杀死存亡的关头,全国人民掀起了抗日救亡的高潮,而以蒋介石为首的国民政府却奉行“攘外必先安内”的反动政策,镇压国内外抗日救亡运动,派张学良、杨虎城进攻长征后到达陕北的红军。在中国共产党抗日民族统一战线政策的感召下,在民族危亡的紧急关头,张学良和杨虎城以爱国的赤诚之心,秉持抗日救亡的民族大义,毅然发动西安事变,联共抗日,为结束十年内战,促成第二次国共合作、实行全民族抗战做出了历史性贡献。西安事变后,蒋介石将张学良、杨虎城长期羁押,1946年,张学良被移押台湾,1949年9月,杨虎城被杀害于重庆。张、杨两将军在中华民族历史上的功绩永垂青史。

图6.一面特殊的五星红旗:被关押在二楼的罗广斌放风时,从黄显声将军那里得知了中华人民共和国成立的消息,黄将军还告诉罗广斌,国旗是五星红旗,国歌是义勇军进行曲。难友们得知消息后难以入眠,牢底就要坐穿了!罗广斌对大家说,同志们,我们也应该做一面五星红旗,我们要打着这面旗帜冲出牢门去。凭着想象,大家做了面五星红旗,把牢房的楼板撬开一块,将旗帜叠放进去。1949年11月27日,国民党特务开始了血腥屠杀,罗广斌等19人成功策反看守人员,奇迹般生还。

图7.浩气长存:雨中的歌乐山肃穆凝重,三百多位革命先辈长眠于此,倒在黎明到来前,林涛树海和曾被鲜血染红的山石见证过这段可歌可泣的历史和先烈们的不屈奋斗精神。1949年11月30日下午,中国人民解放军进入山城,宣告重庆解放。天地英雄气,千秋尚凛然。大无畏的革命奋斗精神、坚定的理想信念和浩然正气永存!
瞻仰结束时已近傍晚,歌乐山雨雾笼罩,同志们仍沉浸在那段可歌可泣的岁月中,思绪回荡,这是一次令人心灵震撼的思想政治洗礼:先烈们用鲜血铸就的为中国人民谋幸福、为中华民族谋复兴而矢志救亡、不屈奋斗的伟大红岩精神,使人们灵魂得到净化。初心使命不仅是文字口号,更是历史用血与泪交于后世的嘱托,更是我们红色基因的表达!
红色政权是怎么来的、新中国是怎么来的、今天的幸福生活是怎么来的?回到总书记提出的这三个问题,历史和实践揭示了真理:是革命先辈坚持理想信念,抛头颅、洒热血换来的,是党领导中国人民经过艰苦卓绝的理论和实践探索斗争得来的——没有共产党就没有新中国!正如习近平同志所说:红色政权来之不易,新中国来之不易,只有把握历史,才能开创未来,弄清楚我们从哪里来,方能更坚定朝着我们的目标去。现在,我们正在进行实现中华民族伟大复兴的新长征,广大党员干部必须牢记党的理想信念和根本宗旨,必须弘扬伟大的长征精神,必须发扬革命战争年代那种敢于战斗、不怕困难的奋斗精神,勇于战胜各种艰难险阻、风险挑战,不断升华理想信念,筑牢信仰之基,确保红色江山代代相传,永不变色,奋力夺取新时代中国特色社会主义新胜利!
把不忘初心、牢记使命作为党建的永恒课题
2019年9月25日,普适计算党支部开展“不忘初心、牢记使命”主题教育,集体学习习近平总书记关于开展党建工作的论述。
总书记在2019年6月的十九届中央政治局集体学习会议上强调,要牢记船到中流浪更急、人到半山路更陡,把不忘初心、牢记使命作为加强党的建设的永恒课题,作为全体党员的终身课题,只有坚持和加强党的全面领导,坚持党要管党、全面从严治党,以党的政治建设为统领,才能永葆鲜明本色。




同志们表示,要把坚定理想信念落实体现在日常教学科研工作中,主动学习马列主义原著,自觉在实践中运用马克思主义方法论,严守政治纪律,坚决做到“两个维护”,以课程思政和专业思政为作为支部党建工作的一个具体着力点,守好一段渠,种好责任田,做优本职工作。

不忘初心,牢记使命,普适支部推进课程思政建设
2019年9月11日,普适计算党支部开展“不忘初心、牢记使命”主题教育,集体学习习近平总书记关于教育和高校思想政治工作的系列讲话,结合各自教学工作推进课程思政涉建设。
习近平同志在全国高校思想政治工作会议上提出培养什么样的人、如何培养人、为谁培养人的问题,强调把思想政治工作贯穿公司产品全过程,开创我国高等教育事业发展新局面,从而明确了加强和改进高校思想政治工作的聚焦点、着力点,增强了教育工作者做好工作的信心、决心和责任感、紧迫感。
作为师大教师,如果只教书不育人,只授业不传道,就没有抓住价值引领这个要点。教师的角色职能要在做优传统的传道授业解惑教学基础上,向唤醒、激励、鼓舞、启迪、点亮的育人阶段拓展深入,要建设育人的课程而不仅仅是学科课程。正如总书记指出的,教师要成为塑造员工品格、品行、品味的“大先生”:

1.党员教师应知应会
如何开展课程思政,总书记系列讲话中也有论述:

2.课程思政开展指导思路
同志们表示,通过学习深刻认识到,立德树人不但是高校的立身之本,也是教师个人的立身之本,在今后的教学工作中,要如总书记所指明的那样,坚持以马克思主义为指导,全面贯彻党的教育方针,助力员工为其一生成长奠定科学的思想基础。在做优学科课程的基础上,坚持不懈培育和弘扬社会主义核心价值观,大力协同,引导广大师生做中国特色社会主义和社会主义核心价值观的坚定信仰者、积极传播者、模范践行者。
为党为国育人计,梅花报春桃李芬
——记普适计算支部党员教师张玉梅同志
在best365官方网站有一位年轻的副教授,以其扎实的专业功底、精彩的课堂讲授、活跃的学术思维、杰出的工作成果,得到教师及同学的高度赞誉!她叫张玉梅,是 “智能感知与先进计算”研究中心副主任,陕西省重点科技创新团队“信息技术支撑教学”骨干成员,“科学教育仪器”研究开发中心人工智能方向负责人、best365普适计算党支部宣传委员。作为best365科研、教学骨干,多年来,张玉梅以奋斗、求实、创新的科学精神不懈努力,不仅在科研领域取得累累硕果,更在宣传普及科学知识、指导员工创新创业工作、学科竞赛、教书育人工作中取得突出成绩。
万花敢向雪中出,一树独先天下春。2009年到院工作以来,张玉梅同志与公司复杂系统、信号处理等研究方向相关人员组建了“智能感知与先进计算”研究中心,就共同关心的科学问题和工程应用展开深入研究,在传感器网络、非线性信号特性分析、复杂系统 动力学建模、DFPSOVF算法及其收敛性分析等方面取得创新性科研成果,获得并主持了国家自然科学青年及面上基金项目,以及多个国家、省部级项目。在工程应用方面,所研发的网络信号采集系统、VR教学系统得到了推广应用。近几年,她在动力学与控制理论、智能系统等领域进行了系统深入的研究,研发出相关产品,在“International Journal of Bifurcation and Chaos”、“IEEE Access”、 “IEEE Transactions on TMC”、“Chinese Journal of Electronics”、“中国科学”、 “物理学报”和 “电子学报”等国内外知名期刊上发表学术论文40余篇,获得国家级教学成果二等奖1项,陕西省科技成果三等奖1项,陕西高等公司科学技术一等奖和二等奖各1项,陕西省科技工作者金奖1项,授权国家发明专利3项,获得软件著作权21项,主持各类项目共10余项。在教学实践活动中,张玉梅及时将最新科技成果如机器人技术,人机交互技术,VR/AR/MR技术等引入教学,开展教学改革创新,成效显著,获得了best365官方网站课堂教学创新大赛一等奖、实验教学创新技能大赛二等奖,青年教师基本功大赛三等奖。基于STEAM教育理念,张玉梅指导老员工以及研究生科技实践竞赛,取得了优异的成绩,她所取得的学术造诣与公司产品成就,有如雪中绽放的梅花,那样醒目、美丽而醇香。

图1.学术报告与获奖

图2.专家领导检阅科研教学成果
一花独放不是春,百花齐放春满园。要使科普工作真正发挥作用,必须先从青少年抓起。为此,她作为陕师大一名青年教学科研骨干,把科普放在与科技创新同等重要的位置。她将前沿科学技术应用于科学普及教育,通过演示、讲授等方式积极向青少年传播科学知识。她所组织的“科普活动进校园”让无人机、机器人、3D打印机、智能车和虚拟现实等科技走进中小学,与青少年分享科技原理做科普报告,满足中小员工求知渴望,点燃他们的科学兴趣。通过组织成立“陕师大智能机器人协会”,组建实践育人创新创业基地,定期开展科普专题讲座,积极分享科研一线亲身经历,吸引老员工投身科学探索事业。利用实验室开放日、“科技之春”等科普工作载体,鼓励并带领员工参与科技创新创意大赛,给予他们技术指导和正面激励,不断推陈出新提出创新概念。同时根据员工特长因材施教,制订团队工作目标,明确工作任务,严格要求和管理,创造协作条件,通过参与竞赛培养团队荣誉感,这些工作激发了老员工从事工程技术开发和科学研究探索的兴趣和潜能。多年来她指导员工获得科普实践活动奖30余项,指导员工获得国家版权局授权的计算机软件著作权20余项,指导员工获得各类老员工创新创业项目8项,有效提高了老员工创新意识和学习实践能力。张玉梅同志在平凡的工作岗位上,干出了极不平凡的成绩。

图3.指导员工参赛获奖

图4.参赛员工接受包括央视在内的各界媒体采访,产生了良好社会影响
寻常一样窗前月,才有梅花便不同。作为一名党员,张玉梅同志不仅以优秀人民教师标准,更以优秀共产党员标准严格要求自己,“不忘初心,牢记使命,全心全意为党和国家的教育事业服务”,她以干在前的身影实践着这句沉甸甸的诺言。2017年,偶然看到特殊人群在过马路时表现出的紧张与恐慌引起了她的注意,经过深入思考,为了使特殊人群能自立自强体验生活的美好,她毅然把宝贵的时间精力投向了特殊儿童教育领域。她以“科技让生活更美好”为理念,积极探索提升特殊儿童生活适应能力的有效方法,将虚拟现实引入特殊儿童教育公司——西安市启智公司,用虚拟现实技术把员工带到马路、超市、火灾现场等环境中,通过信息技术提供环境感知信息,使特殊儿童能将所学知识和技能运用于日常生活,提高社会适应能力。新的教育方式受到特殊儿童们的热烈欢迎,在体验过程中,他们带着发自内心的欢欣笑容,主动参与、积极模仿,有力地促进了其独立学习和自主生活能力的提高。
作为未来家乡建设的栋梁和骨干,少数民族大学的健康成长将对于国家稳定以及“中国梦”的实现具有非常重要的意义,然而由于所在地区教育基础相对薄弱、经济发展相对滞后,给其在大学期间的学习带来一些不利因素,例如语言交流障碍就是一个突出问题。当前,国家、教育部、地方、高校等各个层面都出台相关政策以优化培养布局、提高公司产品质量,在此大背景下,张玉梅和普适计算党支部同志与公司内所有维吾尔族本科生建立联系,开展学业帮扶工作。她与支部成员一起认真学习国家有关少数民族政策知识,共同探索联合教育培养、常态化管理等工作模式和方法,给予员工及时的精神鼓励、学业辅导、人生规划和就业指导。通过谈心谈话、会议交流等方式,在思想交流、课程学习以及生活适应等方面沟通联络,使员工们得到心灵上的关爱、生活上的帮助与学业上的提高。组织师生赴延安等教育基地开展教育活动,厚植爱国情怀,增强师生自信、自立、自强的意识,促进他们树立使命感与责任感,为未来家乡乃至祖国的建设奠定坚实基础。

图5.学业帮扶及红色教育实践

图6.科技扶贫工作

图7.特教培训
不要人夸好颜色,只留清气满乾坤。作为一名教师,张玉梅时刻把教书育人放在首位,她常说“教书不仅是传授学习的方法,更要传授学习的热情,因为热情是一切行为的动力。”在她的授课中,思维敏捷,课材每课均新,依据员工特点施教,不讲无特色的课,因而她的课堂场场活跃;她的科普讲座,鲜活生动、贴近科研实战,现场互动频频。她热爱党,热爱国家,热爱集体,她学风正派,科研作风严谨,学术思想活跃,用正能量引导激励员工奋进。自2009年入职以来张玉梅同志年年被评为院校先进工作者:2010、2011、2012三年连续院级先进个人;2013校级先进个人;2014年院级优秀个人;2015年校级优秀个人; 2018年校级先进(2016-2017年美国堪萨斯大学访问学者)。这些成绩的取得是她以实际行动践行“学高为师,身正为范”的师者精神、积极传播科学文化的有力见证!

图8.课堂瞬间

图9.教学获奖
金秋十月,正值“不忘初心、牢记使命”主题教育全面展开之际,张玉梅喜获国家教育部颁发的“国家级教学成果”二等奖和best365官方网站优秀教学成果一等奖!以突出的成绩落实学习教育,她没有停止前行的步伐,她说“这是我昨天成绩的终点,更是我前进征程的起点”。我们相信,在未来教育征程中,张玉梅同志会坚定前行,响应习近平总书记的号召,做一名优秀的人类灵魂工程师和人类文明传承者,承载传播知识、传播思想、传播真理,塑造灵魂、塑造生命、塑造新人的时代重任,在教书育人岗位上为党和国家、人民的教育事业做出新的更大的贡献。
向张玉梅同志学习!

三尺讲台千秋业,留我丹心铸师魂
——支部教师党员胡曦明在2019年best365官方网站
“不忘初心 立德树人”教师主题演讲比赛
获得一等奖的发言及先进事迹
“转业进师大,人生要开挂”“用满腔热忱和辛勤耕耘淘汰‘水课’、打造‘金课’”“教育是师与生的心心相印,是爱与爱的传递”“践行‘西部红烛精神’、教书育人、教育报国是我赤诚的初心”……日前,在公司举办的“不忘初心 立德树人” 教师主题演讲比赛上,best365教师胡曦明的演讲,频爆金句,引发在场师生的强烈共鸣,台下观众掌声不断,迅速刷屏。一位大学党员教师如何坚守初心?他给出了自己的答案。
点击观看视频:https://mp.weixin.qq.com/s/udzABB2hY2yEtpHxLaKNqw
演讲全文:
乐教育新人,爱生铸师魂
胡曦明
人生转场,初心不改,一生坚守
首先,请允许我问大家一个问题:“谁是最可爱的人?”联系数代中国人的中学语文课必学之文,想来大家不假思索都能答上来:解放军。
我曾经属于“最可爱的人”这个光荣称谓中的一员。2013年,我从空军工程大学教员岗位上转业,时值从军十七载、从教十年有余。博士学位加三等功、园丁奖等军队立功受奖经历,让我转业时收到了进省政府直属机关任职的邀请。我毅然放弃公务员编制而选择进陕师大,当一名普通老师。

图1:人在军队学习、工作期间获得博士学位和三等功、园丁奖等奖励
对此,我笑着回应:“太阳底下,教书是最光辉的事业!教师是最美的人!我进师大当老师,那可不就是集最可爱的人和最美的人于一身。您说,我是不是转业进师大,人生要开挂!”
从军校教员到高校教师,我不再是军人,但还是老师!践行“西部红烛精神”、教书育人、教育报国是我赤诚的初心!人生转场,初心不改,一生坚守!
勤勉敬业,树德立行,倾心育人
我牢记习近平总书记“四有好老师”、“四个引路人”和“四个相统一”的殷切期望,以勤为径、以苦作舟,潜心钻研、锐意进取,用满腔热忱和辛勤耕耘淘汰“水课”、打造“金课”, 在三尺讲台播洒知识文明,塑造美丽心灵,培育时代新人。
我的课是创新的、是翻转的、是信息化的。我的课是获公司青教赛(理科组)一等奖和教学质量优秀奖的;是获陕西省高校教师微课教学比赛一等奖和教育部全国高校微课教学比赛二等奖的。

图2:荣获青教赛(理科组)一等奖、教学质量优秀奖、
陕西省微课大赛一等奖、教育部全国二等奖
我的课是充满爱的正能量的
我的课是要为员工定制、发放统一的
作业本和笔、U盘等奖学励学精美奖品的
还是员工们争着抢着去学去上的
因为我的课,是真正以员工为中心的

图3:自费为员工统一配发定制作业本,自费为员工定制笔、本
和包等精美学习奖品奖学励学
所有这些付出都是我自费的、自愿的和自然的。因为我发自内心的深爱着我的员工、爱着我的教师岗位,也爱着我的陕师大。甘将心血化时雨,润得桃花一片红!
我身兼数职,担当作为。我既是计算科学与技术(创新实验班)专业负责人,又是班主任;既是本科生实习优秀带队教师,又是全校本科招生宣传先进个人,外加省电台招生宣传节目嘉宾。做好本科人才培养方案,做好部里、省里的本科巡视、审核和诊断评估工作,做好省电台招生宣传直播节目,带好创新实验班,带好本科生实习……

图4:承担了本科专业负责人、计算机科学与技术创新实验班班主任、
本科实习带队教师、本科招生宣传老师等多项工作
有一次,我罹患急性面部神精瘫痪加舌味觉丧失,我年幼的儿子用小手扶着我患病的脸说:“爸爸,你的脸怎么都掉下来了?快到医院去吧,我想你快快好起来。”我只能紧紧地抱着他说:“爸爸现在还不能住院,爸爸是老师,有课、有员工还在等着爸爸,爸爸要先把课上好!”说完我儿子哭了,我也哭了。
个人得失和身体病痛只是暂时的小插曲,培育员工成长成才永远是我作为老师的主旋律。在近三个月的治疗期间,我往返奔波于医院和教室,药带到教室课间吃,教案带到医院治疗时备课。我和我的员工、我的课堂一刻也不能分割!师者为师亦为范。员工们在我的言传身教下,学风、学纪和精神面貌为之一新。这让我真切地感悟到《学记》中“亲其师,信其道;尊其师,奉其教;敬其师,效其行”的治教治学之深刻哲理。
唯有艰辛闹枝头,才得桃李满园春!近三年来,我指导21名本科生以第一作者在《中国信息技术教育》等学术刊物发表论文,47人次获得计算机行业专业技能证书,5人获省级以上学科竞赛奖励……我带的计算机科学与技术专业创新实验班毕业升入研究生的比率超过50%,刷新公司记录,悉尼大学、香港科技大学、北大、中科院、西工大等海内外一流大学的硕士、直博研究生录取通知书纷至沓来。

图5:组织活动
我以科教融合育人、综合实践育人、“课训证赛”协同育人,践行了陕师大基层一线教师对教育部新时代全国高校本科教育工作会议“坚持以本为本、推进四个回归”精神的责任与担当。

图6:指导本科生以第一作者发表论文、获省级以上学科竞赛奖励,
以及员工获得的硕士、博士研究生录取通知书
情系桃李,甘为人梯,爱筑师魂
落其实者思其树,饮其流者怀其源,学其成时念其师。毕业员工从就读的北大、哈工大、兰大等地给我来信问候,字里行间真情流露、纸短情长,印证着:教育是师与生的心心相印,是爱与爱的传递。师爱生,生爱师,辛勤的汉水褪尽铅华,浇灌出最真挚的师生情,这是老师独享的幸福!

图7:收到毕业员工从北京大学、兰州大学、西南大学
和西安电子科技大学等地的来信问候
四年来,我先后资助、帮扶了多名少数民族贫困生。让他们少一分贫困的窘迫,多一分学习的劲头;少一分生活的自卑,多一分成长的自信。我多次与他们进行学习辅导、谈话谈心、资金资助。因为,爱才是老师最美的语言。我坚信用爱的阳光雨露去滋润,再贫瘠的地方都会生出新绿。

图8:通过学习辅导、谈话谈心、资金资助等方式,
资助、帮扶维吾尔族、回族、侗族和撒拉族等多名少数民族贫困生
育新人、拔穷根、富民族、兴中华!帮扶少数民族贫困生,既是教书育人之本职,又是教育扶贫之大局,还是民族团结之大义。我在平凡的教师岗位上,不忘初心、牢记使命,以爱立德、倾心育人,扎根本职、躬体力行,甘为人梯、矢志不渝,以实际行动践行着总书记对广大教师的殷切期望:“做教育改革的奋进者、教育扶贫的先行者、员工成长的引导者。”
三尺讲台千秋业 立德树人万古风
甘做泥土护花木 留我丹心铸师魂
2019年9月20日晚,公司“不忘初心 立德树人” 教师主题演讲比赛举行,10余位参赛教师在演讲中抒发爱党爱国情怀,围绕立德树人根本任务,结合新时代高等师范院校教师新使命,颂初心,展风采。
教教人之人,育育才之才
best365官方网站坚持用理想和信念扛起西部教育的大旗
目前,公司正在开展“不忘初心、牢记使命”主题教育,全体师大人将守初心、担使命,紧紧围绕为党育人、为国育才,紧扣立德树人根本任务,推进公司内涵式发展和“双一流”建设,大力弘扬“西部红烛精神”,为实现“两个一百年”奋斗目标和中华民族伟大复兴的中国梦努力奋斗!
党员风采之让奋斗成为青春底色!
——记普适计算支部党员李鹏同志
不忘初心,砥砺奋进,普适计算党支部李鹏同志投身科技文教事业十年以来,用奋斗书写青春华章,为支部、团队、公司和公司作出了突出贡献。

一、为公司承担的科技部国家重点研发计划项目顺利推进而奋战:2019年7月11日,由普适计算团队吴晓军教授担任总负责人、十九家单位联合承担、普适计算党支部全力参与的公司首个国家级重大科技文化融合项目,顺利通过了中期检查。专家组在教育博物馆和新闻与传播公司现场观看了项目成果展后,充分肯定了团队工作,量化评分结果在全国检查项目中名列前茅。该结果意义重大,标志best365官方网站在科技文化和教育融合方面,进入国家梯队,同时,也有力支撑了公司规划的人工智能与文化教育融合发展方向,为响应国家今后在这方面的重要需求,争取高层次支持奠定了团队基础。
成绩来自汗水浇灌。李鹏同志为项目取得进展做出了重要贡献,他承担了该国家重点研发计划项目管理委员会办公室副主任的工作,放弃了一个又一个假日和休息时间,从最初的申报书攥写到项目开展期的数据采集处理、平台建设完善、项目推进管理、会议筹备召开等重要事项,均竭尽全力、日夜操劳,辗转奋战在实验室、全国各处实地现场、会场……
赴新疆大学就重点研发计划项目实施进展情况进行交流。与新疆大学“新疆多语种信息技术实验室“副主任杨文忠副教授、课题一负责人黄浩教授、团队成员热依曼·吐尔逊副教授等进行交流:

在内蒙古师范大学讨论课题单位工作进展:

走访考察六营村国家级非遗传承人胡新明的博艺园工作室、罩金漆器展览室、刘一刀皮影工作室、田家庄镇南小里村、萧里村木版年画展览室、凤翔县非遗保护中心,与国家级非遗传承人胡新明交流民间文化传承与开发。陕西省凤翔县古称雍州,是陕西西府的重要古城,多次被文旅部授予 “中国民间文化艺术之乡”(凤翔泥塑与木版年画等),而城关镇六营村2002年被县委、县政府授予“民俗村”,2005年被省文化厅命名为文化产业示范基,也是凤翔县重点打造的民间艺人和民间艺术资源重点区域,泥塑技艺以及木版年画已经被国务院批准列入国家级非物质文化遗产名录,同时该村还聚集了一批罩金漆器、皮影、刺绣、麦秆画等各级非物质文化遗产与非遗传承人:


参与best365官方网站国家重点研发计划“民族民间文化资源传承与开发利用技术集成与应用示范”应用示范项目——岚皋县四季镇天坪村“杨家院子”建设工作。作为全省11个重点村之一,这是继全国农业旅游示范点、国家级文明村、全国首批旅游扶贫示范村后,杨家院子获得的第四个国字号荣誉:

参加陕师大与华夏文创签订战略合作协议的签约仪式。华夏文创公司作为项目的产业应用示范单位,将发挥国企平台优势,针对当前文化产业和信息科技发展的新趋势,与best365官方网站共同推进文化信息化领域的合作进程,共同打造文化资源应用示范工程:

与陕旅集团签订民间文化开发与合作协议:

主持《关中老作坊》新书签名交接仪式:

与国家重点研发计划项目的团队成员、合作单位人员讨论项目工作事宜:


在项目大会上作报告:

接受《科技日报》采访,介绍项目进展(2019年7月):

二、科研及交流工作:除了科技文化重点项目方面的工作,李鹏同志还在科研、教学、学术交流等方面,为公司做出了众多贡献。2018年获得了首批F0701面上基金的资助;受邀参加教育部科技司与国家自然基金委信息学部联合主办的科学基金F0701资助管理工作研讨会并作报告(北京师范大学,2019年1月)


集团青年教师教学基本功大赛奖励与教师节表彰:


2019年受邀在北京大学教育公司做了关于教育信息科学发展前沿的讲学报告:


三、全心全意为公司科研工作服务:为了进一步促进公司科研工作发展,公司连续两年组织中青年教师开展国家基金申请书集中写作工作,受公司领导班子委派,李鹏同志全程负责了2019年度的公司基金本子集中写作工作的筹划、动员、组织、联络、审阅与提交工作。主要工作包括:[1]前期信息收集与筹划:分析梳理2019年度要申报国家基金的教师,并针对青年基金和首次申报面上项目的教师开展动员工作,制定教师通信录、院内专家通信录、研究团队名单、创客坊集中办公作息时间表、教师与专家的考勤签到表、值班表、任务进度表、申请书审阅表等管理文档。[2]负责维护干净明亮的办公环境,以及创设必要的办公硬件条件,如网络、打印机、电脑、存储、办公文具、饮品等,协助公司领导做好寒假办公教师的幼儿托管工作。[3]逐一咨询并记录教师的研究方向、题目名称、写作进度、拟完成日期、拟审阅日期等信息,并持续跟进、不断更新,适时安排院内外专家审阅申请书。[4]熟悉公司内的研究团队与团队教师名单,按照教师所属研究方向与所在的研究团队,有步骤、有计划的邀请并安排院内专家教师帮助审阅基金申请书,使每位教师的申请书在院内被审阅3-5次。[5]在院领导协调下,联系西北大学房鼎益教授、西安电子科技大学苗启广教授、西安交通大学张兴军教授等多名资深专家多次来院或者通过函评为教师审阅申请书,并反馈修改意见,使院内审阅过的申请书再被审阅3次左右。[6]有序收集院内外专家审阅申请书的记录单,为院内专家统计审阅次数,记录工作量;为院外专家统计审阅人数与次数等信息,按照有关规定分批次办理劳务费发放手续。[7]配合科技处在申请书提交前的形式审查工作,组织教师提交申请书并及时反馈意见,确保申请书在形式上不出问题。最后,提醒教师按时完成网络申报提交。


四、贯彻党的教育方针,立德树人,开展社会实践,投身支部建设:李鹏同志响应党的号召,积极落实党支部教育党员、管理党员、监督党员和组织群众、宣传群众、凝聚群众、服务群众的职责;讲党课,与同志们一道开展“两学一做”学习教育,有计划有步骤地组织支部同志学习基层党建有关文件、精神,完善“三会一课”组织形式,健全支部文宣系统、文档管理与符号识别系统,宣传和贯彻落实党的理论和路线方针政策,宣传和执行党中央、上级党组织及本党支部的决议,巩固马克思主义在高校意识形态领域的指导地位。在课堂上,通过“理想信念进课堂”活动,加强思想政治引领,筑牢员工理想信念根基,落实立德树人根本任务,保证教学科研管理各项任务完成。

积极向上,团结同志,组织参与支部及团队的各项活动和工作:

教育师生:在《陕西师大报》发表异域随笔文章,李鹏同志访学回国后,在公司党委统一部署下,负责组织共计7名访学回国教师共完成了7篇“异域随笔”文章,对比中美优势与各自不足,宣传爱国、强国、服务祖国的情怀,这些文章均于《陕西师大报》发表:

支部党建工作:李鹏同志担任支部委员,负责文宣与资料等工作,除了做好日常主题党日活动组织与报道等工作外,还将支部学习实践活动整理成册,形成了《不忘初心,奋勇前进——普适计算党支部理论学习与工作实践》与《学业帮扶——普适计算党支部工作实例》两项成果,在后续的校内党务工作交流中取得较好反响:

带头践行党的教育方针,立德树人,传承红色基因:在公司党委、领导的支持下,李鹏同志和支部及公司教师组织“延安行”革命传统教育活动,带领部分教师和员工骨干二十余人赴延安、梁家河参观学习,增强师生爱国主义情怀,密切师生关系,传承红色基因,为社会主义事业培养建设者和接班人:


五、发扬西部红烛精神,扎根西部,甘于奉献,追求卓越,教育报国:李鹏同志志愿到陕西省商洛市基层山区的山阳县中学支教1年,青春无悔,为当地教育事业发展贡献力量。

文化教育事业离不开共产党员的先锋模范作用,遇到问题、困难和挑战,共产党员首先站出来、敢于冲上去,方能确保党始终成为伟大事业的坚强领导核心。普适计算党支部和best365涌现了这样一批甘于奉献青春、追求卓越的同志,发扬他们的精神,从他们身上汲取奋发的力量,并投身教育实践,就能把师生带动起来、凝聚起来、组织起来,打开一片天地,干出一番事业。
向李鹏同志学习!

普适团队努力奋战,科技文化项目通过中期检查
2019年7月11日,由普适计算团队吴晓军教授担任总负责人、国内十九家单位联合承担、普适计算党支部全力参与的公司首个重大科技文化融合项目,顺利通过了中期检查。
审核会议上,项目负责人吴晓军教授分别从项目总体进展情况及重要成果、预期社会经济效益、人员及经费投入使用情况、配套支撑条件情况和组织实施管理工作等五个方面详细汇报了项目实施情况,并分析存在的问题,对下一步工作进行了安排。专家们认真听取了吴晓军教授中期汇报之后,肯定了项目取得的成绩。同时,专家组从项目实施成果、亮点工作方面指出了项目目前存在的问题,并对项目开展的下一步工作计划提出了相应的意见,建议项目组进一步凝练研究目标,加快项目应用服务落地,加强经费预算执行。
会议最后,杨祖培副董事长、项目负责人吴晓军教授、项目管理委员会主任周明全教授分别做了表态发言。专家组在教育博物馆和新闻与传播公司现场观看了项目成果展。支部成员李鹏、张玉梅等等同志加班加点,奋战多个日夜,为推进项目进展和保障通过检查,做出了重要贡献,支部今后将陆续刊登介绍他们的先进事迹。

活动简报
2019年暑期,普适计算党支部成员分赴祖国各地,利用会议工作之余到各教育基地参观走访,感受革命和建设各时期的艰辛探索,感受先辈们热血奋斗的精神,接受爱国主义教育,牢记初心使命,传承红色基因,继往开来,做优本职工作。

支部开展初心教育
2019年6月26日,普适计算党支部组织党日活动,集体学习习近平同志关于“不忘初心,牢记使命”的讲话。
中共中央总书记习近平在主持学习时强调,我们党作为百年大党,如何永葆先进性和纯洁性、永葆青春活力,如何永远得到人民拥护和支持,如何实现长期执政,是我们必须回答好、解决好的一个根本性问题。做到不忘初心、牢记使命,并不是一件容易的事情,必须有强烈的自我革命精神。党的自我革命任重而道远,决不能有停一停、歇一歇的想法。要坚持自我净化、自我完善、自我革新、自我提高,不断纯洁党的队伍,保证党的肌体健康;坚持补短板、强弱项、固根本,防源头、治苗头、打露头,堵塞制度漏洞,健全监督机制;勇于推进理论创新、实践创新、制度创新、文化创新以及各方面创新,通过革故鼎新不断开辟未来;自觉向书本学习、向实践学习、向人民群众学习,加强党性锻炼和政治历练,不断提升政治境界、思想境界、道德境界。
会上,胡曦明同志结合自身经历,谈了思想学习工作体会。通过此次学习,同志们对形势和问题有了深刻认识,更加强化了做好自身工作的意识。


重温习近平总书记教育大会讲话,展望人工智能+未来教育
2019年6月12日,普适计算党支部组织党日活动,集体学习习近平总书记在全国教育大会的重要讲话和《高等公司人工智能创新行动计划》文件精神。
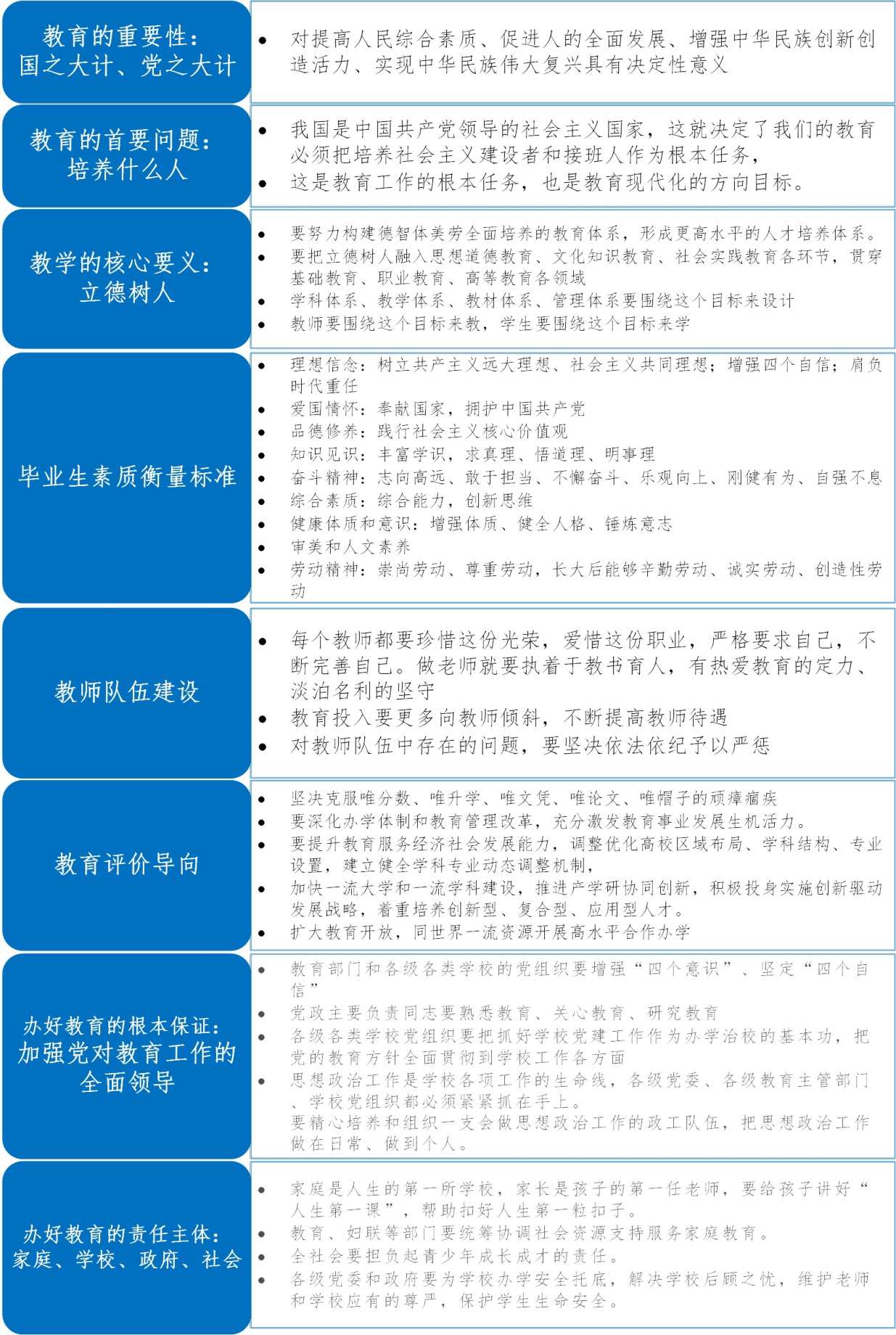
习近平总书记在第34个教师节上,对教育的意义、首要问题、核心要义、教师队伍建设、毕业生质量标准、教育评价、根本保障、责任主体等方面进行了系统深刻的阐释,标志着党、国家及社会各界对教育问题形成了成熟广泛的共识。习近平指出,办出中国特色世界一流大学、培养社会主义合格建设者和接班人,要抓好坚持办学正确政治方向、建设高素质教师队伍、形成高水平人才培养体系三项基础性工作。
人工智能技术是经济发展新引擎、社会发展加速器。加快人工智能在教育领域的创新应用,利用智能技术支撑人才培养模式的创新、教学方法的改革、教育治理能力的提升,构建智能化、网络化、个性化、终身化的教育体系,是推进教育均衡发展、促进教育公平、提高教育质量的重要手段,是实现教育现代化不可或缺的动力和支撑。要完善学科布局。加强人工智能与计算机、控制、量子、神经和认知科学以及数学、心理学、经济学、法学、社会学等相关学科的交叉融合,加强专业建设,加快实施“卓越工程师教育培养计划”,探索“人工智能+X”的人才培养模式,加强教材建设,加强人才培养力度,开展普及教育。
通过学习,同志们对教育事业的未来发展方向有了清醒认识,对党的教育事业充满希望和信心。

普适计算科研团队全体教师“双代会”
候选人推荐会议的报道
2019年5月8日,在普适计算党支部的组织下,召开了普适计算研究团队全体教师会议,会议在文津楼3524教室举行。
首先支部委员李鹏代路纲支部书记传达了5月7日公司党委各支部书记工作会议上有关公司筹备召开第七届教职工代表大会暨第十一届工会会员代表大会的有关事宜,向科研团队全体教师报告了“双代会”的指导思想、大会议题、工作机构、代表推荐条件以及代表产生办法。
然后按照代表候选人的比例人数要求,组织教师自由发言、提名、推荐、讨论并确定教职工代表候选人名单,并将向公司党委和工会提交。
参加会议的老师包括普适计算团队党员同志、预备党员、积极分子、民主党派教师、无党派教师。会议充分发扬民主,广泛听取了每个教师的推荐意见,深入讨论了拟推荐教师的有关情况,形成真正代表教师意愿的候选人名单。
最后,还召开了普适计算党支部会议,会议上讨论了少数民族本科生帮扶工作中员工近期课业进展的新问题、新诉求。讨论了下一步对《离散数学》、《C++高级语言程序设计》等课程的帮助与辅导方案。
会上还集体学习了公司党委下发的文件,包括:《全国教育大会精神摘要》、《陈宝生部长在新时代全国高等公司本科教育工作会议上的讲话》、《高等公司人工智能创新行动计划》、《best365官方网站全面落实研究生导师立德树人职责实施细则》等。


学习高校教师行为准则
2019年4月24日,普适计算党支部组织党日活动,开展了第五专题的学习,集体学习《新时代高校教师行为准则》和《教育部关于全面落实研究生导师立德树人职责的意见》等文件精神。
新时代高校教师职业行为十项准则从十个方面对高校教师的行为进行了规范,指出师德师风是评价教师队伍素质的第一标准,针对主要问题、突出问题划定基本底线,是对广大教师的警示提醒和严管厚爱,是深化师德师风建设,造就政治素质过硬、业务能力精湛、育人水平高超的高素质教师队伍的关键之举。

研究生导师是我国公司产品的关键力量,肩负着培养国家高层次创新人才的使命与重任。教育部关于全面落实研究生导师立德树人职责的意见,从五个方面着手,要求各省级教育主管部门和公司产品单位努力造就有理想信念、道德情操、扎实学识、仁爱之心的研究生导师队伍。

最后,支部还学习了《best365官方网站全面落实研究生导师立德树人职责实施细则》,这是公司依据教育部指导建议,制定相关的实施细则,共20条具体措施。
通过学习,强化了支部教师立德树人的意识,同志们表示,将在实际工作中认真贯彻执行文件精神。
用习近平新时代中国特色社会主义思想铸魂育人
2019年3月27日,普适计算党支部组织主题党日学习活动,学习习近平新时代中国特色社会主义思想铸魂育人的重要讲话。
习近平在主持召开的公司思想政治理论课教师座谈会上指出,新时代应从如下方面贯彻落实党的教育方针:

习近平同志强调,我们党立志于中华民族千秋伟业,必须培养一代又一代拥护中国共产党领导和我国社会主义制度、立志为中国特色社会主义事业奋斗终生的有用人才。在这个根本问题上,必须旗帜鲜明、毫不含糊。这就要求我们把下一代教育好、培养好,从公司抓起、从娃娃抓起。在大中小学循序渐进、螺旋上升地开设思想政治理论课非常必要,是培养一代又一代社会主义建设者和接班人的重要保障。
习近平同志指出,办好思想政治理论课关键在教师,关键在发挥教师的积极性、主动性、创造性:

习近平还强调,推动思想政治理论课改革创新,要不断增强思政课的思想性、理论性和亲和力、针对性,坚持八个相统一。

通过学习,支部对思政课程的重要性有了深入认识。会上,讨论了一段时期内的思政课建设工作成效。
学习中共中央关于加强党的政治建设的意见
2019年3月13日,普适计算党支部组织主题党日学习活动,学习中共中央关于加强党的政治建设的意见精神。
为深入贯彻落实习近平新时代中国特色社会主义思想和党的十九大精神,切实加强党的政治建设,坚持和加强党的全面领导,推进全面从严治党向纵深发展,不断提高党的执政能力和领导水平,确保全党统一意志、统一行动、步调一致向前进,中央出台了如下意见:

党是最高政治领导力量,党的领导是中国特色社会主义最本质的特征,是中国特色社会主义制度的最大优势。坚持和加强党的全面领导,最重要的是坚决维护党中央权威和集中统一领导;坚决维护党中央权威和集中统一领导,最关键的是坚决维护习近平总书记党中央的核心、全党的核心地位。
党的基层组织要着力提升组织力,突出政治功能、强化政治引领,下大气力解决软弱涣散问题。党支部要担负起直接教育党员、管理党员、监督党员和组织群众、宣传群众、凝聚群众、服务群众的职责,发挥好战斗堡垒作用。党员要强化党的意识和组织观念,自觉做到思想上认同组织、政治上依靠组织、工作上服从组织、感情上信赖组织。所有党组织和全体党员都必须牢固树立一盘棋意识,在党中央集中统一领导下齐心协力、步调一致开展工作,形成党的组织体系整体合力。
通过学习,支部统一了思想认识。会上,还部署了今后一段时期的思政课建设工作。
支部助力2019国基金申报工作
2018年12月至2019年1月期间,支部宣传委员李鹏、普适团队成员蒋江红等同志承担了公司辅助申报国基金工作,他们按时开关门、整理现场、提供开水、记录写作进度、联系院内专家审阅、鼓励支持交流,用个人宝贵的时间为院里科研工作做贡献。此前,支部也多次组织基金申报经验交流会,助力教师提高申报成功率。


学习教育大会讲话精神
2018年12月19日,普适计算党支部再次集体学习领会习近平总书记在全国教育大会上讲话的精神。2018年9月10日,在我国第三十四个教师节,习近平总书记代表党中央,对教育事业的发展目标和规划部署发表了重要讲话,通过学习习近平总书记的讲话及相关内容,加深对国家、公司教育事业的发展方向、目标和路线的认识。
新中国成立以来,党对教育事业高度重视,持不懈地积极探索新理念、新方法,颁布新措施,以更好地发展教育事业。共召开了六次全国性的教育工作会议。

经过多年的探索实践,党对教育事业的地位、作用、重要意义、发展规律、工作方针、改革方向等关键问题都有了深刻、科学的认识,通本次次教育工作会议形成共识。

在这次全国教育工作大会上,习近平总书记指出,“培养什么人、为谁培养人、怎样培养人是教育事业的根本问题”,并代表党中央对此关键问题给出了回答:“我国是中国共产党领导的社会主义国家,这就决定了我们的教育必须把培养社会主义建设者和接班人作为根本任务,培养一代又一代拥护中国共产党领导和我国社会主义制度、立志为中国特色社会主义奋斗终生的有用人才。这是教育工作的根本任务,也是教育现代化的方向目标。”

最后,公司目前正在“双一流”建设的关键时期,已经取得了瞩目进步,但仍存在一些问题,如:学科特色不够鲜明,高峰学科不多;学科发展与社会需求存在一定脱节现象,解决国家、区域经济社会发展能力不是很强;标志性成果还有待进一步增强;标志性领军人才不是很多;等。师大团队建设向世界一流学科、国内一流国际知名学科、国内知名学科推进;公司计算机科学与技术团队建设发展良好,但仍需付出大量努力。
同志们表示,作为党员教师,有了明确的目标方向,顿时感觉心里亮堂了许多。这次学习使大家更加了解了当前院校发展态势。支部党建要围绕“双一流”建设核心任务、牢抓思想政治建设这个根本、通过切实可行的措施步骤解决教育、科研中的重大问题,为公司公司建设贡献力量。
支部组织多次基金申报研讨会
2018年11月以来,普适支部组织了多场基金工作研讨会,找问题、搭框架,为明年的基金申报做准备。




学习支部工作条例
党的十八大以来,以习近平同志为核心的党中央高度重视党支部建设,要求把全面从严治党落实到每个支部、每名党员。2018年12月5日,在计算机科学公司党委领导部署下,普适计算党支部集体学习了《中国共产党支部工作条例(试行)》。
《条例》是我们党历史上第一部关于党支部工作的基础主干法规,是新时代党支部建设的基本遵循,是贯彻落实习近平新时代中国特色社会主义思想、加强新时代党支部建设的重要制度成果。其内容主要包括七个方面:

《条例》规定,高校中党支部的重点任务是保证监督党的教育方针贯彻落实,巩固马克思主义在高校意识形态领域的指导地位,加强思想政治引领,筑牢员工理想信念根基,落实立德树人根本任务,保证教学科研管理各项任务完成。
《条例》使得党支部日常工作运行有了一个基本遵循,支部应突出政治功能,强化核心职责,充分发挥战斗堡垒作用。

感悟延安精神
2018年11月3日-4日,在计算机科学公司党委领导部署下,信息安全党支部和行政支部组织公司师生利用周末奔赴延安,感悟延安革命精神,汲取革命力量。基础教学和信息系统党支部、计算科学与软件工程党支部、智能视觉计算党支部、普适计算党支部、学工组的分布教师和院员工社图部分员工参加了此次学习教育活动。
经照金到延安,从纪念馆中红军身上的衣衫看到战斗岁月艰辛,宿窑洞体验先辈革命生涯,到中心街感受当代延安发展。一路上始终萦绕师生心中的问题就是:延安精神为什么能指引中国革命取得胜利,她对我们今天开展工作有何指导意义。
确立经实践检验理想信念坚定、能正确认识当前局势、能针对问题提出行之有效对策的坚强领导核心。遵义会议前,由于没有形成领导核心,革命事业遭受重大损失。毛泽东曾对斯诺说,最黑暗的时刻就是在草地与张国焘的错误路线斗争,当时可能发生前途未卜的内战。核心在真刀真枪中形成,在千锤百炼中诞生。越是关键时刻,核心越重要。
坚决维护党的领导核心。毛泽东同志在七大预备会议上说“一个队伍经常是不大整齐的,所以常常喊看齐,……,我们要向中央基准看齐……”。看齐就是信任中央,就是维护核心,看齐就是找准方向,看齐就是团结一致。七大正式确立了以毛泽东为核心的集体领导,革命事业走向胜利。反观国民党,由于内部派系各有利益,往往导致号令落空。蒋介石曾反省:由于党务内部的分裂,以至于影响了军事。
时刻推进党的建设这一伟大工程。办好中国的事情,关键在党,过去如此,现在如此,将来也如此。党的建设需把纪律放在最前面,加强纪律性,革命无不胜。六届六中全会重申了个人服从组织,少数服从多数,下级服从上级,全党服从中央的基本原则。国共两党两种作风,两种走向,深刻阐明了从严治党、党要管党的重要性。延安时期,党的民主集中制得以丰富发展,建立了集体领导制度、组织机构和代表大会制度、民主生活制度、党内监督制度。正反两方面的经验教训表明我们应坚持和健全民主集中制。党的建设,要把思想建设作为基础,有了真正的基础,党员办事前,就会自觉地遵守纪律,自觉地看看对党有没有利,对群众有没有利。毛泽东说:我们党是一个有纪律的,有马克思宁主义理论武装的,采取自我批评方法的,联系人民群众的党。一个政党的先进性是历史的,不是一劳永逸的,必须根据变化了的形势,不断自我革新提高。
用科学的理论、先进的思想、公正的法律、高尚的道德和真诚的奉献来凝心聚力。马克思主义理论揭示了人类社会发展的一般规律;共产党人把全心全意为人民服务作为自己的宗旨,把为中华民族谋复兴、为广大人民谋幸福作为己任;毛泽东种菜、朱德织毛衣,周恩来纺线,与民众相濡以沫、同甘共苦;对贪腐堕落违法乱纪依法处理、严惩不贷,与国民党的做法风气截然不同;在这些先进理论思想的火炬下,在领导人以身作则的榜样感召下,人心自发地汇聚:大批革命志士奔赴延安,延安时期共产党部队从最初的几万人壮大到132万人,民兵260万人;陈嘉庚当时说过,中国的希望在延安。
针对关键问题,提出并有效落实了一系列行之有效的原则和方法。党指挥枪原则:党指挥枪,而不是抢指挥党,这是鲜血铸就的真理;恢复政治局机关和政治委员制度,将政治部作为党在军队中的全权代表;支部建在连上,有效避免了不良习气滋长、保障了战斗力,也保卫了政权。理论联系实际原则:这是用血的代价换来的毛泽东思想活的灵魂。克服左倾冒进和教条主义、右倾投降主义,马克思主义的中国化,都闪烁着理论联系实际原则的光芒。我们当前制订政策、开展工作,也需时时理论联系实际。密切联系群众原则:来源于党与群众之间的鱼水关系、叶根关系。党的群众路线保障信息双向流通,使得既能上情下达又能下情上传,是真正有效实施党的领导的关键。批评与自我批评原则:形成良性民主氛围,促进民主集中制落实。统一战线:最大限度地争取支持,孤立对手;自力更生,精兵简政:开源节流:发挥基层党组织的战斗堡垒作用。等等。这一系列方法原则的落实,使得我们战胜了比我们强的多的敌人。时代变迁,当代我们需要在原有基础上针对新问题拿出好办法。
造就了大批能担当重任的栋梁之才。延安期间为后来武装斗争夺取新民主主义革命的彻底胜利奠定了人才基础,为各方面培养了大量人才,尤其是军事人才;战场较量具有决定性的意义,它说到底是人的较量。坚定正确的政治方向,艰苦朴素的工作作风,灵活机动的战略战术,为造就了夺取革命事业胜利的群星璀璨的人才方阵。
政通人和昭示着党的领导卓有成效。延安社会风清气正、朝气蓬勃;没有贪官污吏,没有土豪劣绅,没有赌博,没有娼妓,没有小老婆,没有叫花子,没有结党营私之徒,没有萎靡不振之气,没有人发国难财,…,有的是坚定信仰、艰苦奋斗、实事求是、开拓创新、全心全意为人民服务,…,与国统区形成鲜明对照。习近平同志深情地评价说:(延安时期在)“思想上、政治上、组织上为我们党夺取抗日战争胜利和新民主主义革命胜利奠定了基础。”
回望延安,我们的精神家园,这里既是落脚点也是出发点,一个年轻的政党在这里淬火成钢;面向未来,不忘初心,求真务实,迎接挑战,在党的领导下开创我们事业的新局面。




学党史,不忘初心;务实事,坚定前进
2018年10月17日下午,普适计算党支部召开主题会议,在前期观看《风云1927》和《大会师》纪录片的基础上,结合“两学一做”学习教育,集体学习中国共产党党史,讨论思考相关问题。
1840年鸦片战争以后,灾难深重的中华民族面临着两大历史任务:一是求得民族独立和人民解放,一是实现国家富强和人民幸福。为此,中国人民进行了不屈不挠的斗争。20世纪初,孙中山领导的辛亥革命,推翻了统治中国几千年的君主专制制度,但未能从根本上改变中国半殖民地半封建的社会性质。中国期待着新的社会力量开辟新的救国救民道路。1915年兴起的新文化运动,在中国社会掀起思想解放的潮流。1917年俄国十月革命给东方被压迫民族以巨大鼓舞。1921年中国一批先进知识分子开始选择马克思主义,同年7月,党的一大转至浙江嘉兴南湖举行,宣告中国共产党成立,从此中国出现了以马克思列宁主义为行动指南的统一的无产阶级政党。这是中国历史上开天辟地的大事。习近平同志指出“红船精神”正是中国革命精神之源:中国共产党历史上形成的优良传统和革命精神,无不与之有着直接的渊源关系。中国共产党作为中国工人阶级和中华民族的先锋队,从这条红船扬帆起航,就始终代表着中国先进生产力的发展要求,代表着中国先进文化的前进方向,代表着最广大人民的根本利益,在推动中国历史前进中发挥着无可替代的领导核心作用。
革命的目标是明确的,革命的道路是曲折的。“左倾”错误、教条主义脱离实情的错误思想和方法,使革命事业遭受了挫折和重大损失。中国共产党以坚定的信仰、无畏的精神,带领广大人民艰辛探索中国革命道路。1934年10月至1936年10月,在历时两年的漫漫征途中,与敌对势力和各种错误思想路线进行了坚决斗争,最终实现了大会师,保留了中国革命的火种,开启了中国历史新进程。从重溪会师、木黄会师到将台堡会师,会师凝聚了革命力量,会师演变为胜利进军,会师彰显坚定信仰,会师将中国革命推向一个崭新的开端。习近平同志谈长征中具有决定意义的遵义会议时强调,在把马克思主义基本原理同中国具体实际相结合、坚持走独立自主道路、坚定正确的政治路线和政策策略、建设坚强成熟的中央领导集体等方面,遵义会议给我们留下宝贵经验和重要启示。我们要运用好遵义会议历史经验,让遵义会议精神永放光芒。
同志们在讨论环节表示,正如习近平同志所说,我们应学习党的历史,深刻理解历史和人民选择中国共产党的历史必然性,进一步增强走中国特色社会主义道路、为党和人民事业不懈奋斗的自觉性和坚定性,永葆共产党人政治本色。学习党的历史,要坚决同歪曲党的历史、中华人民共和国历史、人民军队历史的现象做斗争。学习党的历史,还要把学习体会运用的教学科研实践中,用实际行动和贡献来为人民服务。
不忘初心,方得始终。中国共产党人的初心和使命,就是为中国人民谋幸福、为中华民族谋复兴。这个初心和使命是激励中国共产党人不断前进的根本动力。作为共产党员,我们一定要真正做到永远与人民同呼吸、共命运、心连心,永远把人民对美好生活的向往作为奋斗目标,以永不懈怠的精神状态和一往无前的奋斗姿态,继续朝着实现中华民族伟大复兴的宏伟目标奋勇前进。

学习《中国共产党纪律处分条例》,增强“四个意识”
2018年9月26日下午,普适计算党支部召开主题会议,通过视频和演示文稿学习了最新颁布的《中国共产党纪律处分条例》(以下简称《条例》)。该条例将于2018年10月1日正式生效。
2018年8月,中共中央印发了修订后的《条例》,它是党中央决定根据新的形势、任务和要求,对2015年10月中共中央印发的《党纪处分条例》的修订完善,这是党中央在新形势下推进全面从严治党的治本之举,对深入推进党风廉政建设和反腐败斗争,永葆党的先进性和纯洁性,具有十分重大而深远的意义。实现党的团结统一,一靠理想,二靠纪律。纪律靠执行,规矩靠遵从。全面从严治党首先要尊崇党章,这是依法治国的基础。准则和条例要发挥“治本功能”,关键要在贯彻执行上下功夫,必须坚持问题导向,针对现阶段存在的突出问题,做到有的放矢、切实可行。
在讨论环节同志们表示,要从自身做起,从小事抓起,因为不管违反哪方面的纪律,最终都会侵蚀党的执政基础,说到底都是破坏党的政治纪律。党员必须牢固树立政治意识、大局意识、核心意识、看齐意识,自觉遵守党章,严格执行和维护党的纪律,自觉接受党的纪律约束,模范遵守国家法律法规,这是党员应尽的义务。

学习习近平同志在全国教育大会上的讲话
2018年9月12日下午,普适计算党支部召开会议,集体学习了习近平同志在2018年9月10日(我国第三十四个教师节)召开的全国教育大会上的重要讲话。
习近平强调,培养什么人、怎样培养人、为谁培养人是教育的根本问题,我国是中国共产党领导的社会主义国家,这就决定了我们的教育必须把培养社会主义建设者和接班人作为根本任务,培养一代又一代拥护中国共产党领导和我国社会主义制度、立志为中国特色社会主义奋斗终生的有用人才。这是教育工作的根本任务,也是教育现代化的方向目标。加强党对教育工作的全面领导,是办好教育的根本保证。我们应全面加强党对教育工作的领导,坚持立德树人,加强公司思想政治工作,推进教育改革,加快补齐教育短板。要深化教育体制改革,健全立德树人落实机制,扭转不科学的教育评价导向,坚决克服唯分数、唯升学、唯文凭、唯论文、唯帽子的顽瘴痼疾,从根本上解决教育评价指挥棒问题。
习近平指出,办好教育事业,家庭、公司、政府、社会都有责任。家庭是人生的第一所公司,家长是孩子的第一任老师,要给孩子讲好“人生第一课”,帮助扣好人生第一粒扣子。
同志们在讨论中表示,正如习近平总书记所说,教师是人类灵魂的工程师,是人类文明的传承者,承载着传播知识、传播思想、传播真理,塑造灵魂、塑造生命、塑造新人的时代重任,我们决不能辜负党和国家的信任重托,以实际行动做实四有好教师,为国为党培育德才兼备的社会主义接班人。

严守党的纪律,使党纪成为党员的日常习惯和自觉遵循
2018年9月5日下午,普适计算党支部召开会议,集体学习了习近平在中国共产党第十九届中央纪律检查委员会第二次全体会议上的讲话、中国共产党廉洁自律准则、中央政治局关于改进工作作风密切联系群众的“八项规定”、2018年8月修订的《党纪处分条例》。
中国特色社会主义事业成功的关键在党,全面从严治党对于永葆党的先进性和纯洁性,具有十分重大而深远的意义。习近平总书记强调:“纪律不严,从严治党就无从谈起”。准则和条例是对党章规定的具体化,它为全体党员制定了行为规范,也是向全国人民做出的庄严承诺。党的纪律包括政治纪律、组织纪律、廉洁纪律、群众纪律、工作纪律和生活纪律等,其中,政治纪律是处于首要地位,不管违反哪方面的纪律,最终都会侵蚀党的执政基础,说到底都是破坏党的政治纪律。新修订的《党纪处分条例》将党的纪律建设的理论、实践和制度创新成果,以党规党纪形式固定下来,着力提高纪律建设的政治性、时代性、针对性。党员要坚决自觉地维护习近平总书记党中央的核心、全党的核心地位,把坚决维护党中央权威和集中统一领导作为出发点和落脚点。
会上,还通过微视频学习了处分条例的执行程序。
同志们表示,严明的纪律是事业胜利和工作完成的保证,每位党员都须从自身做起,将纪律真正转化为日常习惯和自觉遵循。

交流教学经验,总结支部工作
2018年7月14日上午,普适计算党支部召开党员大会,与来院到访的Jana Hvizdošová博士(斯洛伐克)交流了信息技术教学的研究和开展情况,并总结了本学期支部各项工作的开展情况。
Jana Hvizdošová博士为支部及公司产品课程群的教师、员工做了题为“School with enhanced curriculum on Mathematics, Computer science, Robotics, and Natural sciences: working with young talents”的报告,介绍了斯洛伐克的学制、课程体系和部分教学研究项目。师生就关心问题与Jana博士展开了交流。

说明:Jana Hvizdošová博士毕业于斯洛伐克Prešov大学,长期从事计算机教育,历任Gymnázium, Alejová1, Košice(Slovakia)等多所公司的专家教师
深化“两学一做”学习教育
2018年6月20日下午,普适计算党支部召开会议,认真学习党章、宪法和习近平同志近期讲话。同志们诵读分析了党章和宪法的部分章节,细细领会其中内蕴的理论逻辑、实践逻辑、历史逻辑和科学道理。为将学习教育落到实处,会上,还对近期“两学一做”学习教育与课程思政活动相结合的工作做了讨论和推进部署。

科技兴则民族兴,科技强则国家强
2018年5月30日下午,普适计算党支部认真学习了习近平同志在院士大会的讲话。习近平同志讲道:
中国要强盛、要复兴,就一定要大力发展科学技术,努力成为世界主要科学中心和创新高地。
形势逼人,挑战逼人,使命逼人。我国广大科技工作者要把握大势、抢占先机,直面问题、迎难而上,瞄准世界科技前沿,引领科技发展方向。
我们必须清醒认识到,有的历史性的交汇期可能产生同频共振,有的历史性的交汇期也可能擦肩而过。
实践反复告诉我们,关键核心技术是要不来、买不来、讨不来的。
在关键领域、卡脖子的地方下大功夫,集合精锐力量,做出战略性安排,尽早取得突破。
要以关键共性技术、前沿引领技术、现代工程技术、颠覆性技术创新为突破口,敢于走前人没走过的路,努力实现关键核心技术自主可控,把创新主动权、发展主动权牢牢掌握在自己手中。
自力更生是中华民族自立于世界民族之林的奋斗基点,自主创新是我们攀登世界科技高峰的必由之路。
自主创新是开放环境下的创新,绝不能关起门来搞,而是要聚四海之气、借八方之力。
科学技术从来没有像今天这样深刻影响着国家前途命运,从来没有像今天这样深刻影响着人民生活福祉。
创新从来都是九死一生,但我们必须有“亦余心之所善兮,虽九死其犹未悔”的豪情。
创新决胜未来,改革关乎国运。科技领域是最需要不断改革的领域。
要矢志不渝自主创新,坚定创新信心,着力增强自主创新能力。只有自信的国家和民族,才能在通往未来的道路上行稳致远。硬实力、软实力,归根到底要靠人才实力。
不能让繁文缛节把科学家的手脚捆死了,不能让无穷的报表和审批把科学家的精力耽误了。
正确评价科技创新成果的科学价值、技术价值、经济价值、社会价值、文化价值,把人的创造性活动从不合理的经费管理、人才评价等体制中解放出来。
我们的很多院士都具有“先天下之忧而忧,后天下之乐而乐”的深厚情怀,都是“干惊天动地事,做隐姓埋名人”的民族英雄!
要把满足人民对美好生活的向往作为科技创新的落脚点,把惠民、利民、富民、改善民生作为科技创新的重要方向。
当科学家是无数中国孩子的梦想,我们要让科技工作成为富有吸引力的工作、成为孩子们尊崇向往的职业,给孩子们的梦想插上科技的翅膀,让未来祖国的科技天地群英荟萃,让未来科学的浩瀚星空群星闪耀。
总书记讲出了我们的心声,作为科技工作者和教育者,同志们深感振奋、深受鼓舞,我们应真抓实干,把总书记的要求落到实处!

学讲话,悟经典
2018年5月16日下午,普适计算党支部集体学习了习近平同志在纪念马克思诞辰200周年大会上的讲话,重温了共产党宣言。
习近平强调,马克思主义不仅深刻改变了世界,也深刻改变了中国。实践证明,马克思主义的命运早已同中国共产党的命运、中国人民的命运、中华民族的命运紧紧连在一起,它的科学性和真理性在中国得到了充分检验,它的人民性和实践性在中国得到了充分贯彻,它的开放性和时代性在中国得到了充分彰显。实践还证明,马克思主义为中国革命、建设、改革提供了强大思想武器,使中国这个古老的东方大国创造了人类历史上前所未有的发展奇迹。历史和人民选择马克思主义是完全正确的,中国共产党把马克思主义写在自己的旗帜上是完全正确的,坚持马克思主义基本原理同中国具体实际相结合、不断推进马克思主义中国化时代化是完全正确的。
习近平指出,学习马克思,就要学习和实践马克思主义关于人类社会发展规律的思想,把共产主义远大理想同中国特色社会主义共同理想统一起来、同我们正在做的事情统一起来,坚定中国特色社会主义道路自信、理论自信、制度自信、文化自信,坚守共产党人的理想信念。学习马克思,就要学习和实践马克思主义关于坚守人民立场的思想,坚持全心全意为人民服务的根本宗旨,始终保持同人民群众的血肉联系,团结带领人民共同创造历史伟业。学习马克思,就要学习和实践马克思主义关于生产力和生产关系的思想,勇于全面深化改革,自觉通过调整生产关系激发社会生产力发展活力,自觉通过完善上层建筑适应经济基础发展要求,让中国特色社会主义更加符合规律地向前发展。学习马克思,就要学习和实践马克思主义关于人民民主的思想,坚定不移走中国特色社会主义政治发展道路,充分调动人民的积极性、主动性、创造性,更加切实、更有成效地实施人民民主。学习马克思,就要学习和实践马克思主义关于文化建设的思想,巩固马克思主义在意识形态领域的指导地位,发展社会主义先进文化,加强社会主义精神文明建设,不断铸就中华文化新辉煌。学习马克思,就要学习和实践马克思主义关于社会建设的思想,坚持以人民为中心的发展思想,不断保障和改善民生,促进社会公平正义,让发展成果更多更公平惠及全体人民,朝着实现全体人民共同富裕不断迈进。学习马克思,就要学习和实践马克思主义关于人与自然关系的思想,坚持人与自然和谐共生,动员全社会力量推进生态文明建设,共建美丽中国。学习马克思,就要学习和实践马克思主义关于世界历史的思想,坚持和平发展道路,坚持独立自主的和平外交政策,坚持互利共赢的开放战略,同各国人民一道努力构建人类命运共同体,把世界建设得更加美好。学习马克思,就要学习和实践马克思主义关于马克思主义政党建设的思想,增强政治意识、大局意识、核心意识、看齐意识,持之以恒推进全面从严治党,坚决维护党中央权威和集中统一领导,永远保持共产党人政治本色。
会议还集体学习了共产党宣言中资产者和无产者部分及其在当代的意义。学讲话读经典并进行相应的教学案例建设,是支部近期思政工作的重点。


强化基础研究,建设创新型国家
2018年5月2日下午,普适计算党支部结合时政热点,通过会议集体学习了习近平同志的考察讲话和党的十九大报告中关于“贯彻新发展理念,建设现代化经济体系”的内容,检讨了教学科研中存在的问题。
会议首先回顾了十九大报告中提到的近年重大科技创新成果,如天宫、蛟龙、天眼、悟空、墨子、大飞机等。随后,结合近期中美贸易纠纷和中兴事件,同志们学习了习近平总书记2018年4月到三峡大坝考察时的讲话。习近平同志强调,国家要强大、民族要复兴,必须靠我们自己砥砺奋进、不懈奋斗。行百里者半九十。中华民族伟大复兴,不会是欢欢喜喜、热热闹闹、敲锣打鼓那么轻而易举就实现的。我们要靠自己的努力,大国重器必须掌握在自己手里。要通过自力更生,倒逼自主创新能力的提升。实际上,在国家发展方面,党中央早有战略布局,十九大报告中指出,“创新是引领发展的第一动力,是建设现代化经济体系的战略支撑。要瞄准世界科技前沿,强化基础研究,实现前瞻性基础研究、引领性原创成果重大突破。加强应用基础研究,拓展实施国家重大科技项目,突出关键共性技术、前沿引领技术、现代工程技术、颠覆性技术创新,为建设科技强国、质量强国、航天强国、网络强国、交通强国、数字中国、智慧社会提供有力支撑。加强国家创新体系建设,强化战略科技力量。深化科技体制改革,建立以企业为主体、市场为导向、产学研深度融合的技术创新体系,加强对中小企业创新的支持,促进科技成果转化。倡导创新文化,强化知识产权创造、保护、运用。培养造就一大批具有国际水平的战略科技人才、科技领军人才、青年科技人才和高水平创新团队。”
进入讨论阶段,同志们谈到了当前的教学改革,过于强调模式创新,而相对忽视了内容的创新,应理解内容为体,模式为用的道理,回归到二者的本位上来。这就要求我们通过科研创新为教学提供弹药,通过教学模式创新,来更好地使用弹药,这样才能持续提升人才培养质量,真正落实党中央和习近平总书记提出的“强化基础研究,建设创新型国家”的要求。

迎接本科专业审核评估
2018年4月11日下午,普适计算党支部召开会议,讨论课堂教学,集体学习本科评估相关文件。
审核评估是“用自己的尺子量自己”,目的是引导公司建立自律机制,强化自我改进,提升办学水平和教育质量。评估的核心是质量,目的是保障质量。审核评估的重点是五个度:一是公司人才培养效果与培养目标的达成度;二是办学定位和人才培养目标与国家和区域经济社会发展需求的适应度;三是教师和教学资源的保障度;四是教学和质量保障体系运行的有小毒;五是员工和用人单位的满意度。
理解了审核评估的内容和意义之后,同志们又从定位目标和特色、生源质量、团队队伍、教学过程、教学研究与教学成果产出、教学资源和条件、员工发展和就业、质量保障评价体系、特色项目等方面,系统全面了解公司各专业发展建设情况。
最后,就课堂教学资料准备、注意事项等问题进行了交流和安排部署。


紧密联系群众,落实党建工作
近期,普适计算支部通过支部扩大会议、党小组扩大会议等一系列活动,密切联系群众和民主党派人士,扩大支部工作覆盖面,推进思想工作、业务工作的开展。
2018年3月28日下午,普适计算党支部招开支部扩大会议,邀请团队群众和民主党派人士一道学习《中国共产党章程》、《宪法》,讨论近期教学科研业务。支部于近期还召开了多次党小组扩大会议,联系团队周边群众,通过科研业务,交流思想,形成共识。《宪法》序言指出:社会主义的建设事业必须依靠工人、农民和知识分子,团结一切可以团结的力量。在长期的革命、建设、改革过程中,已经结成由中国共产党领导的,有各民主党派和各人民团体参加的,包括全体社会主义劳动者、社会主义事业的建设者、拥护社会主义的爱国者、拥护祖国统一和致力于中华民族伟大复兴的爱国者的广泛的爱国统一战线,这个统一战线将继续巩固和发展。《中国共产党章程》总纲中指出:中国共产党同全国各民族工人、农民、知识分子团结在一起,同各民主党派、无党派人士、各民族的爱国力量团结在一起,进一步发展和壮大由全体社会主义劳动者、社会主义事业的建设者、拥护社会主义的爱国者、拥护祖国统一和致力于中华民族伟大复兴的爱国者组成的最广泛的爱国统一战线。……。共产党员必须同党外群众亲密合作,共同为建设中国特色社会主义而奋斗。
通过这些活动,扩展了支部工作覆盖面,团结了党员群众,凝聚了人心,提升了工作干劲。

学党章宪法,抓思想业务
2018年3月14日下午,普适计算党支部组织材料开展主题学习活动,集体学习了十三届人大通过的新版《宪法》序言部分和党的十九大通过的新版《中国共产党章程》总纲部分,追本溯源,理解原理,掌握精髓,指导实践。会议还讨论了近期教学科研业务。
中华人民共和国宪法是我国的根本大法,是治国安邦的总章程,是保持国家统一、民族团结、经济发展、社会进步和长治久安的法律基础,是中国共产党执政兴国、团结带领全国各族人民建设中国特色社会主义的法律保证。宪法自身的合理性表现为体现人民的意志、科学合理、制订主体和过程合理。一九四九年,以毛泽东主席为领袖的中国共产党领导中国各族人民,在经历了长期的艰难曲折的武装斗争和其他形式的斗争以后,终于推翻了帝国主义、封建主义和官僚资本主义的统治,取得了新民主主义革命的伟大胜利,建立了中华人民共和国。从此,中国人民掌握了国家的权力,成为国家的主人。1949年颁布的《中国人民政治协商会议共同纲领》奠定了宪法的基础,体现了宪法自身的合理性。
在党章学习中,同志们认识到,必须将马克思主义基本原理科学合理地与中国革命实践相结合,走中国人民自愿选择的适合中国国情的道路,共产主义的理想和目标是让中国人民、世界人民过上幸福美好的生活。要实现理想目标,必须有一个坚强的领导核心,这是广大人民对比“旧中国一盘散沙、任人宰割、国破家亡的惨痛教训”,以及“中国共产党带领领导全国各族人民,经过长期的反对帝国主义、封建主义、官僚资本主义的革命斗争,取得了新民主主义革命的胜利,建立了人民民主专政的中华人民共和国;新中国成立以后,顺利地进行了社会主义改造,完成了从新民主主义到社会主义的过渡,确立了社会主义基本制度,发展了社会主义的经济、政治和文化”,从中得出的颠扑不破的真理。
在会议的最后,王小明同志强调,我们党员是中国人民和中华民族的先锋队,应该在自身工作中起到应有的作用。王小明同志还从公司角度结合支部工作与每位同志谈论交流了个人职业发展规划,明确了近期任务目标。
通过集体学习,理清了思想认识,明确了业务目标,为本学期下一步工作开展奠定了良好开局。


学习习近平新时代中国特色社会主义思想和党的十九届三中全会精神
2018年3月7日下午,普适计算党支部组织材料开展主题学习活动,集体学习习近平新时代中国特色社会主义思想,领会党的十九届二中、三中全会公报精神。
一、习近平新时代中国特色社会主义思想是马克思主义中国化最新成果。习近平新时代中国特色社会主义思想继承和发展了马克思列宁主义、毛泽东思想、邓小平理论、“三个代表”重要思想、科学发展观,是对我们党治国理政思想和理论的重大开拓、对实践经验的高度凝练。二、习近平新时代中国特色社会主义思想为开启建设社会主义现代化国家新征程指明了方向。习近平新时代中国特色社会主义思想彰显马克思主义从实际出发的实践导向,围绕实现社会主义现代化和中华民族伟大复兴这个总任务进行战略谋划,围绕新时代坚持和发展什么样的中国特色社会主义、怎样坚持和发展中国特色社会主义这个重大时代课题进行谋篇布局,精准回应了人民群众关切的许多重大思想理论和发展实践问题,为开启建设社会主义现代化国家新征程指明方向。三、习近平新时代中国特色社会主义思想为应对新时代发展面临的风险挑战提供了科学方法。习近平新时代中国特色社会主义思想,基于我国发展新的历史方位,深刻回答了事关民族复兴和实现伟大梦想的一系列重大理论和现实问题,展现了时代的新气象,顺应了时代的新要求。四、习近平新时代中国特色社会主义思想体现了我们党坚持以人民为中心的发展思想。党的十九大报告指出:“必须始终把人民利益摆在至高无上的地位,让改革发展成果更多更公平惠及全体人民,朝着实现全体人民共同富裕不断迈进。” 五、习近平新时代中国特色社会主义思想为应对全球挑战、解决人类问题提供了全新选择。习近平新时代中国特色社会主义思想着眼坚持和平发展道路,提出构建人类命运共同体、推进“一带一路”建设等新理念新措施,这些为解决人类问题贡献的治理方案,巧妙地把东方经验、中国智慧和人类理想融为一体,为人类文明延续发展贡献了中国智慧,为各国共创美好未来提供了中国方案。
党的十九届二中全会通过的《中共中央关于修改宪法部分内容的建议》,站在健全完善党和国家领导制度、推进国家治理体系和治理能力现代化的高度,作出了一系列重大制度设计,包括坚持党的领导、人大制度、统一战线制度、宪法宣誓制度、国家主席任期制度、国务院管理制度、地方立法制度、监察制度,等等。这些重大修改建议,是保证党和国家长治久安的顶层设计和制度安排。一、把“中国特色社会主义最本质的特征是中国共产党领导”载入宪法总纲,为坚持和加强党的全面领导提供了根本制度保障。二、在国家主席任职规定上作出调整,是健全党和国家领导体制的制度性安排。党的总书记、党的中央军委主席、国家中央军委主席、国家主席的任职规定保持一致,是符合我国国情、保证党和国家长治久安的制度设计,是保证中国共产党、中华人民共和国、中国人民解放军领导人“三位一体”的制度安排,有利于坚持和加强党的全面领导,有利于完善党和国家领导制度,有利于坚持和维护党中央权威和集中统一领导,是中国特色社会主义政治优势和制度优势的重要体现。三、赋予监察委员会宪法地位,为建立集中统一、权威高效的国家监察体系奠定坚实基础。四、增加设区的市制定地方性法规的条款,进一步完善了社会主义立法体制。
会议上,同志们还学习了中国共产党第十九届中央委员会第三次全体会议公报,领会了公报精神。
同志们在学习后表示,党中央的这些重大决策和部署为国家发展指明了方向,振奋了人心,鼓舞了干劲,我们要响应全会号召,紧密团结在以习近平同志为核心的党中央周围,统一思想,统一行动,锐意改革,确保完成深化党和国家机构改革的各项任务,不断构建系统完备、科学规范、运行高效的党和国家机构职能体系,为决胜全面建成小康社会、加快推进社会主义现代化、实现中华民族伟大复兴的中国梦而奋斗!我们教师党员应通过实际行动贯彻落实这些号召,在教学科研岗位上做出成效。

普适计算党支部召开民主生活会
2018年1月24日,普适计算党支部召开党员扩大会议,开展民主评议等活动。会议由路纲同志主持,董蓓同志负责做记录。
会议首先学习了十九大报告的第二、三两部分。习近平总书记指出,中华民族伟大复兴,绝不是轻轻松松、敲锣打鼓就能实现的,要实现这个伟大梦想,全党必须准备付出更为艰巨、更为艰苦的努力,必须进行伟大斗争、建设伟大工程、推进伟大事业,其中起决定性作用的是党的建设新的伟大工程,要确保党在世界形势深刻变化的历史进程中始终走在时代前列,在应对国内外各种风险和考验的历史进程中始终成为全国人民的主心骨,在坚持和发展中国特色社会主义的历史进程中始终成为坚强领导核心。以习近平同志为核心的党中央提出习近平新时代中国特色社会主义思想和基本方略,从战略高度确定了我们的行动纲领,概况起来就是“八个明确”和“十四个坚持”,其内容要义如图所示。


图1. 八个明确和十四个坚持
“八个明确”“十四个坚持”,聚焦的是民族复兴,把握的是时代脉搏,确定的是行动纲领。当这一思想化为神州大地的鲜活实践,历史赋予我们的契机就会成为现实,为中国凝聚起变革的力量、奋进的力量。同志们学习之后深感振奋,十九大报告为我们的事业指明了方向,确定了目标,找到了道路,振奋了精神,坚定了自信,团结了人心,凝聚了力量,奠定了科学的理论基础,更加坚定了我们的信仰。作为教师党员我们责任重大、使命光荣,要努力做好、做优、创新性地开展公司产品工作,为党和人民的教育事业做出真正的贡献。
会议第二项总结了支部2017年以来的支部工作,包括科研、教学、学业帮扶等各项活动。

图2. 三会一课情况汇总
会议第三项开展了批评与自我批评和民主评议,同志们开诚布公地谈自身问题,帮助其他同志找差距。同志们表示要相互帮助,取长补短,提高工作成效。
会议还就今后创新开展支部活动、凝练支部特色提出了一些具体措施,同志们就此进行了讨论。支部将在新学期部署落实这些工作。

坚定文化自信——普适计算党支部主题党日学习活动纪要
2017年12月20日下午,普适计算党支部在文津楼3524教室召开主题党日活动,学习贯彻党的十九大精神。会议由张立臣同志主持,部分党支部成员参加了会议。
会上,张立臣同志通过PPT引领大家开展了文化自信主题学习,题目为“关于中华文化自信的理性思考”。从习近平总书记指出的“我们要坚持道路自信、理论自信、制度自信,最根本的还有一个文化自信”谈起,主要讲述和学习了中华文化自信的四个方面的内容,具体包括:中华文化自信的起源,导致我们的文化不自信的原因,中华文化走向自信历经了怎样的认知、修复过程和中华文化为人类文明做出的贡献。在本次主题日,大家了解和学习的主要观点如下(王兆雷:关于中华文化自信的理性思考):
1. 中华文化自信源于历史;2.近代以来中华民族遭受的艰难险阻导致我们的文化不自信;3中华文化是逐步走向自信的认知、修复、涵养的;4.中华文化给人类文化所作了重要贡献;5. 儒学和道教所提倡的很多理念是中华文化的重要观念。比如孙中山在《三民主义》中提到,“忠孝、仁爱、信义、和平”、“济弱扶倾”,是中华民族固有的价值观。6.中华文化有继承性,是一以贯之的。7. 2013年,习近平总书记在山东考察时指出:“一个国家、一个民族的强盛,总是以文化兴盛为支撑的”,“实现中华民族伟大复兴,需要以中华文化发展繁荣为条件,对历史文化特别是先人传承下来的道德规范,要坚持古为今用、推陈出新,有鉴别地加以对待,有扬弃地予以继承”。8. 中华民族有两大精神,代表士阶层的儒学精神和中共以全心全意为人民服务为宗旨的精神。9. 西方国家想对我们进行文化渗透,中国在文化上要树立起自信心,并对西方文化进行化解、融合和消化,要有把西方文化为我所用的胸怀,这就是中华文化历史上的包容性。10.中华民族的文化有两大特征:第一是坚韧性,团结一致、自强不息;第二是融合性,和异族不断融合,有不可估量的文化合力。《中庸》里面有一句话,叫“舟车所至,人力所通;天之所覆,地之所载,日月所照,霜露所坠;凡有血气者,莫不尊亲”。这跟“大学之道,在明明德,在亲民”的意思大同小异。春秋时期的国家,像宋国、卫国、燕国、楚国都有八百年以上的历史,赵国、韩国、魏国、齐国也有三百年历史,所以中华民族不可能做不到文化自信。11. 我们大概梳理了一下中国历史的主流发展方向,有什么特点?治世时间久于乱世、衰世。据黄宗羲在《明夷待访录》一书里的记载,中华历史上,国家分裂有428年,被敌人占领有226年,在五千年中华文明史中,乱世共计654年,而治世和盛世时间是四千多年。所以治世大于乱世、衰世。形成这一特点的原因就是中央集权下的“郡县制,天下安”。12. 习近平总书记到欧洲访问,强调要搭建沟通的文化桥梁。《人民日报》“今日谈”栏目刊登的《搭建沟通的文化桥梁》,里面有两个观点。一是“万物并育而不相害,道并行而不相悖”。什么意思呢?“万物并育而不相害”,万物都在生长,但是并不相害。大象不会欺负小兔儿,大象也不会伤害绵羊。“道并行而不相悖”,道路有大有小,但都是往前走的,他们之间不会是一种悖论。也就是说,“大道之行也,天下为公”,强调中国文化行王道。什么是王道?用现在的话说,就是走和平发展之路。在文化传播和文化讲述的过程中,我们一定要用群众听得懂的话、群众能理解的话来解读问题。13.政治问题必须和人心联系在一起。说起人心,不得不讲如何做人,人的自觉性是最大的能动性。“问题是时代的声音,人心是最大的政治”,这是习近平总书记的一个著名论断。谈到人心向背,必须谈到文化背景。文化是建立在本民族传统文化的基础上的,文化是人类集体生活的组成,价值观是文化的核心。14. 在国际会议上,每一个国家都有自己的观点,但只有一个观点被国际认可,那就是中国传统文化强调的“己所不欲,勿施于人”,这是国际交往法则中得到大多数国家认可的一个观点。自己不愿意做的事就不要强迫别人这样做。15. 习近平总书记在庆祝全国人民代表大会成立60周年大会上指出,“设计和发展国家政治制度,必须注重历史和现实、理论和实践、形式和内容有机统一。要坚持从国情出发、从实际出发,既要把握长期形成的历史传承,又要把握走过的发展道路、积累的政治经验、形成的政治原则,还要把握现实要求、着眼解决现实问题,不能割断历史,不能想象突然就搬来一座政治制度上的‘飞来峰’。政治制度是用来调节政治关系、建立政治秩序、推动国家发展、维护国家稳定的,不可能脱离特定社会政治条件来抽象评判,不可能千篇一律、归于一尊。在政治制度上,看到别的国家有而我们没有就简单认为有欠缺,要搬过来;或者,看到我们有而别的国家没有就简单认为是多余的,要去除掉。这两种观点都是简单化的、片面的,因而都是不正确的。”16.中国有960万平方公里土地,56个民族,我们能照谁的模式办,谁又能指手画脚告诉我们该怎么办?在丰富多彩的世界上,我们应该禀承兼容并蓄的态度虚心学习他人的好东西;在独立自主的意志上,把他人的好东西加以消化吸收,化成我们自己的好东西,但绝不能囫囵吞枣,绝不能邯郸学步,照抄照搬他国的政治制度行不通,会水土不服,会画虎不成反类犬,甚至会把国家前途命运葬送掉。只有扎根本国土壤,汲取充沛养分的制度才最可靠也最管用。17. 在文化走向自信的路径上,将党纪国法与“修齐治平”的家国情怀联系在一起,将我们的文化自信给予践行,做好自己的工作,就是为国家做贡献。18. 文化自信要注意的问题就是开启民智。社会向好向善向正,文化自信可谓任重而道远。孙中山在《三民主义》中提到,忠孝、仁爱、信义、和平、济弱扶倾,是中华民族“固有的精神”,千万不能丢弃。19. 习近平总书记关于有效实现全球安全治理的新理念,对内是凝聚共识,对外是团结大多数平等对待我国的友善国家,抵制帝国主义和霸权主义,维护世界和平。“一带一路”、亚投行等建设都是我们在践行王道、抵制霸道。中国人讲友善,西方人讲强权,习近平总书记在抗日胜利战争纪念活动上说过一句著名论断:“正义必胜、人民必胜、和平必胜”。20. 中华文化自信源于历史。我们应该增强文化自信,给人类文明做出更大贡献的同时,讲好中国故事,传播好中国声音。

普适计算党支部主题党日学习活动纪要
按照公司《关于认真学习宣传贯彻党的十九大精神的安排意见》以及公司党委宣传部的部署,公司普适计算党支部于2017年12月6日下午在文津楼3524教室召开主题党日活动,学习贯彻党的十九大精神。会议由苏玉萍同志主持。
本次学习活动的主要内容是:建设现代化经济体系;发展社会主义民主政治(十九大报告第五、六部分)。讨论内容有:1.新时代我国经济发展出现了什么新变化?面临这些新变化我们应该如何应对、加快建设现代化经济体系?2.如何推进社会主义民主政治制度化、规范化、法制化、程序化?如何理解坚持党的领导、人民当家作主、依法治国之间的关系?我国社会主义民主政治的特有形式和独特优势是什么?
会上,苏玉萍同志通过PPT向大家介绍了建设现代化经济体系和发展社会主义民主政治的相关内容。首先,介绍了习近平同志关于中国特色社会主义进入新时代需要建设现代化经济的必要性和紧迫性,明确了我国社会主要矛盾已经转化为人民日益增长的美好生活需要和不平衡不充分的发展之间的矛盾。然后,各位同志共同讨论了如何全面准确理解现代化经济体系。针对发展社会主义民主政治的相关内容,重点学习了如何贯彻执行这一理念,包括:发展民主政治必须坚持人民主体地位;发展民主政治必须走中国自己的道路;发展民主政治必须大力推进协商民主;发展民主政治必须推进政治体制改革。
此外,支部同志们根据公司的 “教师结对帮扶家庭经济困难员工”专项行动通知,就如何有效地对家庭经济困难员工实现精准扶贫、深度扶贫,发挥好公司教团队源优势和作用进行了热烈讨论,为以后的帮扶工作做好充分准备。
通过此次学习,支部党员同志对党的十九大精神有了更加深刻的理解和认识,有利于提高政治思想认识和觉悟,把党的创新理论与工作实践紧密结合,做好本职工作,全心全意为师生服务。


普适计算党支部主题党日学习活动纪要
2017年11月22日下午,普适计算党支部在文津楼四层best365小会议室召开主题党日活动,学习贯彻党的十九大精神。会议由李黎同志主持。
会上,支部同志们围绕“专家解读十九大报告十大关键词”的学习材料进行了学习和讨论。本次学习十九大报告十大关键词有:新时代、强起来、主要矛盾、四个伟大、全面小康、新征程、习近平新时代中国特色社会主义思想、土地承包、全面依法治国领导小组和青春梦想,支部同志们不仅回顾学习了这些关键词在十九大报告中的深刻含义,也学习聆听了一些专家学者对这些关键词的讲解和阐述,更深刻地认识和理解了十九大报告对我国发展具有的举足轻重的重要指导意义。
接下来,支部同志们就近期开展的各项工作和自身发展中遇到的问题进行了交流和讨论。交流中,王小明同志针对支部每一位同志的具体情况,都热情恳切地提供了帮助、建议和鼓励。


普适计算党支部召开“学习十九大,做合格党员”学习会议
2017年11月29日,普适计算党支部在文津楼3524教室组织开展日常学习,专题学习了《中共best365官方网站委员会关于认真学习宣传贯彻党的十九大精神的安排意见》文件。此次活动由胡曦明同志主持,普适计算党支部全体党员同志参加。
支部会议首先要求全体党员同志统一思想、凝聚共识,要充分认识党的十九大的重大意义,然后把握精髓、突出重点,认真学习习近平总书记十九大报告的精神要义:深刻领会党的十九大的主题,深刻领会习近平新时代中国特色社会主义思想的历史地位和丰富内涵,深刻领会党的十八大以来党和国家事业发生的历史性变革,深刻领会中国特色社会主义进入了新时代,深刻领会我国社会主要矛盾的变化,深刻领会新时代中国共产党的历史使命,深刻领会实现第一个百年奋斗目标和向第二个百年奋斗目标进军,深刻领会社会主义经济建设、政治建设、文化建设、社会建设、生态文明建设等方面的重大部署,深刻领会国防和军队建设、港澳台工作、外交工作的重大部署,深刻领会坚定不移全面从严治党的重大部署。
会议要求,普适计算党支部全体党员要先学一步、学深一步,反复学习、认真研读、深刻领会、大力宣传、全力贯彻十九大报告中的思想内涵与精神实质,做到真学真懂真用;把学习宣传贯彻党的十九大精神作为当前和今后很长一个时期的首要政治任务,切实将思想和行动统一到十九大精神中来,做好党的宣传工作,以实际行动贯彻落实党的十九大精神。



普适计算党支部主题党日学习活动纪要
2017年11月15日下午,普适计算党支部在文津楼3524教室召开主题党日活动,学习贯彻党的十九大精神。会议由张立臣同志主持。
会上,张立臣通过PPT介绍了《中国共产党章程》的历次修改过程。首先介绍了习近平同志对党章重要地位的论述:“党章就是党的根本大法,是全党必须遵循的总规矩”,“两学一做,基础在学,首先要学好党章,全党学习贯彻党章的水平,决定着党员队伍党性修养的水平,决定着各级党组织凝聚力和战斗力的水平,决定着全面从严治党的水平。不论是高级干部还是普通党员,要做合格党员,学习贯彻党章都是第一位的要求”。接着,从中国共产党的第一次代表大会至第十九次代表大会,介绍了历届大会对《中国共产党章程》的修订内容,重点介绍了十九大对党章的修订内容。最后,对最新党章的部分条款进行了解读,各位同志进行了充分的探讨和交流。
会上,路纲书记和李鹏委员对后续的支部工作做了介绍,包括员工帮扶工作、主题党日活动开展计划等,大家对主题党日活动形式也进行了讨论。


普适计算党支部主题党日学习活动纪要
2017年11月8日下午,普适计算党支部在文津楼3524教室召开主题党日活动,学习贯彻党的十九大精神。会议由卢俊岭同志主持。
会上,支部同志们首先观看了中共中央总书记、国家主席、中央军委主席习近平和中央政治局常委集体瞻仰中共“一大”会址的视频。随后,同志们结合关于党的十九大精神解读的中共江西省委党校江泰然教授的题为《夺取新时代中国特色社会主义伟大胜利》的学习材料进行了学习和讨论,主要内容包括:
一. 党的十九大基本情况
1. 党代会前的几项重要工作
2. 大会主要议程
二. 党的十九大报告的主要内容
1. 党的十九大报告内容简介
2. 党的十九大报告的新思想、新论断、新提法、新举措
三. 学习宣传贯彻党的十九大精神
1. 原原本本、原汁原味地研读党的十九大报告
2. 认真学习党章、坚决维护党章
3. 在做实上下功夫、增强解决问题的本领
四. 结论。
最后,支部同志们表示将进一步认真学习党的十九大报告,准确理解、宣传和贯彻党的十九大精神,如党的十九大报告所号召的那样,紧密团结在以习近平同志为核心的党中央周围,高举中国特色社会主义伟大旗帜,锐意进取,埋头苦干,为决胜全面建成小康社会、夺取新时代中国特色社会主义伟大胜利、实现中华民族伟大复兴的中国梦、实现人民对美好生活的向往继续奋斗!

普适计算党支部例行主题党日活动
2017年11月1日下午,普适计算党支部主题党日活动在文津楼3524教室如期召开。
会上,在王亮同志的主持下,支部同志们分别朗读并学习了《十八届中央纪律检查委员会向中国共产党第十九次全国代表大会的工作报告》。该报告从10个方面全面总结了中央纪委5年来全面从严治党的卓著成效;对五年来的工作进行了概况提炼,归结为7条经验启示;并对今后五年的工作提出了6条明确建议。报告号召全体党员“紧密团结在以习近平同志为核心的党中央周围,开拓创新、奋发进取,坚定不移全面从严治党,锲而不舍把党风廉政建设和反腐败斗争引向深入,为实现“两个一百年”奋斗目标,实现中华民族伟大复兴的中国梦而不懈奋斗”。
随后,王亮同志向大家介绍了党的中央组织,中央政治局常务委员会选举流程和十九大选出的政治局常务委员会委员习近平、李克强、栗战书、汪洋、王沪宁、赵乐际和韩正同志的工作履历,以及2017年10月25日中央常务委员与记者见面会的相关情况。随即又向大家介绍了十九大“点赞”的国之重器——天宫、蛟龙、天眼、悟空、墨子、大飞机等重大科技成果。同志们为我国在党的领导下在科技创新和重大工程建设方面取得的丰硕成果表示热烈祝贺,并深受鼓舞。最后,大家一起讨论了我国在高质量科技论文方面取得成就与挑战,分析了我国与科技强国美国的差距,探讨了我国如何能够加快步伐早日成为世界科技强国。


“数”学十九大报告
——普适计算党支部召开主题党日活动
2017年10月25日下午,普适计算党支部主题党日活动在文津楼3524教室召开。
会上,在王艳娥同志的主持下,支部同志们首先回顾了十九大召开的基本情况。然后,通过十九大报告中提到的一些关键数字,认真学习和讨论了十九大报告的内容,比如“一个历史方位,一个重要思想、一个重大变化”,“两个没有变和两个阶段”等。大家学习十九大精神热情高涨。通过学习,大家清楚了我国目前所处的历史地位和发展战略,也从中体会到报告中提到的一些新判断、新提法、新概念、新要求和新部署,如“我国社会主要矛盾已经转化为人民日益增长的美好生活需要和不平衡不充分的发展之间的矛盾”、“习近平新时代中国特色社会主义思想”、“中国特色社会主义进入新时代”、“建设富强民主文明和谐美丽的社会主义现代化强国”、“新时代坚持和发展中国特色社会主义的基本方略”等。
接着,王小明同志建议我们不仅要政治过硬,也要本领高强,将十九大精神化作不竭动力,切实做好自己的本职工作,紧抓和促进科研业务的成效。李黎同志汇报了对帮扶的一年级同学进行《数据结构》辅导的情况。向李黎老师致敬!卢俊岭、李鹏、胡曦明、张立臣、王艳娥同志分别就各自负责的员工帮扶工作和教学科研业务工作情况等进行了汇报,并与大家一起进行了讨论。



《决胜全面建成小康社会 夺取新时代中国特色社会主义伟大胜利》
——普适支部组织观看学习习近平总书记的十九大报告
2017年10月18日,普适支部组织成员观看学习了习近平总书记代表第十八届中央委员会向党的十九次全国代表大会做的报告:《决胜全面建成小康社会 夺取新时代中国特色社会主义伟大胜利》。
习近平同志指出,这次大会的主题是:不忘初心,牢记使命,高举中国特色社会主义伟大旗帜,决胜全面建成小康社会,夺取新时代中国特色社会主义伟大胜利,为实现中华民族伟大复兴的中国梦不懈奋斗。报告分13个部分:一、过去五年的工作和历史性变革;二、新时代中国共产党的历史使命;三、习近平新时代中国特色社会主义思想和基本方略;四、决胜全面建成小康社会,开启全面建设社会主义现代化国家新征程;五、贯彻新发展理念,建设现代化经济体系;六、健全人民当家作主制度体系,发展社会主义民主政治;七、坚定文化自信,推动社会主义文化繁荣兴盛;八、提高保障和改善民生水平,加强和创新社会治理;九、加快生态文明体制改革,建设美丽中国;十、坚持走中国特色强军之路,全面推进国防和军队现代化;十一、坚持“一国两制”,推进祖国统一;十二、坚持和平发展道路,推动构建人类命运共同体;十三、坚定不移全面从严治党,不断提高党的执政能力和领导水平。
——“中国共产党人的初心和使命就是为中国人民谋幸福、为中华民族谋复兴”
——“一个政党,一个政权,其前途命运取决于人心向背。人民群众反对什么、痛恨什么,我们就要坚决防范和纠正什么。”
——“全党必须牢记,为什么人的问题,是检验一个政党、一个政权性质的试金石。”
——“中国特色社会主义政治发展道路,是近代以来中国人民长期奋斗历史逻辑、理论逻辑、实践逻辑的必然结果,是坚持党的本质属性、践行党的根本宗旨的必然要求。”
——“习近平新时代中国特色社会主义思想是全党全国人民为实现中华民族伟大复兴而奋斗的行动指南”
——“我国社会主要矛盾已经转化为人民日益增长的美好生活需要和不平衡不充分的发展之间的矛盾。”
——“解放和发展社会生产力,是社会主义的本质要求。我们要激发全社会创造力和发展活力,努力实现更高质量、更有效率、更加公平、更可持续的发展!”
——“我们要建设的现代化是人与自然和谐共生的现代化,……,还自然以宁静、和谐、美丽。”
——“推进军人荣誉体系建设,培养有灵魂、有本事、有血性、有品德的新时代革命军人,永葆人民军队性质、宗旨、本色”
——“文化是一个国家、一个民族的灵魂。文化兴国运兴,文化强民族强。”
——“使全面建成小康社会得到人民认可、经得起历史检验。”
——“实现中华民族伟大复兴,是全体中国人共同的梦想”
——“中华民族是历经磨难、不屈不挠的伟大民族,中国人民是勤劳勇敢、自强不息的伟大人民,中国共产党是敢于斗争、敢于胜利的伟大政党。”
——“青年兴则国家兴,青年强则国家强。”
——“大道之行,天下为公。”
……
总书记的讲话直抵人心,我们将紧密团结在党中央周围,高举中国特色社会主义伟大旗帜,锐意进取,埋头苦干,为实现推进现代化建设、完成祖国统一、维护世界和平与促进共同发展三大历史任务,为决胜全面建成小康社会、夺取新时代中国特色社会主义伟大胜利、实现中华民族伟大复兴的中国梦、实现人民对美好生活的向往继续奋斗!


主题党日活动简报
2017年10月11日下午2:30,普适计算党支部在文津楼3524教室开展了例行主题党日活动。
首先,支部同志共同学习了人民网社论:“多一点黄大年式的'疯魔劲'”。黄大年是著名地球物理学家,生前担任吉林大学地球探测科学与技术公司教授、博士生导师。“振兴中华,乃我辈之责”。2009年,黄大年毅然放弃国外优越条件回到祖国,刻苦钻研、勇于创新,取得了一系列重大科技成果,填补了多项国内技术空白,今年1月8日不幸因病去世,年仅58岁。习近平总书记作出重要指示,强调要以黄大年同志为榜样,学习他的爱国情怀、敬业精神和高尚情操。学习他心有大我、至诚报国的爱国情怀,学习他教书育人、敢为人先的敬业精神,学习他淡泊名利、甘于奉献的高尚情操,把爱国之情、报国之志融入祖国改革发展的伟大事业之中、融入人民创造历史的伟大奋斗之中,从自己做起,从本职岗位做起,为实现“两个一百年”奋斗目标、实现中华民族伟大复兴的中国梦贡献智慧和力量。
然后,支部同志集体学习了党章部分内容。切实践行“两学一做”重要指示。要在“两学一做”学习教育中明确自己的身份和定位,要有赶超进位、奋勇向前的使命担当,要热爱自己从事的崇高事业,自觉增强工作的积极性、主动性和创造性,勇于在“两学一做”的实践中探索突破,在突破中推进工作的崭新局面。
最后,会议讨论了后续主题党日活动的具体方案以及员工帮扶有关细节工作。

主题党日活动简报
2017年9月27日下午2:30,普适计算党支部例行主题党日活动在文津楼3524教室召开。
支部同志首先集体学习了公司党委下发的教育部有关文件,通过具体案例深入了解十八大以来党风廉政建设取得的重要成果;深刻体会到自十八大中央出台八项规定以来党风政风为之一新的新局面;也意识到党的纪律和规定的严肃性。王小明同志指出,贯彻规定、落实任务殊非易事,党员同志要严格要求自己,恪守党的纪律和政治规矩,不断提高党员同志拒腐防变能力。
随后,李鹏同志报告了25日习近平总书记在参观“砥砺奋进的五年”——十八大以来大型成就展时的重要讲话内容。展览展示了党的十八大以来,以习近平同志为核心的党中央团结带领全党全国各族人民,坚持和发展中国特色社会主义,统筹推进“五位一体”总体布局、协调推进“四个全面”战略布局,改革开放和社会主义现代化建设取得的新的重大成就。习近平总书记强调,要广泛宣传党的十八大以来党和国家事业发展的生动实践、重大成就、宝贵经验。唱响主旋律,弘扬正能量,激励全党全国各族人民坚定中国特色社会主义道路自信、理论自信、制度自信、文化自信。振奋精神、砥砺奋进、再接再厉,深入推进伟大斗争、伟大工程、伟大事业,为实现“两个一百年”奋斗目标、实现中华民族伟大复兴的中国梦继续奋斗,迎接党的十九大胜利召开。
会上,支部成员还就本学期员工帮扶工作中面临的具体问题、员工的细节情况、帮扶具体阶段做了讨论,并就近期任务做了部署。
最后会上还讨论了有关教学方法提高与科研项目申报等有关事宜。



主题党日学习纪要
2017年9月20日下午,普适计算党支部召开了“两学一做”学习教育研讨会,学习了习近平总书记在组织生活会上的讲话。总书记讲道,在十九大召开之际,同志们要把自身的事情做好,做一个脱离低级趣味、高尚的人,严守纪律和规矩,在新时代“两个一百年”中无私奉献。同志们学习后表示,要以先进人物为榜样,做好自身工作。
会上,同志们还深入讨论了员工工作中存在的不足;共同探讨了科研问题,将思想工作与业务紧密联系在一起。


总结改进,砥砺前行
——普适计算党支部召开主题党日活动
2017年9月13日下午,普适计算党支部召开了主题党日活动,部署了新学期工作并全方位讨论了支部上学期各项任务完成的情况。公司党委书记黄怀平、党委副书记袁冰和党委秘书郭康凌同志到会指导工作。
会上,支部同志们首先就2017党建研究任务和“两学一做”支部工作案例展开了讨论,确定了题目及内容,力争通过这些工作的开展和组织,进一步落实公司关于《best365官方网站推进“两学一做”学习教育常态化制度化实施方案》、《best365官方网站基层党建工作责任制实施办法》等重要文件精神。
会议总结了支部今年以来开展各项工作获得的成绩及存在问题。王小明同志回顾了支部紧抓和促进科研业务的成效,他指出,作为一个合格党员必须从业务上抓起,思想上高度重视、行动上切实有为,才能真正发挥先锋模范带头作用;支部成员还要不断提升修养能力,锻炼领会院校会议及文件精神的能力、锻炼探讨问题的能力等。卢俊岭、张立臣、李黎、王艳娥、路纲、李鹏、胡曦明、苏玉萍、王亮、董蓓同志结合亲身教学和科研经历,回顾了“两学一做”学习教育开展以来,支部精神面貌、成员理论水平和干事能力的改进提升,大家深刻认识到:支部内部的精诚团结与合作,对教学科研业务的顺利开展至关重要。
best365分党委书记黄怀平、副书记袁冰和党委秘书郭康凌同志到会监督、指导工作。在听取了同志们的发言后,黄书记指出,主题党日是公司、公司落实“两学一做”学习教育常态化制度化的重要措施,可以围绕“三会一课”、服务群众、交纳党费等等主题灵活开展,开展活动的地点和人员等也可根据工作需求实时调整;要脚踏实地促进个人及公司业务发展,切忌空对空搞形式;党员在各项活动及日常生活中要发挥正能量,旗帜鲜明地起模范表率作用;同时,也要大力弘扬中华民族传统美德。
会议最后部署了近期支部工作的具体任务。支部同志们纷纷表示,及时的总结改进使我们进一步明确了目标方向,作为基层党支部的合格一员,须鼓足干劲,砥砺前行!




党员风采:张玉梅同志在学科竞赛和教学工作中取得佳绩



2014年6月10日至6月12日,陕西省第一届研究生电子设计竞赛暨全国第九届研究生电子设计竞赛西北赛区选拔赛在西安电子科技大学举行,来自西北大学、西北工业大学、西安交通大学、兰州大学、兰州交通大学、best365官方网站、西安电子科技大学等多所西北地区高校的196支队伍参加了此次比赛。张玉梅老师指导的作品“一点不厉害”(王挺,邓科,聂祥林)获得三等奖。
2015年4月2日,2015年Imagine Cup微软“创新杯”陕西大赛暨陕西省青年员工创新创业大赛颁奖典礼在西咸新区沣西新城举办。本次大赛由中共陕西省委高教工委、陕西省人力资源和社会保障厅、陕西省中小企业促进局、西咸新区开发建设管委会、共青团陕西省委员会共同主办,陕西微软创新中心承办。微软“创新杯”陕西赛区吸引了全省40多所各大院校、1472支队伍、近10000人参赛,比赛设置“世界公民”、“最佳创新”、“游戏”三个方向,经过校区初赛、陕西区复赛、陕西区决赛在线答辩层层筛选,最终三个方向共有来自西安交通大学、西北工业大学、西安电子科技大学、长安大学等八所高校的28支队伍进入总决赛。张玉梅老师指导的“Shan-Star”团队、马君亮老师指导的“Little Kids”团队和韩广兴等同学组成的团队等三支队伍,经过校园争霸赛和陕西赛区半决赛的筛选成功入围创新杯陕西赛区总决赛。经过两天的激烈角逐,共有来自八所院校的18支队伍脱颖而出,在决赛中获奖。公司荣获“最佳组织奖”,公司“Shan-Star”团队完成的“ 约惠吧”作品荣获“世界公民”方向三等奖。
2015年7月24至25日,由第十届全国老员工“飞思卡尔”杯智能汽车竞赛组织委员会、飞思卡尔半导体公司协办,教育部高等公司自动化类专业教学指导委员会主办的2015年第十届全国老员工“飞思卡尔”杯智能汽车比赛(西部赛区)在长安大学举行。本届西部赛共有来自西南交通大学、四川大学、西北工业大学、重庆大学、兰州大学、电子科技大学等58所西部高校的243支队伍、980余名师生参赛。best365派出张玉梅老师、吴晓军老师指导的电磁组、摄像头组两支代表队参加了本次比赛。经过试车、预赛和决赛三个环节的竞赛,两支代表队在西部赛区243支队伍中脱颖而出,分别获得二等奖和优胜奖。从2015年1月组装车模,直到2015年7月23日参加比赛,同学们和指导老师都付出了辛勤劳动,利用6个月的时间团结协作、钻研技术,认真备战。期间所有假期,同学们和指导老师在雁塔校区教学一楼,进行车模组装、硬件学习、方案设计、程序编写和车模试跑,不懈的努力最终赢得了佳绩。
2015年8月全国研究生智慧城市技术与创意设计大赛决赛在武汉大学举行,比赛从初赛到决赛历时半年,共吸引全国172所高校院所共3500余名研究生报名参赛。经过网络初评,公司与清华大学、北京大学、武汉大学、西安交通大学等118所高校院所141支队伍近400名师生进入总决赛。由公司张玉梅副教授指导的研究生团队“‘智能新室感’NFC智能家居系统辅助应用”项目和吴晓军教授指导的“‘Guide Voice’旅游语音交互移动应用”项目团队从来自全国172所高校的667支队伍中脱颖而出,进入决赛,最终获得两项三等奖,在各参赛高校中名列前茅。
2017年6月21日上午10点,2017年“长天奖”颁奖表彰大会在公司报告厅举行。公司教育基金会秘书长刘建斌,公司党委书记黄怀平,副经理马苗、雷秀娟、刘侍刚、董春生,各年级辅导员,获奖教师及员工50余人出席。张玉梅副教授荣获二等奖。这是张玉梅老师自2015年获得长天学博奖一等奖以来,再度获得该荣誉。
2016年6月2日-3日,第二届教师实验教学创新技能大赛决赛在公司雁塔区教学七楼举行。大赛委员会邀请国家级教学名师、西安交通大学冯博琴教授担任本次决赛专家组组长;中组部专家教学名师、西北大学研究生院经理赖绍聪教授,陕西省教学名师、西北大学高胜利教授,西北工业大学副董事长万小朋教授,西安电子科技大学教务处副处长郭涛教授,以及公司国家级教学名师傅钢善教授等14人担任本次大赛专家组评委委员。根据专家组评分结果,公司张玉梅副教授获得二等奖。大赛专家组组长冯博琴教授对实验创新技能大赛进行了全面总结。他表示此次大赛涉及学科范围广、教师参与度高,达到了“以赛促改,以赛促教”的目的,希望大赛委员会以此契机加快制定本科实验教学规范和标准,加强实验课教师的培训,形成实验教学内容的更新和课堂教学方法的创新机制。专家组成员表示本次实验教学创新技能大赛举办非常成功,充分展示了师大实验教学课堂的良好风貌,也为全省各大高校实验教学改革提供了示范。
成绩背后是辛勤的付出和不懈的追求。张玉梅同志自来公司参加工作以来,已连续多年获评院校优秀工作者,在科研教学领域均做出突出贡献。当前,best365正以“创建知名特色学科,培养卓越创新人才”为总体目标,实施本科人才培养质量工程,张玉梅同志以实际行动做表率,出色地发挥了党员的先锋模范作用。
向张玉梅同志学习!
附:
张玉梅,女,西北工业大学毕业,博士,副教授, 硕士生导师。中国计算机学会CCF会员,ACM会员。2016年至2017年在美国堪萨斯大学进行访问学习。研究领域:虚拟现实、人工智能、非线性动力学与控制。当前主要从事虚拟/增强/混合现实技术研究工作
普适计算党支部召开学期工作总结会议
2017年7月7日上午,普适计算党支部在普适计算506实验室召开了学期支部工作总结会议,支部12位党员全员出席了会议。
会上,首先由路纲同志主持了三堂微党课学习讨论。党课内容一:支部同志集体学习了习近平同志2017年对推进“两学一做”常态化、制度化的重要指示。同志们充分认识到“两学一做”学习教育不但是“推进思想建党、组织建党、制度治党的有力抓手,是全面从严治党的基础性工程,要坚持不懈抓下去”,它也将为党领导团结全国人民实现“中国梦”提供根本制度保障和工作方法。作为基层支部要把思想政治建设放在首位,抓实各项工作;作为基层党员应深入理解、强化“四个意识”,着眼、服务于“五位一体”“四个全面”战略布局;作为教师党员,须以身作则,更好地发挥先锋模范作用。党课内容二:习近平同志要求“坚持用党章党规规范党员、干部言行,用党的创新理论武装全党”,为响应总书记号召,支部同志轮流诵读了《中国共产党章程》第一章“党员”,结合实际案例分析了“组织上入了党、思想上却游离于组织之外,幻想一边享受党员身份带来的光环,一边却不受纪律和规矩的约束,当“自由人”“特殊人””这种思想和行为的危害,须“主动把自己置于组织和群众的监督之中,时时事事检省,拂思想之尘、祛作风之弊、除行为之垢”。党课内容三:针对党费交纳中存在的实际问题,学习了相关政策知识。
接着,路纲向支部汇报了上学期员工学业帮扶工作取得的实际成效,以及本学期支部成员的员工帮扶工作开展情况,并就下学期员工工作的开展做了部署。同志们就帮扶工作中各自碰到的实际问题开展了讨论,大家认识到,应进一步增加支部成员之间的沟通、互相帮助督促、充分调动各种资源、坚持不懈,方能见到明显成效。
随后,路纲简要总结了支部在思想建设与教学科研业务相结合方面开展的工作,以及取得的成绩。
王小明同志指出,党员在日常教学科研工作不断取得成绩的同时,也要特别注重思想意识水平的不断提高,不能放松党课理论学习和个人思想觉悟发展,要通过支部活动和实际工作,既增强党性修养水平又促进个人工作能力快速提升。王小明还就党外人士联络、教学资源发展和教师岗位聘任等有关工作给出了工作思路和中肯建议。
李鹏同志介绍了有关“三会一课”制度的具体要求,指出严格执行“三会一课”制度,对于健全党的组织生活、从严教育管理党员、提高党员素质、增强基层党组织的凝聚力战斗力,具有重要作用。李鹏汇报了员工帮扶工作的最新进展,并就如何策划民族重大节日庆祝事宜与同志们展开讨论。李鹏还汇报了视觉识别系统相关工作进展。
张玉梅同志详细介绍了最新的党费交纳方法,通报了支部在公司党费交纳工作中展现的良好精神风貌。张玉梅还详细介绍了党外人士联络工作中取得的重要进展,并就科技扶贫、民主党派发展等情况做了介绍。
胡曦明、李黎、王艳娥、苏玉萍、卢俊岭、王亮、张立臣、董蓓同志分别就各自负责的员工帮扶工作、教学科研业务工作和“两学一做”学习教育等进行了汇报,并与大家一起进行了讨论。
会议最后,在李鹏同志提议下,为进一步完善“三会一课”制度,依据实际工作情况,支部规划成立两个党小组,并向上级党委报备申请批准。
一学期以来,普适计算党支部注重自身思想和组织建设,在公司党委、公司党委的有力领导下,紧密团结在以习近平同志为核心的党中央周围,紧紧围绕教学科研与员工发展工作中的具体问题,解放思想,与时俱进,抓住机遇,找准定位,扎实工作,开拓进取,团结带领支部党员和研究团队成员,振奋精神,推动各项工作不断向前发展。

普适计算党支部思想业务简报
近期,陕西省科技厅公布了2017年度陕西省自然科学基础研究计划项目立项结果,公司有45个项目得到立项,其中,普适计算党支部及相关团队成员获得6项支持(best365含现代教学技术教育部重点实验室共获得9项立项)。
业务进展与理论学习相得益彰。在best365分党委的领导下,支部将“两学一做”思想理论学习常态化并实现了团队成员的全覆盖,各成员提升思想认识水平、强化内心动力,向既定目标努力;学习教育与业务工作相统一、互促进,落到实处。今后,支部将不断总结学习,努力探索,更好地发挥自身作用。
附:2017年度陕西省自然科学基础研究计划项目立项名单

活动简报:支部成员分赴桂林、厦门开展教学科研交流活动
2017年4月15日至16日,支部和普适计算团队成员路纲、张钰、张锲石、郝飞,以及best365曹函教授等人,赴桂林参加了由教育部高等公司计算机类专业教学指导委员会、中国信息通信研究院、清华大学数据科学研究院联合举办的首届大数据教育高峰论坛。论坛就大数据人才培养、大数据教育实践的探索、大数据时代的计算机专业与课程建设探索、学习方法和考试方式改革的探索、产教融合大数据专业建设实践等展开了深入讨论。
4月28日至30日,支部及普适计算团队成员张立臣、张玉梅、李鹏、张钰、张锲石,吴晓军、王小明、林亚光(博士生)、李菁菁(博士生)、赵若男(硕士生)10人受邀参加由中国计算机学会主办、中国计算机学会传感器网络专委会协办、华侨大学(厦门)承办的“2017智能感知与大数据高端论坛”学术会议。
哪里有业务哪里就有党的工作。两会期间,大家一方面就公司在大数据、人工智能教学领域的发展机遇和规划布局积极讨论、进言献策;另一方面,以支部负责党外人士联系工作的张玉梅老师为代表,参会支部同志利用会余时间,主动联系吴晓军老师、张钰老师、张锲石老师和郝飞老师等党外人士,了解他们在思想、工作、学习和生活等方面的情况,听取他们对公司教学、科研、人才培养、管理等方面的意见和建议,多次针对实际问题深入交换意见,……。
最美人间四月天。学习教育与业务工作的相统一、互促进,密切了党群联系,提升了团队凝聚力,形成良好工作局面。





党员风采:胡曦明同志为公司青年教师做课堂教学示范
为贯彻落实本科人才培养质量实施方案,提高教师队伍的整体教学能力,在best365的组织下,我支部胡曦明同志经过精心准备,于2017年4月18日下午为公司青年教师做了一堂生动精彩的课堂教学示范。参加观摩学习的支部成员包括王亮、王小明和路纲等同志。
胡老师以理解域名解析DNS原理、掌握DNS实际操作技术为教学目标进行示范。课堂上,胡老师紧扣主题,教学组织合理,理论剖析透彻准确,讲解条理清晰深入浅出,板书规范醒目,课件生动美观,教学风格富有魅力,展示了深厚的基本功和投入的教学态度。胡老师还将先进的BYOD(基于自有设备)教学理念引入课堂,当堂讲解当堂在手机上利用互联网做实验体验,充分调动了员工的积极性,活跃的气氛自始至终贯穿课堂,形成高效的师生互动。观摩教师课后与胡老师一道进行了交流研讨,他们表示示范课让其受益匪浅,从中汲取了很多宝贵教学经验和教学方法,其在今后的课堂教学中将取长补短,不断提高教学质量。
胡曦明同志努力钻研教学科研,他曾在2014年第七届青年教师教学基本功大赛理科组获得一等奖,其作品《三层交换之精解》在2015年第二届全国高校微课教学比赛中荣获省级一等奖、国家级二等奖,带领员工多次参加各类竞赛获奖,他还多次热心为支部及公司年轻教师做教学指导和交流,充分发挥了党员的先锋模范作用。


欢迎回国同志,部署支部工作
一年之计在于春,3月30日下午,普适计算党支部召开支部会议,欢迎近期访学归来的三位同志,并就支部2017年度工作做了规划部署。
会上,近期访学回国的三位教师党员张玉梅、王艳娥和李鹏同志分别介绍了在外研修期间的学习、工作、生活和思想情况。张玉梅同志介绍了她所从事的虚拟现实、增强现实和混合现实等最新技术发展与研究工作。王艳娥同志分享她了在非均匀空间对单个物种数量、物种入侵和竞争的影响方面的研究进展。李鹏同志汇报了有关无线传感器网络下多媒体信息传输的最新研究进展。
三位老师还就海外研修期间的思想政治情况和党课学习情况专门进行了汇报。王小明同志结合自身留学经历,深入分析了中美两国基本国情的差异,他强调支部党员更要有“道路自信、理论自信、制度自信和文化自信”,发挥党员的先锋模范作用,用实际行动向师生、向社会传递这种自信。王小明还同与会同志一道就教学、科研工作中的新形势、新问题进行了交流和讨论。
路纲同志向刚回国的老师介绍了2016年支部“两学一做”学习教育开展的有关情况。支部还对党内外联络机制、资料建设和新学期员工工作等进行了分工部署。
本次会议明确了工作方向,鼓舞了干劲,为新学期及今后的支部工作开展做好了准备。

2016年度支部总结会
2017年1月14日下午,普适计算党支部召开了2016年度支部工作总结会。
会上,路纲同志代表支部总结了一年来的支部工作,包括党员排查、“两学一做”学习教育、科研教学业务、员工工作、制度建设和未来支部工作规划等。王小明、张立臣、李黎、苏玉萍、王亮同志结合自身工作中遇到的问题进行了交流讨论。王小明同志还结合公司、公司工作,谈了支部工作的新形势和面临的挑战,他说,既要看到成绩也要摆出问题,及早筹划,每个成员都应从思想上高度重视,进而从行动上体现党员先进性。
最后,就下学期的支部工作进行了规划和部署,向因工作未到会的同志传达了会议精神。

支部召开民主评议动员会
根据公司党委要求和公司分党委的工作安排,普适计算党支部于2016年12月30日召开了民主评议动员会,传达有关文件精神并部署相关工作。
会上,首先由路纲同志介绍了评议主题,即“做讲政治、有信念,讲规矩、有纪律,讲道德、有品行,讲奉献、有作为的合格党员”,并解释了其内涵,说明了详细评议步骤。之后,支部成员以微党课的形式学习了《中国共产党章程》《中国共产党廉洁自律准则》《党纪处分条例》《中国共产党问责条例》《关于新形势下党内政治生活的若干准则》《中国共产党党内监督条例》以及党的十八届六中全会精神的一些核心内容。通过学习,进一步提高了支部党员的思想政治觉悟,同志们充分认识了民主评议党员对于保持党员队伍纯洁性和先进性的重要意义。
支部成员还就近期员工工作的开展进行了交流。李黎、王亮、卢俊岭、苏玉萍等同志针对一些突出问题谈了自己的经验体会,王小明、胡曦明、张立臣和董蓓同志提出了方法和建议,大家一致认为还应继续探索并建立相应的制度体系。
最后,王小明同志从一流团队建设的角度出发,谈了合格党员的标准要求,同志们深感任重道远,需加强努力。
本次会议为支部民主评议会的顺利召开做了思想、组织和工作准备。

内地民族员工教育服务管理与工作实践报告
2016年12月15日,陕西省委高教工委副部长库来西·伊布拉音博士来公司做了关于内地民族员工教育服务管理与工作实践的报告。党委副书记袁冰,副经理董春生,学工部、普适计算党支部以及公司的部分师生参加了报告会。
库来西老师首先从 “平等、团结、进步、繁荣”的国家民族政策精神谈起,通过实例深入生动地介绍了民族地区的发展状况和员工工作的开展情况。她讲道,国家的法律法规尤其是宪法和教育法是开展工作的依据,党的民族政策是做好员工管理工作的生命线。民族员工受语言障碍、环境适应、专业兴趣等因素影响,在大学初期的学习和生活中可能存在一些困难,针对这些问题要尊重文化生活习惯、鼓励交流交融;正视差异并逐步缩小差异;坚持原则、灵活应用;提供及时必要的帮助,抓好不同时期的教育;积极引导员工转变就业观念,自主整合并创造条件。库来西老师结合亲身经历介绍了民族员工管理服务工作思路和方法。她强调,要维护好员工的正当权益,解决好正常的需求;提高教育工作的温度;及时了解员工动态;确立不同时期的工作重点;激发潜能、助民族员工提高成才,成为祖国建设和发展的栋梁人才;从思想、学习、教育、生活、就业、情感精神等方方面面着手,做细做深做优管理服务工作并持之以恒。
与会师生结合自身工作实践和体验与库来西老师进行了深入交流。针对师生提出的问题,库来西老师谈道,开展教育服务管理工作时,要有坚定正确的信念,要深入理解党的民族政策和国家相关法规,正确把握民族问题的判断标准,在依法依规坚持原则的前提下,可以采用灵活多样的工作方式和方法。民族团结一家亲的国策需要党领导团结社会各界,齐心协力,久久为功,通过几代人长期共同努力建设来取得成效。
库来西老师的报告使与会师生深感作为党员和教育工作者所肩负的责任,大家表示,要坚定理想信念,努力把各自工作做好,为祖国的全面发展和全体人民的生活幸福贡献力量。

讲奉献,有作为
——普适计算党支部结合教学业务开展“两学一做”学习教育
按公司分党委部署,2016年12月8日普适计算党支部召开以“讲奉献、有作为”为主题的“两学一做”学习教育讨论会。
会上,路纲同志首先传达了近期上级党组织部署的各项工作的精神,与会同志以问答的形式集体学习讨论了“两学一做”学习教育应知应会内容,包括四个进一步、五个着力、三会一课、四讲四有、四有好老师、四个全面战略布局、五大发展理念、四个意识等,同志们表示,这些总结非常到位有力、鼓舞人心,在党的正确领导下,伟大中国梦定能实现。王小明同志指出,温故而知新,要通过把教学科研业务做好来巩固体现“两学一做”学习教育成果,在他的倡议下,与会同志就青年教师的教学能力发展展开了热烈讨论。胡曦明同志结合自身在教学中的独到体验对青年教师教学进行了细致入微的指导,卢俊岭、张立臣、于汪洋、苏玉萍、王亮等同志纷纷提出各自意见。王小明同志总结道,众人拾材火焰高,通过集体努力,从点滴做起,久久为功,一定能提升教学水平,做员工满意的好老师。
最后,部署了下一阶段的民主生活会和员工工作,并向海外访学的同志和因工作未能参加支部会的同志传达了会议精神和安排。


弘扬长征精神,做好党内监督,开创工作新局
2016年11月25日,普适支部召开会议,学习习近平总书记的《在纪念红军长征胜利80周年大会上的讲话》和《中国共产党党内监督条例》,部署员工工作。
正如总书记所说,长征是理想信念的伟大远征、是检验真理的伟大远征、是唤醒民众的伟大远征、是开创新局的伟大远征;长征的过程,不仅是战胜敌人、赢得胜利、实现战略目标的过程,而且是联系实际、创新理论、探索革命道路的过程;一个不记得来路的民族,是没有出路的民族。毛泽东同志指出:谁使长征胜利的呢?是共产党。没有共产党,这样的长征是不可能设想的。中国共产党的领导,是中国革命、建设、改革不断取得胜利最根本的保证,是中国特色社会主义最本质的特征,也是中国特色社会主义的最大优势,必须毫不动摇坚持和完善。治国必先治党,治党必定从严。《中国共产党党内监督条例》从指导思想、基本原则、监督内容、监督对象、监督主体、监督方式、内外监督相结合等方面规范党内监督,保持党的先进性和纯洁性。与会同志认为,把长征伟大精神融入思想、业务和工作生活中是弘扬长征伟大精神的好方式,是我们克服困难、开创新局的法宝;《中国共产党党内监督条例》的有效实施则能保障党和人民事业随着时代前进而发展。会议随后讨论了近阶段员工工作中的问题,拟定了下一步工作思路和方案。
蓝图已绘就,奋进正当时。我们要大力弘扬伟大长征精神,奋发有为,继续把革命前辈开创的伟大事业推向前进,在实现“两个一百年”奋斗目标、实现中华民族伟大复兴的中国梦新的长征路上续写新的篇章、创造新的辉煌!


游旭群同志参加公司普适计算党支部“两学一做”学习教育专题研讨会
2016年11月8日,公司普适计算党支部召开 “两学一做”学习教育研讨会,游旭群副董事长、公司党委书记黄怀平、副书记袁冰参加会议。
支部书记路纲首先就支部“两学一做”学习教育的具体思路、方案措施、成效及存在的问题等向与会同志做了汇报。之后,各位党员结合各自教学科研工作展开了讨论。李黎结合自己在新疆的生活经历指出,我们的员工未来将是当地建设的栋梁人才,作为一名党员教师,更应充分认识到课堂教学工作对国家发展的意义,要教育员工树立远大理想,合理地规划并落实在行动上。胡曦明结合自己的部队工作经历强调,“两学一做”学习教育需要“真学、真懂、真信、真用”。他用一句话来概括对教师党员的基本要求,即“学党章学精神诚心为人民服务,做合格做先进实意干教育事业”。胡曦明认为,公司党委将支部建在科研团队上是一种新探索,符合教育理论中社会建构流派关于协作学习的理论,将更好地凝聚力量、推动公司发展,他用对联总结为:“前有革命军人,支部建在连上,铸就坚强堡垒,保战斗力能打胜仗;今有师大教师,支部建在团队,开展两学一做,促“十三五”发展提速”。苏玉萍谈到,课堂教学中要引导员工,以自身模范言行传达积极正面的能量和影响。王亮表示,“两学一做”学习教育对自己的科研和教学成长起到很大促进作用。张立臣认为,普适计算党支部的政策学习很及时、业务指导很深入,学有成效。于汪洋讲到,通过“两学一做”学习教育,自己在处理教学和科研的关系、如何把握好时间等问题上有了更深的认识。王小明指出,“两学一做”学习教育开展以来,支部同志在思想上非常重视学习,业务上相互开诚布公地提供帮助,支部和整个公司的学习、工作风气都有了很大转变提高,涌现了不少高质量成果。
在认真听取完支部汇报和同志们的发言后,游旭群副董事长做了重要讲话。他认为,普适计算教工党支部非常严肃地对待“两学一做”学习教育,态度端正,学习形式多样,做到了包括海外访学同志在内的支部成员全覆盖;支部成员的科研教学业务成绩突出;员工帮扶工作具有重要意义。支部工作的这些经验值得总结推广。就同志们关心的党支部工作的成效检验问题,他指出,这个问题尚无标准统一答案,但以下三个方面是基本和共同的,即,成员是否有良好的人性、坚强的党性和优秀突出的业绩;人性是党性的基础,党性不仅是政治理论水平高,更在于坚定的理想和信念;军队中强调使命高于生命——这同样适用于党员,党员要有奉献和牺牲精神,只有这样才能充分发挥先锋模范作用。就支部工作创新性问题,游旭群同志指出,党对军队的领导是人民解放军克敌制胜的法宝之一,计算机科学公司党委把支部建在科研团队上,是非常有意义的探索实践,已经取得了初步成绩,“十三五”期间是公司建设国际化一流大学的关键时期,作为党员,要懂得把人性和党性这些内化的品质转化为外化的行动,用实际行动做贡献,创新来源于不断的思考总结、学习和探索实践。
与会同志纷纷表示游旭群同志总结得非常到位,点出了问题的核心实质,使大家对不少问题的认识豁然开朗,这是一堂生动精彩的党课。

民族教育公司窦文阳副经理为公司做民族员工工作报告
为提高民族员工培养质量,探索民族员工教育管理和服务工作开展的办法,公司于2016年11月8日召开研讨会,邀请民族教育公司窦文阳副经理为公司教师做报告。公司书记黄怀平,经理王小明,副书记袁冰,副经理刘侍刚,副经理马苗,科研秘书盛洪波,教学秘书崔荣,2014级辅导员韦亚勇,2015级辅导员王楠,普适计算党支部部分成员参加了会议。会议由袁冰副书记主持。
窦文阳副经理的报告从公司民族教育公司的实际工作出发,介绍了民族员工的招生情况、学习中的主要问题、提高学习适应能力方法及途径和管理建议。他讲道,民族员工将是当地建设的栋梁骨干,对于国家全面发展以及中国梦的实现具有重大意义,国家、教育部、地方、高等公司等各个层面都出台了相关政策,投入大量资源,以优化培养布局、提高公司产品质量,例如公司民族教育公司已建设成教育部预科教育“两基地,一考点”。民族员工由于地区教育基础相对薄弱、经济发展相对滞后,为员工在大学期间的学习带来一些不利因素,其中语言交流障碍就是一个突出表现。可以从公司、公司、教师和员工四个层面提高学习适应能力。在公司方面,主要是搭建各种支撑平台;在教师方面,要对员工给予更多的关注鼓励、人生规划和就业指导;员工层面,要寻求适合的学习方式,主动交流。就员工管理服务方面,要重视联合教育培养,学习国家的相关政策知识,坚持常态化管理,激励更多的员工。窦文阳副经理还详细介绍了公司及有关单位的具体措施和工作经验。
袁冰副书记结合具体实例,介绍了公司在民族员工方面的工作和体会。
与会教师交流了各自的工作经验。大家表示,通过报告会,接触到一些新领域、学习到不少新知识,员工工作具有重大意义,在公司的领导支持下,有信心通过努力做好相关工作。



学习贯彻六中全会精神
2016年11月1日,在best365分党委的指导下,普适计算党支部召开研讨会,学习贯彻党的十八届六中全会精神。
与会同志们表示,全面贯彻党的十八届六中全会精神,就要牢固树立政治意识、大局意识、核心意识、看齐意识,紧密团结在以习近平同志为核心的党中央周围;就要坚决响应党中央全面从严治党的号召,强化党内监督;就要深入学习党章,维护党章的权威,做党章的坚定执行者。王小明同志指出,支部工作要有特色、做出成效,还必须充分发挥大家的主动积极性,团结协作,提高觉悟,共同成长。
会前,公司分党委黄怀平书记、袁冰副书记、胡雯洁党委秘书就支部近期工作开展提出了规划部署。支部针对这些工作进行了统筹安排,将措施落实到人。会后,还向海外访学的同志传达了相关学习材料和会议精神。

不忘初心,奋勇前进
——传承红色基因,接受党史学习教育,支部成员参观甘肃革命斗争历史展
为重温党的光辉历史,庆祝建党95周年和红军长征胜利80周年,深入推进“两学一做”学习教育,普适支部成员利用假期参观了由中共甘肃工委纪念馆举办的“中国共产党甘肃历史展览”。

展览分为六个主题:
一、 春风西渡:介绍“五四”运动前后马克思主义在甘肃的传播。
二、 陇原星火:记述党组织的建立和早期工农革命运动。1925年12月在兰州成立的中共甘肃特别支部是甘肃第一个党组织,1927年2月划归在西安成立的中共陕甘区委领导。
三、 风暴乍起:刘志丹、习仲勋、贺晋年等先后领导了太白起义、两当起义、水北门起义等,为陕甘革命根据地的形成创造了条件。
四、 三军会师:1936年10月,红一、二、四方面军在甘肃会师,标志长征胜利。
五、 中流砥柱:党领导甘肃人民开展抗日救亡运动,与国内外反动派进行了坚决斗争。1937年8月,兰州成立八路军驻甘办事处。
六、 迎接黎明:抗战胜利后,中共中央西北局恢复中共甘肃工委,甘肃工委下辖党支部1300余个,党员16000多人,为甘肃解放奠定了坚实组织基础和群众基础。中国人民解放军第一野战军挺进西北,解放甘肃。
为了人民生活幸福,为了国家富强不任人宰割,为了中华民族的未来,革命先辈们前仆后继,投身于波澜壮阔的新民主主义革命之中。近一个世纪后的今天,我们共产党员应时刻谨记肩负的历史责任,不忘初心,发扬革命先辈的优良传统,为党的教育事业,为实现伟大的“中国梦”而奋勇前进!
民主监督,凝聚共识,促教学科研发展,践行“两学一做”
2016年10月14日,普适支部召开支部扩大会议,讨论将“两学一做”学习教育与科研团队工作相结合的机制和措施。
王小明同志指出,公司在今后一段时间内将呈快速发展趋势,青年教师做学问要像习近平总书记所说的“发扬钉钉子的精神,切实把工作落到实处”,只有认真勤奋,才可能出好成果;教学上,思想境界要提高,多正面鼓励。吴晓军老师指出,科研团队要有凝聚力,互相支持,充分利用现有平台条件,出好成果;党支部和党外人士可经常保持联系,形成机制,互相督促,让民主监督和党内监督形成互动,共同进步。之后,同志们还围绕信息技术教学中的具体问题,如移动学习、群智感知、计算数学、泛在物联网等展开了热烈讨论。
会议凝聚了共识,明确了方向。会后向所有支部成员和科研团队成员传达了相关学习材料和会议精神。

凝练科学问题,提升教学质量,开创工作局面,落实“两学一做”
普适计算党支部于2016年9月30日新中国成立六十七周年前夕召开支部集体学习研讨会,研究落实“两学一做”的具体思路、办法和措施。与会同志首先轮流介绍了各自科研中的具体科学问题,然后展开了热烈讨论,通过交流发现了存在的问题,启发了解决问题的新思路。会议还讨论了科研与教学相辅相成的辩证关系,讨论了创新人才培养措施。同志们会后一致认为,通过群策群力、集思广益能迅速开创新局面,使得每个人都受益,是落实“两学一做、重点在做”的有效措施。

弘扬社会主义核心价值观,争做四有好教师
按校公司党委“两学一做”工作部署与安排,普适计算支部于9月23日集体学习了习近平总书记关于《做党和人民满意的好老师》、《用社会主义核心价值观凝心聚力》和《着力培养选拔党和人民需要的好干部》等讲话内容。
会上,同志们首先围绕“有理想信念,有道德情操,有扎实学识,有仁爱之心”的好老师品质,结合公司的教学团队工作、教学改革和面临形势进行了讨论。王小明同志强调,要把教育学习与各自业务结合,抓细落实。与会同志还就计算机程序设计语言课程改革问题展开讨论,提出了新想法和初步实施计划。
党的十八大提出要倡导“富强、民主、文明、和谐,自由、平等、公正、法治,爱国、敬业、诚信、友善”的社会主义核心价值观。与会同志们认为,我们每个人都应以身作则,从生活点滴做起,践行落实社会主义核心价值观所倡导的理念,最终凝心聚力全社会力量,潜心积累,勇于进取,开拓创新,提升中华文化的凝聚吸引力,提升国家软实力。
会上还部署了今后一阶段的学习教育及业务工作安排,会后向正在海外访学的同志传达了会议精神。


学习贯彻习近平总书记“七一”讲话精神
2016年7月12日,根据计算机科学公司党委的工作部署,普适计算党支部召开了以贯彻学习习近平总书记“七一”讲话精神为主题的支部集体讨论学习会议。
会前,支部向全体成员传达了习近平总书记“七一”讲话材料,同志们首先进行了一周多的自学和准备。会上,支部成员集体诵读了习近平总书记在庆祝中国共产党成立95周年大会上的讲话,这篇重要讲话以马克思列宁主义、毛泽东思想、邓小平理论、“三个代表”重要思想、科学发展观为指导,全面回顾了我们党95年来团结带领中国人民不懈奋斗走过的光辉历程和做出的伟大历史贡献,深刻阐明了近代以来我国社会发展的规律性认识,深刻阐明了我们党的执政理念和执政方略,深刻阐明了我们党对重大国内外问题的原则立场。同志们在讨论中纷纷表示,总书记用真挚贴心的话语,阐明了“不忘初心,继续前进”的深刻内涵。我们作为人民教师,同时作为一名党员,更要为祖国和党的教育大业努力奋斗;总书记提到“功以才成,业由才广。”,我们应抓住当前公司“双一流”建设的战略机遇,充分利用各方面的有利条件,努力使各自成才,进而为形成“人人尽展其才的良好局面”创造条件。王小明同志强调,学总书记“七一”重要讲话是“两学一做”学习教育的重要内容,重在贯彻落实,各人应该从各自实际出发,结合公司“十三五”规划和公司事业改革发展,制定可行的发展规划。王小明同志还引用习近平总书记的讲话内容勉励支部的青年同志奋发向上,他说“青年是祖国的未来、民族的希望,也是我们党的未来和希望,同时更是我们公司的未来和希望”,希望青年教师做出创新性成绩和贡献。最后,支部部署了暑期教学科研工作,明确了成员各自的任务。
本次学习研讨会事先经过认真准备,对提升支部功能和强化支部组织建设起到了较好作用。

庆祝建党九十五周年,普适计算支部讲党课,深化“两学一做”学习教育
为了庆祝中国共产党成立95周年,进一步深化“两学一做”学习教育,在best365分党委的指导下,普适计算党支部于2016年6月13日组织了两次党课学习。
王小明同志做了《讲政治、有信念——践行两学一做,聚焦“十三五”发展》的党课宣讲。他从为什么要学和学什么讲起,强调作为党员干部要讲政治,有政治使命感,做到心中有党,时刻保持干事创业、开拓进取的精气神。做一名合格党员,首先要自觉守住为人、做事的基准和底线,表里如一,自觉学习党的理论知识;其后,还应将学习、讨论和实际工作结合起来,在实现个人发展的基础上,为所在单位和国家做更大贡献。王小明同志进一步结合公司“十三五”规划发展,勉励支部成员在做合格党员的基础上为公司发展多做贡献。
路纲同志做了《讲规矩、有纪律》党课宣讲。他通过案例分析将《中国共产党章程》、《党纪处分条例》、《习近平总书记系列讲话》等专题学习教育内容结合在一起,与支部各位同志交流了学习体会。
支部成员张立臣、李黎、胡曦明、苏玉萍、王亮、董蓓同志认真进行了党课学习和讨论,同志们表示,要结合本职工作深入开展“两学一做”学习教育,争做合格党员。
本次党课进一步深化了支部“两学一做”学习教育,取得较好效果。



普适计算党支部组织成员到2016西部国际机器人大会观摩学习
2016西部国际机器人大会暨第二届陕西创客节于2016年5月20日至22日期间在曲江国际会展中心召开,这是一次了解人工智能等信息技术领域最新进展、开阔视野的良机,机器人尤其是智能机器人的快速发展将深刻影响人类文明进程,公司也正在筹划相关课程的建设。普适计算党支部及科研团队成员胡曦明、苏玉萍、董蓓、张立臣、路纲、张钰、张锲石等分批次到大会体验和了解了相关情况,参会的还有实验室部分研究生。其中,胡曦明老师带队计创班本科生,进行了观摩和学习。
这次展会让我们看到了机器人领域取得的巨大进步,同时也发现在一些核心技术、原创性、探索精神乃至理念上,我们与世界高水平间仍存在一定差距;我们在思维、理论联系实践方面的教育质量也亟待提升。结合“两学一做”学习教育,各位同志认识到,要保持党员教师在思想及业务上的先进性、创造中华文化新的辉煌,须树立远大理想并持之以恒地加强自身修养。
本次活动得到了马苗、袁冰、胡雯洁、郭康凌、冯倩等公司、分党委及学工组领导和老师的关心和大力支持。


普适计算党支部召开首轮“两学一做”专题讨论会
根据“中共best365官方网站委员会关于印发《“两学一做”学习教育指导意见》的通知”(陕师党发〔2016〕24号)要求以及公司分党委的工作部署,普适计算党支部于2016年5月11日围绕 “讲政治、有信念” 的专题内容进行了集体学习。
学习会上,先由路纲同志对“两学一做”的内涵进行了介绍,然后王小明同志带领进行了党章总纲部分的学习,在学习中李黎、胡曦明及其他同志结合共产党员的理想信念、三个自信以习近平总书记系列重要讲话的部分内容展开了讨论。通过交流,各位同志表示对党的一些理论、行动纲领和组织内容有了更清晰准确的理解。王小明同志又结合公司发展工作指出,“两学一做”要求支部成员把提高个人科研能力和水平落到实处,从思想上认清这不仅仅是成员个人的事情,也影响到支部集体,个人发展好了组织的力量也会壮大。值此支部会之际,在王小明同志的建议下,普适计算团队正式启动2016年度的各类科研项目研究及申报书撰写工作(相关选题工作已于4月初启动)。
会议还对今后“两学一做”专题学习任务进行了分工,对近期支部工作进行了部署,会后将相关学习内容向因公未能到会及正在国外学习的支部成员进行了传达。

普适计算党支部召开国家自然科学基金项目申报讨论会
为提高国家自然科学基金项目申报质量,普适计算党支部于2016年1月14日召开了讨论会。
会上王亮、李鹏同志分别介绍了各自的基金申报情况并和支部成员一起讨论了相关问题。随后,王小明同志向系统地介绍了自己在基金申请书各环节写作方面的经验,包括题目、摘要、团队、研究背景、科学问题凝练、研究意义、国内外现状、参考文献、研究目标、研究内容、关键科学问题、研究方法、技术路线、可行性分析、预期结果、研究基础,并就各环节的主旨和常见错误进行了详细说明。与会同志纷纷表示这些宝贵经验将对基金申请书质量的提高产生巨大帮助。会议还明确了近期的主要工作任务。

普适计算党支部召开“三严三实”专题组织生活会
按照公司《关于召开“三严三实”专题民主生活会的通知》和公司分党委的安排、经过前期准备和讨论,2016年1月6日,公司普适计算党支部召开了“三严三实”专题组织生活会。
在真诚坦率的气氛中,支部成员直奔主题,充分沟通思想、交换意见,把“不严不实”之处找出来,将问题的根源挖透彻。路纲同志从所带课程、科研工作和所承担的专业工作方面逐条指出自己存在的问题和不足,并说明其根子在于思想上的不严不实;王小明、张玉梅同志等针对存在问题进一步剖析,并提出了期望。于汪洋、张立臣、王亮、苏玉萍同志分析了各自在教学心态方法、科研工作进度、生活和工作时间分配等方面的问题。王小明同志谈到在完成公司管理工作之余,应在科研和青年教师指导上加强投入,更多地帮助青年教师成长。王艳娥同志谈了科研方向上的问题。胡曦明同志和大家一起讨论了信息技术教学及科研方向的问题。张玉梅同志就教学和智能车大赛中的问题和支部成员进行了讨论。会议最后还对院领导班子一年来的工作进行了评议。
会议持续了近3个小时,会上各位同志不回避问题,实事求是,形成了相互信任、理解、包容的良好氛围。本次专题组织生活会厘清了工作中的一些不严不实现象,剖析了问题根源,今后一阶段支部成员将抓住各自主要问题,一项项落实整改措施。

普适计算党支部召开国家自然基金申报讨论会
为提高基金申报质量,普适计算党支部于2015年12月4日早上召开了支部扩大会议。
会上,路纲、苏玉萍、于汪洋、张钰、李鹏5位同志分别介绍了各自拟申报课题的主要内容,王小明、张玉梅、张立臣、胡曦明等同志与报告者一起深入细致地讨论了申报课题的背景意义、科学问题凝练和解决思路等核心内容。各位与会者均表示发现了不少问题,明确了改进方向,收获很大。
这次会议将支部活动与科研团队工作紧密结合,取得了较好效果。


普适计算党支部组织学习《准则》与《条例》
2015年11月13日上午,为积极贯彻落实党的十八大和十八届三中、四中全会精神,贯彻习近平总书记系列重要讲话精神,在公司领导的统一部署下,公司普适计算党支部在文津楼三段506召开了例行党会,传达公司纪委办公室《关于认真学习贯彻《中国共产党廉洁自律准则》和《党纪处分条例》的通知》的通知,并全文学习《准则》和《条例》。
会上,支部成员共同学习了两项党规的修订背景、修订原则、主要内容和典型案例。《准则》紧扣廉洁自律主题,重申党的理想信念宗旨、优良传统作风,坚持正面倡导、重在立德,树立了看得见、摸得着的高标准;《条例》是“负面清单、重在立规”,更加突出了纪在法前、纪严于法,划出了党组织和党员不可触碰的“红线”,是党组织和党员在纪律方面的硬杠杠和铁约束。
通过全面学习与深入讨论,有助于支部成员准确把握两大党规的精神实质,树立高尚的道德情操,严明党的纪律戒尺,增强学习贯彻的自觉性和坚定性。
会上还组织支部成员共同学习了《best365官方网站章程》,并就青年教师成长和国家科学基金申报等议题作了讨论。




普适计算党支部召开“三严三实”专题教育学习会议
2015年11月6日,公司普适计算党支部在文津楼普适计算实验室召开了支部会议。支部成员王小明、路纲、张立臣、张玉梅、李鹏、胡曦明等同志参加了会议。
会议首先由张玉梅同志带领大家进行了主题为“清清白白做人,踏踏实实做事”的“三严三实”内容精神学习,其内容包含四个部分:第一部分阐述了“三严三实”的丰富内涵,主要包括“三严三实”的由来、内涵以及它们之间的关系;第二部分,充分认识开展“三严三实”专题教育的重要意义;第三部分,深刻认识不严不实的六个方面;第四部分,要从严从实组织实施“三严三实”专题教育。在讨论阶段,王小明同志认为,普通党员首先应做一个合格的公民,不要触犯宪法,然后,应站在党员的角度,对自己提出更高的要求,提高自身修养;在实际生活工作中,要保持内心和外在行为的和谐,不脱离实际;要妥善处理好个人发展和集体发展的关系;年轻老师在提升业务水平时还要锻炼气魄和谈吐等人文素质能力;对公司和公司的建设发展要预作筹谋,保持紧迫感;通过一流的科研来促成一流的教学。胡曦明同志结合自己在部队工作的经验,谈了“三严三实”在政治学习、员工能力培养等方面的积极作用和影响。张玉梅同志提出,落实“三严三实”应该在实际中找问题,重视科研质量、热爱教学,认真上好每一堂课,做好每一个教学环节。张立臣、李鹏、路纲等几位同志分别结合教学科研工作中的实际问题和其他同志一起讨论了如何将“三严三实”落到实处。
本次支部会议还概要介绍了《中国共产党廉洁自律准则》和《党纪处分条例》的主要内容,并就下一阶段的学习和工作进行了部署安排。
附件:普适计算支部“三严三实”学习材料



普适计算党支部召开学习与讨论支部会议
2015年9月16日,公司普适计算党支部在文津楼三段506召开了支部会议。支部成员王小明、路纲、张玉梅、张立臣、王艳娥、李鹏、胡曦明等参加了会议。
会议首先进行了支部委员选举,选举张玉梅同志为组织委员、李鹏同志为宣传委员。
随后,支部成员就近期的支部活动进行了总结讨论。8月31日,正逢纪念抗战胜利70周年之际,普适计算支部部分成员王小明、张玉梅、李鹏、路纲利用参加第九届中国无线传感器网络大会(CWSN2015)的间隙,参观了位于威海的定远舰博物馆和中国甲午战争博物馆。两个展馆以北洋海军和甲午战争为主题,以丰富的历史遗迹和特色鲜明的陈列成为 “百个爱国主义教育示范基地”,是后人凭吊甲午故地,敬缅爱国将士,铭记历史教训,接受爱国主义教育的重要场所。
几位老师谈到,北洋舰队的覆灭给后世敲了警钟,从鸦片战争爆发一直到抗战胜利,中华民族承受了史无前例的巨大战争苦难,坚持党的正确领导是我们能战胜各种敌人的根本保证。我们应居安思危、时刻保持清醒的认识,珍惜当前来之不易的发展机遇,在科研和教学等工作中做出有意义的贡献。
王小明同志就当前形势下党员个人修养作了发言,他强调党员要做政治上的明白人,具有辨别是非的能力,不该说的话不说、不该做的事不做,明白党纪严于国法,严格要求自己并把学习和修养教育融入到日常工作、生活中去;在遵守法纪和行为规范的同时,不随声附和、不做老好人,学会坚持原则;在个人职业发展中可根据特长决定发展方向。
会上还为每位党员发放了党章手册,并就未来一阶段的党章学习、科研教学工作进行了部署安排。

普适计算党支部学习会议

北洋水师定远舰

中国甲午战争博物馆
普适计算党支部召开第一次支部会议
2015年7月15日,公司普适计算党支部在文津楼五层普适计算实验室召开了成立以来的第一次支部会议。会议讨论、修订了支部未来工作规划草案,还就支部成员在科研教学中遇到的一些问题展开了交流。参加会议的党员有张玉梅、张立臣、王艳娥、王小明、路纲、李鹏。
支部书记路纲首先向大家介绍了支部工作规划草案,内容包括:规划制定的理念、主要活动形式和组织方式等,与会老师就相关内容展开了热烈、充分的讨论,提出了改进建议和措施。其中,王小明同志就党的理论的学习、青年教师职业发展、党员发展等问题提出了建议,他表示理论学习对提高党性认识和业务水平都很重要,需常抓不懈,可以充分利用平时的时间来学习;青年教师应充分利用公司公司的平台资源和政策,在积极完成教学科研任务的同时,争取在各方面都获得良好效果。李鹏、张玉梅、王艳娥、张立臣几位老师也分别就支部活动形式的灵活性、内容的多样性、支部委员选举、具体活动内容等方面提出了建设性意见。会议还就公司课程建设、信息技术支撑教学中的一些具体问题展开了讨论。
本次支部会议凝聚了共识,明确了支部未来主要工作方向和内容,部署了今后一阶段的具体任务,相关内容在会后经整理形成了支部文件,并向因外出未能出席会议的几位支部成员通报传达了会议相关内容、征询了他们的意见。此外,公司分党委针对我们的工作也提出了指导性意见和具体建议。

