前言
为了加强师生之间、员工之间的学术交流,推进学科发展及科研团队建设、拓展学术创新,开阔学术视野,促进学科发展,推进学科交叉融合,提高best365研究生科研与实践能力,推动公司产品工作再上新台阶,公司将于11月28日举办首届研究生学术年会,共同探讨计算机相关学科中的前沿热点问题,互相交流、相互促进。欢迎各位师生前往!
组织机构
主办单位:best365
best365研究生会
顾 问:程光旭 高子伟 郑海荣 施建雄
大会主席:王小明
副 主 席:雷秀娟 马 苗 袁 冰 许广玺
组织委员会:胡 波 许广玺 袁 冰 胡雯洁 王 鑫
程序委员会:
李永明 王小明 曹 菡 汪西莉 姚若侠 李顺东 郭 敏 杨 波
吴振强 吴晓军 马 苗 裘国永 张麦侠 张 莉 祁 超 雷秀娟
大会秘书组:盛洪波 胡雯洁
论文奖励:各分会场主席 袁 冰 胡雯洁
宣 传:袁 冰 胡雯洁 郭康凌 张 冲
后勤保障:
组 长: 许广玺 王 鑫 王 宣
会 务: 谭 梁 赵艳琦
事 务: 陈国心 张 娟
会 场: 韦文瑾 赵 静
茶 歇: 张从飞 李 玲
会议指南
1. 日程安排
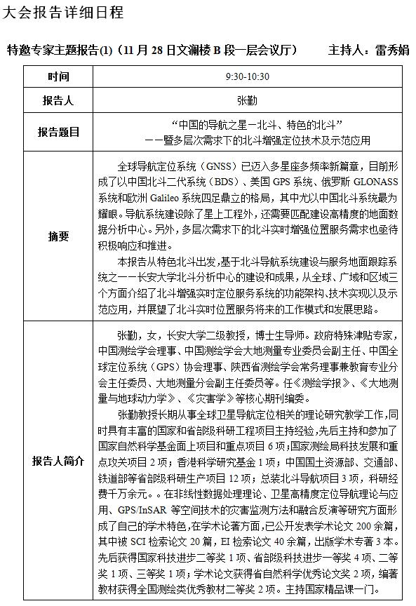
1) 开幕式及主题报告:文澜楼B段一层会议厅,11月28日上午08:30—12:00;
2) 分会场报告:11月28日下午13:30—17:30;详见大会报告日程;
分会场(一):研究生专场(计算智能团队) 长安校区文津楼502教室
分会场(二):研究生专场(普适计算团队) 长安校区文津楼503教室
分会场(三):研究生专场(网络信息安全团队) 长安校区文津楼504教室
分会场(四):研究生专场(智能视觉计算团队1) 长安校区文津楼505教室
分会场(五):研究生专场(智能视觉计算团队2) 长安校区文津楼507教室
分会场(六):研究生专场(生物大数据团队) 长安校区文津楼508教室
分会场(七):研究生专场(软件工程团队) 长安校区文津楼509教室
分会场(八):研究生专场(现代教育技术专业) 长安校区文津楼511教室
3) 表彰:11月28日17:40,各分会场。
2. 参会须知
1) 请参会人员准时入场。
2) 11月28日做报告的人员,请在当日11:30—13:00将报告PPT复制到相关分会场电脑上。
3) 特邀专家主题报告每人50分钟,提问10分钟;研究生专场报告每人12分钟,提问3分钟;
4) 进入会场的人员请将手机设为关机或静音状态,请勿在会场内接电话,吃东西,以免影响报告效果。
3. 奖励
每个分会场由主席及导师组成评审小组,负责评选出1名最佳论文报告,由学工组负责颁发奖状。










具体时间安排请点击浏览:
best3652015年首届研究生学术年会安排